Suppr超能文献

tau 病小鼠模型中视网膜神经血管单元的早期改变。

Early alterations of neurovascular unit in the retina in mouse models of tauopathy.

机构信息

Department of Ophthalmology and Visual Sciences, University of Texas Medical Branch, 301 University Boulevard, Galveston, TX, 77555-0144, USA.

Department of Pharmacology and Toxicology, University of Texas Medical Branch, Galveston, TX, USA.

出版信息

Acta Neuropathol Commun. 2021 Mar 24;9(1):51. doi: 10.1186/s40478-021-01149-y.

Abstract

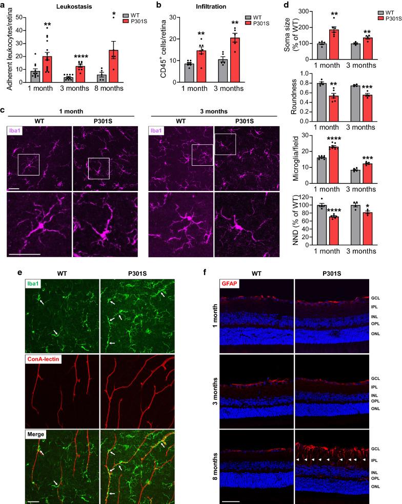
The retina, as the only visually accessible tissue in the central nervous system, has attracted significant attention for evaluating it as a biomarker for neurodegenerative diseases. Yet, most of studies focus on characterizing the loss of retinal ganglion cells (RGCs) and degeneration of their axons. There is no integrated analysis addressing temporal alterations of different retinal cells in the neurovascular unit (NVU) in particular retinal vessels. Here we assessed NVU changes in two mouse models of tauopathy, P301S and P301L transgenic mice overexpressing the human tau mutated gene, and evaluated the therapeutic effects of a tau oligomer monoclonal antibody (TOMA). We found that retinal edema and breakdown of blood-retina barrier were observed at the very early stage of tauopathy. Leukocyte adhesion/infiltration, and microglial recruitment/activation were constantly increased in the retinal ganglion cell layer of tau transgenic mice at different ages, while Müller cell gliosis was only detected in relatively older tau mice. Concomitantly, the number and function of RGCs progressively decreased during aging although they were not considerably altered in the very early stage of tauopathy. Moreover, intrinsically photosensitive RGCs appeared more sensitive to tauopathy. Remarkably, TOMA treatment in young tau transgenic mice significantly attenuated vascular leakage, inflammation and RGC loss. Our data provide compelling evidence that abnormal tau accumulation can lead to pathology in the retinal NVU, and vascular alterations occur more manifest and earlier than neurodegeneration in the retina. Oligomeric tau-targeted immunotherapy has the potential to treat tau-induced retinopathies. These data suggest that retinal NVU may serve as a potential biomarker for diagnosis and staging of tauopathy as well as a platform to study the molecular mechanisms of neurodegeneration.

摘要

视网膜作为中枢神经系统中唯一可视觉接触的组织,因其可作为神经退行性疾病的生物标志物而受到广泛关注。然而,大多数研究都集中在描述视网膜神经节细胞 (RGC) 的丧失及其轴突的变性上。目前还没有综合分析来确定神经血管单元 (NVU) 中不同视网膜细胞,特别是视网膜血管的时间变化。在这里,我们评估了两种过度表达人类突变 tau 基因的 tau 病小鼠模型(P301S 和 P301L 转基因小鼠)中的 NVU 变化,并评估了 tau 寡聚体单克隆抗体 (TOMA) 的治疗效果。我们发现 tau 病的早期就观察到视网膜水肿和血视网膜屏障破裂。在不同年龄的 tau 转基因小鼠的视网膜神经节细胞层中,白细胞黏附和浸润以及小胶质细胞募集/激活持续增加,而只有在年龄较大的 tau 小鼠中才检测到 Müller 胶质细胞增生。同时,尽管在 tau 病的早期阶段没有明显改变,但随着年龄的增长,RGC 的数量和功能逐渐下降。此外,内在光敏性 RGC 似乎对 tau 病更为敏感。值得注意的是,在年轻的 tau 转基因小鼠中,TOMA 治疗显著减轻了血管渗漏、炎症和 RGC 损失。我们的数据提供了令人信服的证据,表明异常 tau 积累可导致视网膜 NVU 发生病理学改变,并且在视网膜中神经退行性变之前,血管改变更为明显和更早出现。针对寡聚 tau 的免疫疗法具有治疗 tau 诱导的视网膜病变的潜力。这些数据表明,视网膜 NVU 可能作为 tau 病的诊断和分期的潜在生物标志物,以及研究神经退行性变分子机制的平台。

https://cdn.ncbi.nlm.nih.gov/pmc/blobs/aad9/7992935/b8bcb3f23150/40478_2021_1149_Fig1_HTML.jpg

文献检索

告别复杂PubMed语法,用中文像聊天一样搜索,搜遍4000万医学文献。AI智能推荐,让科研检索更轻松。

立即免费搜索

文件翻译

保留排版,准确专业,支持PDF/Word/PPT等文件格式,支持 12+语言互译。

免费翻译文档

深度研究

AI帮你快速写综述,25分钟生成高质量综述,智能提取关键信息,辅助科研写作。

立即免费体验