• 文献检索
  • 文档翻译
  • 深度研究
  • 学术资讯
  • Suppr Zotero 插件Zotero 插件
  • 邀请有礼
  • 套餐&价格
  • 历史记录
应用&插件
Suppr Zotero 插件Zotero 插件浏览器插件Mac 客户端Windows 客户端微信小程序
定价
高级版会员购买积分包购买API积分包
服务
文献检索文档翻译深度研究API 文档MCP 服务
关于我们
关于 Suppr公司介绍联系我们用户协议隐私条款
关注我们

Suppr 超能文献

核心技术专利:CN118964589B侵权必究
粤ICP备2023148730 号-1Suppr @ 2026

文献检索

告别复杂PubMed语法,用中文像聊天一样搜索,搜遍4000万医学文献。AI智能推荐,让科研检索更轻松。

立即免费搜索

文件翻译

保留排版,准确专业,支持PDF/Word/PPT等文件格式,支持 12+语言互译。

免费翻译文档

深度研究

AI帮你快速写综述,25分钟生成高质量综述,智能提取关键信息,辅助科研写作。

立即免费体验

H3.3K36M的整合位点决定了其在软骨母细胞瘤中的优先流行情况。

The incorporation loci of H3.3K36M determine its preferential prevalence in chondroblastomas.

作者信息

Zhang Yanjun, Fang Dong

机构信息

Zhejiang Provincial Key Laboratory for Cancer Molecular Cell Biology, Life Sciences Institute, Zhejiang University, 310058, Hangzhou, Zhejiang, China.

出版信息

Cell Death Dis. 2021 Mar 24;12(4):311. doi: 10.1038/s41419-021-03597-9.

DOI:10.1038/s41419-021-03597-9
PMID:33762579
原文链接:https://pmc.ncbi.nlm.nih.gov/articles/PMC7991640/
Abstract

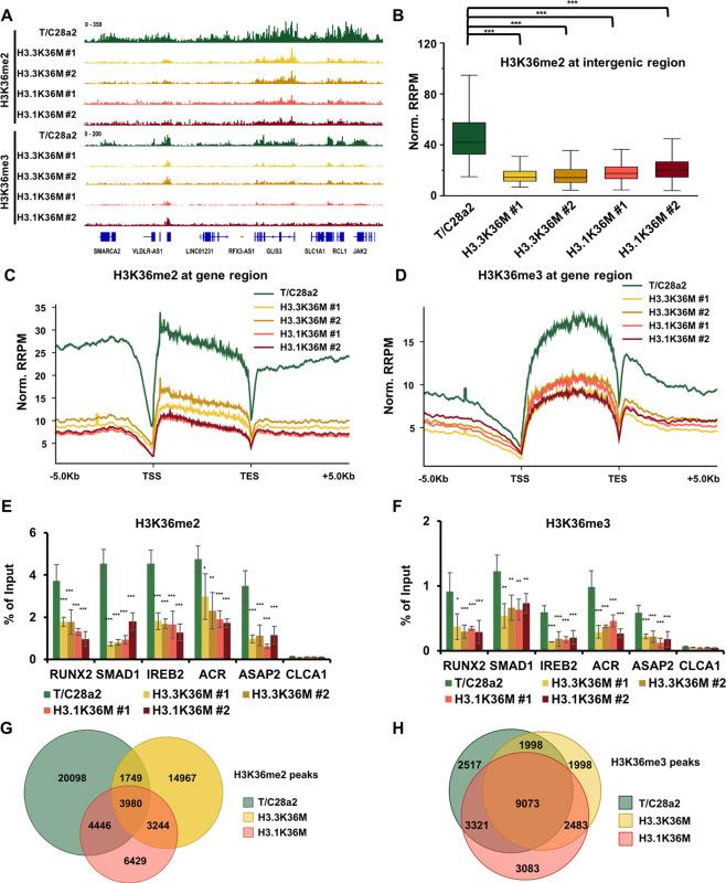
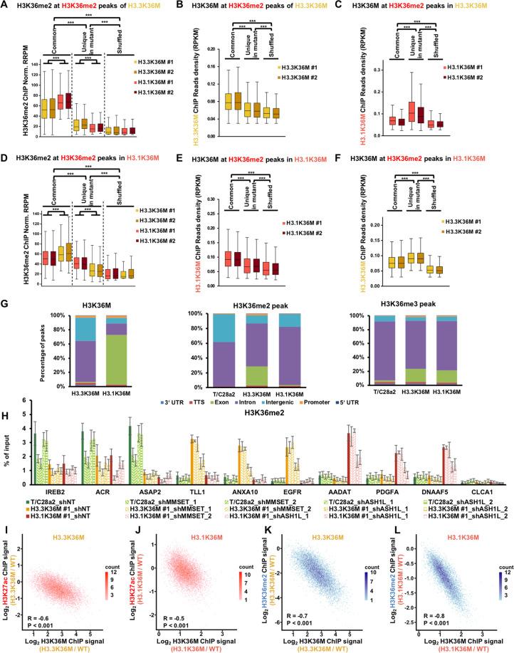
The histone H3.3K36M mutation, identified in over 90% of chondroblastoma cases, reprograms the H3K36 methylation landscape and gene expression to promote tumorigenesis. However, it's still unclear how the H3K36M mutation preferentially occurs in the histone H3 variant H3.3 in chondroblastomas. Here, we report that H3.3K36M-, but not H3.1K36M-, mutant cells showed increased colony formation ability and differentiation defects. H3K36 methylations and enhancers were reprogrammed to different status in H3.3K36M- and H3.1K36M-mutant cells. The reprogramming of H3K36 methylation and enhancers was depended on the specific loci at which H3.3K36M and H3.1K36M were incorporated. Moreover, targeting H3K36M-mutant proteins to the chromatin inhibited the H3K36 methylation locally. Taken together, these results highlight the roles of the chromatic localization of H3.3K36M-mutant protein in the reprogramming of the epigenome and the subsequent induction of tumorigenesis, and shed light on the molecular mechanisms by which the H3K36M mutation mainly occurs in histone H3.3 in chondroblastomas.

摘要

在超过90%的软骨母细胞瘤病例中发现的组蛋白H3.3K36M突变,会重新编程H3K36甲基化格局和基因表达以促进肿瘤发生。然而,目前尚不清楚H3K36M突变如何在软骨母细胞瘤的组蛋白H3变体H3.3中优先发生。在此,我们报告H3.3K36M突变细胞(而非H3.1K36M突变细胞)显示出增加的集落形成能力和分化缺陷。H3K36甲基化和增强子在H3.3K36M和H3.1K36M突变细胞中被重新编程为不同状态。H3K36甲基化和增强子的重新编程取决于H3.3K36M和H3.1K36M整合的特定位点。此外,将H3K36M突变蛋白靶向染色质可局部抑制H3K36甲基化。综上所述,这些结果突出了H3.3K36M突变蛋白的染色质定位在表观基因组重编程及随后肿瘤发生诱导中的作用,并揭示了H3K36M突变主要在软骨母细胞瘤的组蛋白H3.3中发生的分子机制。

https://cdn.ncbi.nlm.nih.gov/pmc/blobs/4988/7991640/a41db6cfe735/41419_2021_3597_Fig7_HTML.jpg
https://cdn.ncbi.nlm.nih.gov/pmc/blobs/4988/7991640/af5cbbd03ae6/41419_2021_3597_Fig1_HTML.jpg
https://cdn.ncbi.nlm.nih.gov/pmc/blobs/4988/7991640/0fc62157ee4a/41419_2021_3597_Fig2_HTML.jpg
https://cdn.ncbi.nlm.nih.gov/pmc/blobs/4988/7991640/79feb6b96fc1/41419_2021_3597_Fig3_HTML.jpg
https://cdn.ncbi.nlm.nih.gov/pmc/blobs/4988/7991640/5ef1c9793d70/41419_2021_3597_Fig4_HTML.jpg
https://cdn.ncbi.nlm.nih.gov/pmc/blobs/4988/7991640/4e5291d5b9d4/41419_2021_3597_Fig5_HTML.jpg
https://cdn.ncbi.nlm.nih.gov/pmc/blobs/4988/7991640/7fee395beca5/41419_2021_3597_Fig6_HTML.jpg
https://cdn.ncbi.nlm.nih.gov/pmc/blobs/4988/7991640/a41db6cfe735/41419_2021_3597_Fig7_HTML.jpg
https://cdn.ncbi.nlm.nih.gov/pmc/blobs/4988/7991640/af5cbbd03ae6/41419_2021_3597_Fig1_HTML.jpg
https://cdn.ncbi.nlm.nih.gov/pmc/blobs/4988/7991640/0fc62157ee4a/41419_2021_3597_Fig2_HTML.jpg
https://cdn.ncbi.nlm.nih.gov/pmc/blobs/4988/7991640/79feb6b96fc1/41419_2021_3597_Fig3_HTML.jpg
https://cdn.ncbi.nlm.nih.gov/pmc/blobs/4988/7991640/5ef1c9793d70/41419_2021_3597_Fig4_HTML.jpg
https://cdn.ncbi.nlm.nih.gov/pmc/blobs/4988/7991640/4e5291d5b9d4/41419_2021_3597_Fig5_HTML.jpg
https://cdn.ncbi.nlm.nih.gov/pmc/blobs/4988/7991640/7fee395beca5/41419_2021_3597_Fig6_HTML.jpg
https://cdn.ncbi.nlm.nih.gov/pmc/blobs/4988/7991640/a41db6cfe735/41419_2021_3597_Fig7_HTML.jpg

相似文献

1
The incorporation loci of H3.3K36M determine its preferential prevalence in chondroblastomas.H3.3K36M的整合位点决定了其在软骨母细胞瘤中的优先流行情况。
Cell Death Dis. 2021 Mar 24;12(4):311. doi: 10.1038/s41419-021-03597-9.
2
The histone H3.3K36M mutation reprograms the epigenome of chondroblastomas.组蛋白H3.3K36M突变可重编程软骨母细胞瘤的表观基因组。
Science. 2016 Jun 10;352(6291):1344-8. doi: 10.1126/science.aae0065. Epub 2016 May 26.
3
Probe the function of histone lysine 36 methylation using histone H3 lysine 36 to methionine mutant transgene in mammalian cells.利用组蛋白 H3 赖氨酸 36 到蛋氨酸突变体转基因在哺乳动物细胞中探究组蛋白赖氨酸 36 甲基化的功能。
Cell Cycle. 2017 Oct 2;16(19):1781-1789. doi: 10.1080/15384101.2017.1281483. Epub 2017 Jan 27.
4
Characterization of H3.3K36M as a tool to study H3K36 methylation in cancer cells.将 H3.3K36M 作为一种工具来研究癌细胞中 H3K36 甲基化。
Epigenetics. 2017;12(11):917-922. doi: 10.1080/15592294.2017.1377870. Epub 2017 Dec 11.
5
Depletion of H3K36me2 recapitulates epigenomic and phenotypic changes induced by the H3.3K36M oncohistone mutation.H3K36me2 的耗竭再现了 H3.3K36M 致癌组蛋白突变诱导的表观遗传和表型变化。
Proc Natl Acad Sci U S A. 2021 Mar 2;118(9). doi: 10.1073/pnas.2021795118.
6
Utility of immunohistochemical expression of H3.3K36M and DOG1 in the diagnosis of chondroblastomas: An experience from a tertiary cancer referral center.H3.3K36M和DOG1免疫组化表达在软骨母细胞瘤诊断中的应用:来自三级癌症转诊中心的经验
Ann Diagn Pathol. 2023 Oct;66:152174. doi: 10.1016/j.anndiagpath.2023.152174. Epub 2023 Jun 21.
7
Histone H3K36M mutation and trimethylation patterns in chondroblastoma.软骨母细胞瘤中组蛋白 H3K36M 突变和三甲基化模式。
Histopathology. 2019 Jan;74(2):291-299. doi: 10.1111/his.13725. Epub 2018 Nov 4.
8
Histone H3K36 mutations promote sarcomagenesis through altered histone methylation landscape.组蛋白H3K36突变通过改变组蛋白甲基化格局促进肉瘤发生。
Science. 2016 May 13;352(6287):844-9. doi: 10.1126/science.aac7272.
9
The H3.3K36M oncohistone disrupts the establishment of epigenetic memory through loss of DNA methylation.H3.3K36M 癌组蛋白通过丧失 DNA 甲基化破坏表观遗传记忆的建立。
Mol Cell. 2024 Oct 17;84(20):3899-3915.e7. doi: 10.1016/j.molcel.2024.09.015. Epub 2024 Oct 4.
10
Histone Mutations and Bone Cancers.组蛋白突变与骨癌。
Adv Exp Med Biol. 2021;1283:53-62. doi: 10.1007/978-981-15-8104-5_4.

引用本文的文献

1
Role of epigenetics in paediatric cancer pathogenesis & drug resistance.表观遗传学在儿童癌症发病机制及耐药性中的作用。
Br J Cancer. 2025 May;132(9):757-769. doi: 10.1038/s41416-025-02961-2. Epub 2025 Mar 7.
2
Histone variants: The bricks that fit differently.组蛋白变体:拼接方式各异的“砖块”
J Biol Chem. 2025 Jan;301(1):108048. doi: 10.1016/j.jbc.2024.108048. Epub 2024 Dec 4.
3
Cancer epigenetic therapy: recent advances, challenges, and emerging opportunities.癌症表观遗传疗法:最新进展、挑战与新机遇

本文引用的文献

1
Histone H3.3 phosphorylation amplifies stimulation-induced transcription.组蛋白 H3.3 磷酸化放大刺激诱导的转录。
Nature. 2020 Jul;583(7818):852-857. doi: 10.1038/s41586-020-2533-0. Epub 2020 Jul 22.
2
Histone variant H3.3 residue S31 is essential for Xenopus gastrulation regardless of the deposition pathway.组蛋白变体 H3.3 残基 S31 对于 Xenopus 原肠胚形成是必需的,而与沉积途径无关。
Nat Commun. 2020 Mar 9;11(1):1256. doi: 10.1038/s41467-020-15084-4.
3
Histone Variant and Cell Context Determine H3K27M Reprogramming of the Enhancer Landscape and Oncogenic State.
Epigenomics. 2025 Jan;17(1):59-74. doi: 10.1080/17501911.2024.2430169. Epub 2024 Nov 27.
4
The H3.3K36M oncohistone disrupts the establishment of epigenetic memory through loss of DNA methylation.H3.3K36M 癌组蛋白通过丧失 DNA 甲基化破坏表观遗传记忆的建立。
Mol Cell. 2024 Oct 17;84(20):3899-3915.e7. doi: 10.1016/j.molcel.2024.09.015. Epub 2024 Oct 4.
5
Roles of Histone H2B, H3 and H4 Variants in Cancer Development and Prognosis.组蛋白 H2B、H3 和 H4 变体在癌症发展和预后中的作用。
Int J Mol Sci. 2024 Sep 7;25(17):9699. doi: 10.3390/ijms25179699.
6
The H3.3 K36M oncohistone disrupts the establishment of epigenetic memory through loss of DNA methylation.H3.3 K36M 致癌组蛋白通过DNA甲基化缺失破坏表观遗传记忆的建立。
bioRxiv. 2023 Oct 14:2023.10.13.562147. doi: 10.1101/2023.10.13.562147.
7
Oncohistones: Hijacking the histone code.癌组蛋白:劫持组蛋白编码。
Annu Rev Cancer Biol. 2022 Apr;6:293-312. doi: 10.1146/annurev-cancerbio-070120-102521. Epub 2022 Jan 18.
8
SMYD5 catalyzes histone H3 lysine 36 trimethylation at promoters.SMYD5 催化组蛋白 H3 赖氨酸 36 在启动子上的三甲基化。
Nat Commun. 2022 Jun 9;13(1):3190. doi: 10.1038/s41467-022-30940-1.
9
Structure, Activity and Function of the NSD3 Protein Lysine Methyltransferase.NSD3蛋白赖氨酸甲基转移酶的结构、活性与功能
Life (Basel). 2021 Jul 21;11(8):726. doi: 10.3390/life11080726.
组蛋白变体和细胞环境决定了 H3K27M 对增强子景观和致癌状态的重编程。
Mol Cell. 2019 Dec 19;76(6):965-980.e12. doi: 10.1016/j.molcel.2019.08.030. Epub 2019 Oct 3.
4
Phosphorylation of histone H3.3 at serine 31 promotes p300 activity and enhancer acetylation.组蛋白 H3.3 丝氨酸 31 的磷酸化促进 p300 活性和增强子乙酰化。
Nat Genet. 2019 Jun;51(6):941-946. doi: 10.1038/s41588-019-0428-5. Epub 2019 May 31.
5
SETD2 regulates the maternal epigenome, genomic imprinting and embryonic development.SETD2 调节母系表观基因组、基因组印记和胚胎发育。
Nat Genet. 2019 May;51(5):844-856. doi: 10.1038/s41588-019-0398-7. Epub 2019 Apr 29.
6
The expanding landscape of 'oncohistone' mutations in human cancers.人类癌症中“肿瘤组蛋白”突变的扩展领域。
Nature. 2019 Mar;567(7749):473-478. doi: 10.1038/s41586-019-1038-1. Epub 2019 Mar 20.
7
Histone H3 trimethylation at lysine 36 guides mA RNA modification co-transcriptionally.组蛋白 H3 赖氨酸 36 三甲基化指导 mA RNA 修饰的共转录。
Nature. 2019 Mar;567(7748):414-419. doi: 10.1038/s41586-019-1016-7. Epub 2019 Mar 13.
8
Developmental origins and emerging therapeutic opportunities for childhood cancer.儿童癌症的发育起源和新兴治疗机会。
Nat Med. 2019 Mar;25(3):367-376. doi: 10.1038/s41591-019-0383-9. Epub 2019 Mar 6.
9
Histone H3.3 K27M Accelerates Spontaneous Brainstem Glioma and Drives Restricted Changes in Bivalent Gene Expression.组蛋白 H3.3 K27M 加速自发性脑桥神经胶质瘤的发生,并驱动二价基因表达的受限变化。
Cancer Cell. 2019 Jan 14;35(1):140-155.e7. doi: 10.1016/j.ccell.2018.11.015. Epub 2018 Dec 27.
10
H3.3K27M mutant proteins reprogram epigenome by sequestering the PRC2 complex to poised enhancers.H3.3K27M 突变蛋白通过将 PRC2 复合物隔离到启动子增强子上来重新编程表观基因组。
Elife. 2018 Jun 22;7:e36696. doi: 10.7554/eLife.36696.