• 文献检索
  • 文档翻译
  • 深度研究
  • 学术资讯
  • Suppr Zotero 插件Zotero 插件
  • 邀请有礼
  • 套餐&价格
  • 历史记录
应用&插件
Suppr Zotero 插件Zotero 插件浏览器插件Mac 客户端Windows 客户端微信小程序
定价
高级版会员购买积分包购买API积分包
服务
文献检索文档翻译深度研究API 文档MCP 服务
关于我们
关于 Suppr公司介绍联系我们用户协议隐私条款
关注我们

Suppr 超能文献

核心技术专利:CN118964589B侵权必究
粤ICP备2023148730 号-1Suppr @ 2026

文献检索

告别复杂PubMed语法,用中文像聊天一样搜索,搜遍4000万医学文献。AI智能推荐,让科研检索更轻松。

立即免费搜索

文件翻译

保留排版,准确专业,支持PDF/Word/PPT等文件格式,支持 12+语言互译。

免费翻译文档

深度研究

AI帮你快速写综述,25分钟生成高质量综述,智能提取关键信息,辅助科研写作。

立即免费体验

miR-4461调控卵巢癌细胞的增殖、转移及顺铂耐药性。

miR-4461 Regulates the Proliferation and Metastasis of Ovarian Cancer Cells and Cisplatin Resistance.

作者信息

Dou Lei, Zhang Yi

机构信息

Department of Gynecology, The First Affiliated Hospital of China Medical University, Shenyang, China.

出版信息

Front Oncol. 2021 Mar 9;11:614035. doi: 10.3389/fonc.2021.614035. eCollection 2021.

DOI:10.3389/fonc.2021.614035
PMID:33767986
原文链接:https://pmc.ncbi.nlm.nih.gov/articles/PMC7985457/
Abstract

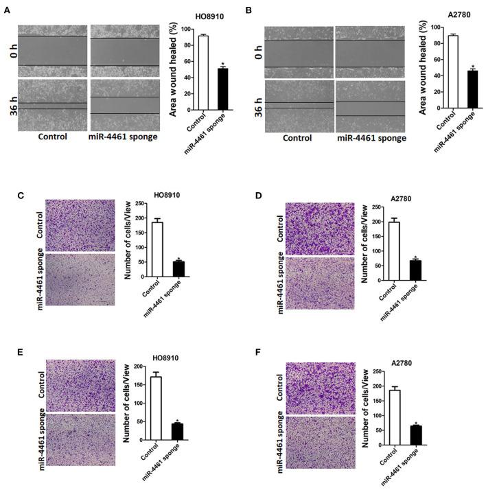
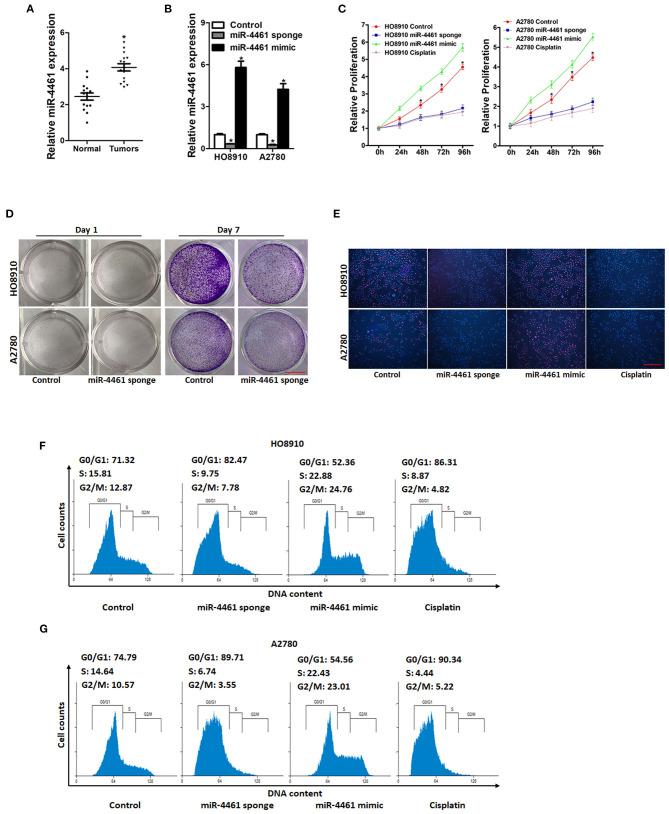
microRNAs (miRNAs) are of great significance in cancer treatment, which may have a desirable result on the regulation of tumorigenesis, progression, recurrence, and chemo-resistance of ovarian cancer. However, the research on the further potential application of miR-4461 in ovarian cancer is little and limited. Therefore, the study in this paper focus on the investigation of the of miR-4461 in ovarian cancer progression and chemo-resistance. The phenomenon that the proliferation and metastasis of ovarian cancer cells can be promoted by miR4461 is revealed in functional assays. Through the bioinformatics and luciferase reporter analysis, the PTEN is validated to be the direct target of miR-4461 in ovarian. The association between the expression of miR-4461 and PTEN is negative in in human ovarian cancer tissues. The distinction of growth and metastasis capacity between miR-4461 knockdown ovarian cancer cells and control cells is partially abolished by si-PTEN. Moreover, it was found that cisplatin treatment has obvious effect on the miR-4461 knockdown ovarian cancer cells. In summary, the data given in this paper indicate that the miR-4461 can be regarded as a potential onco-miRNA in ovarian cancer by targeting PTEN.

摘要

微小RNA(miRNA)在癌症治疗中具有重要意义,其可能对卵巢癌的肿瘤发生、进展、复发和化疗耐药性的调节产生理想效果。然而,关于miR-4461在卵巢癌中进一步潜在应用的研究很少且有限。因此,本文的研究重点是调查miR-4461在卵巢癌进展和化疗耐药性中的作用。功能试验揭示了miR-4461可促进卵巢癌细胞增殖和转移的现象。通过生物信息学和荧光素酶报告基因分析,验证了PTEN是卵巢中miR-4461的直接靶点。在人卵巢癌组织中,miR-4461与PTEN的表达呈负相关。si-PTEN部分消除了miR-4461敲低的卵巢癌细胞与对照细胞之间生长和转移能力的差异。此外,发现顺铂处理对miR-4461敲低的卵巢癌细胞有明显作用。总之,本文给出的数据表明,miR-4461通过靶向PTEN可被视为卵巢癌中一种潜在的致癌miRNA。

https://cdn.ncbi.nlm.nih.gov/pmc/blobs/b596/7985457/91861783979f/fonc-11-614035-g0005.jpg
https://cdn.ncbi.nlm.nih.gov/pmc/blobs/b596/7985457/84572f035322/fonc-11-614035-g0001.jpg
https://cdn.ncbi.nlm.nih.gov/pmc/blobs/b596/7985457/55cf252c5d43/fonc-11-614035-g0002.jpg
https://cdn.ncbi.nlm.nih.gov/pmc/blobs/b596/7985457/8e25dfa3c0ae/fonc-11-614035-g0003.jpg
https://cdn.ncbi.nlm.nih.gov/pmc/blobs/b596/7985457/2f9aa2c626c4/fonc-11-614035-g0004.jpg
https://cdn.ncbi.nlm.nih.gov/pmc/blobs/b596/7985457/91861783979f/fonc-11-614035-g0005.jpg
https://cdn.ncbi.nlm.nih.gov/pmc/blobs/b596/7985457/84572f035322/fonc-11-614035-g0001.jpg
https://cdn.ncbi.nlm.nih.gov/pmc/blobs/b596/7985457/55cf252c5d43/fonc-11-614035-g0002.jpg
https://cdn.ncbi.nlm.nih.gov/pmc/blobs/b596/7985457/8e25dfa3c0ae/fonc-11-614035-g0003.jpg
https://cdn.ncbi.nlm.nih.gov/pmc/blobs/b596/7985457/2f9aa2c626c4/fonc-11-614035-g0004.jpg
https://cdn.ncbi.nlm.nih.gov/pmc/blobs/b596/7985457/91861783979f/fonc-11-614035-g0005.jpg

相似文献

1
miR-4461 Regulates the Proliferation and Metastasis of Ovarian Cancer Cells and Cisplatin Resistance.miR-4461调控卵巢癌细胞的增殖、转移及顺铂耐药性。
Front Oncol. 2021 Mar 9;11:614035. doi: 10.3389/fonc.2021.614035. eCollection 2021.
2
miR-552 promotes ovarian cancer progression by regulating PTEN pathway.miR-552 通过调控 PTEN 通路促进卵巢癌进展。
J Ovarian Res. 2019 Dec 9;12(1):121. doi: 10.1186/s13048-019-0589-y.
3
STAT3 regulated promotes ovarian cancer proliferation and cisplatin resistance.STAT3 调控促进卵巢癌细胞增殖和顺铂耐药性。
Biosci Rep. 2018 Aug 29;38(4). doi: 10.1042/BSR20180547. Print 2018 Aug 31.
4
MiR-221/222 promote chemoresistance to cisplatin in ovarian cancer cells by targeting PTEN/PI3K/AKT signaling pathway.微小RNA-221/222通过靶向磷脂酰肌醇-3-激酶/蛋白激酶B信号通路促进卵巢癌细胞对顺铂的化疗耐药性。
Cytotechnology. 2018 Feb;70(1):203-213. doi: 10.1007/s10616-017-0134-z. Epub 2017 Sep 8.
5
MicroRNA expression profiling in human ovarian cancer: miR-214 induces cell survival and cisplatin resistance by targeting PTEN.人类卵巢癌中的微小RNA表达谱分析:miR-214通过靶向PTEN诱导细胞存活和顺铂耐药。
Cancer Res. 2008 Jan 15;68(2):425-33. doi: 10.1158/0008-5472.CAN-07-2488.
6
GAS5 knockdown reduces the chemo-sensitivity of non-small cell lung cancer (NSCLC) cell to cisplatin (DDP) through regulating miR-21/PTEN axis.GAS5 敲低通过调控 miR-21/PTEN 轴降低非小细胞肺癌(NSCLC)细胞对顺铂(DDP)的化疗敏感性。
Biomed Pharmacother. 2017 Sep;93:570-579. doi: 10.1016/j.biopha.2017.06.089. Epub 2017 Jul 4.
7
miR-552 promotes the proliferation and metastasis of cervical cancer cells through targeting MUC15 pathway.微小RNA-552通过靶向粘蛋白15途径促进宫颈癌细胞的增殖和转移。
J Cancer. 2021 Aug 24;12(20):6094-6104. doi: 10.7150/jca.56098. eCollection 2021.
8
MicroRNA-130b targets PTEN to induce resistance to cisplatin in lung cancer cells by activating Wnt/β-catenin pathway.微小 RNA-130b 通过激活 Wnt/β-连环蛋白通路靶向 PTEN 诱导肺癌细胞对顺铂耐药。
Cell Biochem Funct. 2018 Jun;36(4):194-202. doi: 10.1002/cbf.3331. Epub 2018 Apr 13.
9
miR-205 regulates the proliferation and invasion of ovarian cancer cells via suppressing PTEN/SMAD4 expression.微小RNA-205通过抑制PTEN/SMAD4的表达来调控卵巢癌细胞的增殖和侵袭。
Oncol Lett. 2018 May;15(5):7571-7578. doi: 10.3892/ol.2018.8313. Epub 2018 Mar 21.
10
Upregulation of MiR-205 transcriptionally suppresses SMAD4 and PTEN and contributes to human ovarian cancer progression.miR-205 的转录上调抑制 SMAD4 和 PTEN,促进人卵巢癌的进展。
Sci Rep. 2017 Feb 1;7:41330. doi: 10.1038/srep41330.

引用本文的文献

1
Non-Coding RNAs of Mitochondrial Origin: Roles in Cell Division and Implications in Cancer.线粒体来源的非编码 RNA:在细胞分裂中的作用及其在癌症中的意义。
Int J Mol Sci. 2024 Jul 8;25(13):7498. doi: 10.3390/ijms25137498.
2
Noncoding RNA Profile in Reovirus Treated -Mutated Colorectal Cancer Patients.呼肠孤病毒治疗的突变型结直肠癌患者的非编码RNA图谱
Diseases. 2023 Oct 16;11(4):142. doi: 10.3390/diseases11040142.
3
Cancer resistance via the downregulation of the tumor suppressors and expressions: therapeutic implications.通过下调肿瘤抑制因子和表达实现癌症抗性:治疗意义。

本文引用的文献

1
METTL3-mediated maturation of miR-126-5p promotes ovarian cancer progression via PTEN-mediated PI3K/Akt/mTOR pathway.METTL3介导的miR-126-5p成熟通过PTEN介导的PI3K/Akt/mTOR途径促进卵巢癌进展。
Cancer Gene Ther. 2021 Apr;28(3-4):335-349. doi: 10.1038/s41417-020-00222-3. Epub 2020 Sep 16.
2
MiR-4461 Inhibits Tumorigenesis of Renal Cell Carcinoma by Targeting PPP1R3C.miR-4461 通过靶向 PPP1R3C 抑制肾细胞癌的肿瘤发生。
Cancer Biother Radiopharm. 2022 Aug;37(6):503-514. doi: 10.1089/cbr.2020.3846. Epub 2020 Sep 11.
3
Novel role of lncRNA CHRF in cisplatin resistance of ovarian cancer is mediated by miR-10b induced EMT and STAT3 signaling.
Explor Target Antitumor Ther. 2023;4(2):170-207. doi: 10.37349/etat.2023.00128. Epub 2023 Apr 20.
4
Alkannin exerts antitumor properties in cutaneous squamous cell carcinoma by inducing apoptosis and shifting the M1/M2 polarization of tumor-associated macrophages by upregulating PTEN.白花丹素通过上调 PTEN 诱导细胞凋亡并改变肿瘤相关巨噬细胞的 M1/M2 极化状态从而发挥对皮肤鳞状细胞癌的抗肿瘤作用。
Kaohsiung J Med Sci. 2023 Jan;39(1):70-79. doi: 10.1002/kjm2.12617. Epub 2022 Nov 11.
5
Global microRNA and protein expression in human term placenta.人类足月胎盘的整体微小RNA和蛋白质表达
Front Med (Lausanne). 2022 Oct 18;9:952827. doi: 10.3389/fmed.2022.952827. eCollection 2022.
6
Cisplatin for cancer therapy and overcoming chemoresistance.用于癌症治疗及克服化疗耐药性的顺铂。
Heliyon. 2022 Sep 14;8(9):e10608. doi: 10.1016/j.heliyon.2022.e10608. eCollection 2022 Sep.
7
miR-600 promotes ovarian cancer cells stemness, proliferation and metastasis via targeting KLF9.miR-600 通过靶向 KLF9 促进卵巢癌细胞干性、增殖和转移。
J Ovarian Res. 2022 May 3;15(1):52. doi: 10.1186/s13048-022-00981-7.
8
miR-4461 inhibits the progression of Gallbladder carcinoma via regulating EGFR/AKT signaling.miR-4461 通过调节 EGFR/AKT 信号通路抑制胆囊癌的进展。
Cell Cycle. 2022 Jun;21(11):1166-1177. doi: 10.1080/15384101.2022.2042775. Epub 2022 Feb 23.
9
Mesenchymal stem cell (MSC)-derived exosomes as novel vehicles for delivery of miRNAs in cancer therapy.间充质干细胞衍生的外泌体作为 miRNA 在癌症治疗中递送的新型载体。
Cancer Gene Ther. 2022 Aug;29(8-9):1105-1116. doi: 10.1038/s41417-022-00427-8. Epub 2022 Jan 26.
10
Alkannin Inhibits the Development of Ovarian Cancer by Affecting miR-4461.紫朱草素通过影响miR-4461抑制卵巢癌的发展。
Evid Based Complement Alternat Med. 2021 Nov 28;2021:5083302. doi: 10.1155/2021/5083302. eCollection 2021.
长链非编码 RNA CHRF 在顺铂耐药卵巢癌中的新作用是通过 miR-10b 诱导的 EMT 和 STAT3 信号传导介导的。
Sci Rep. 2020 Sep 8;10(1):14768. doi: 10.1038/s41598-020-71153-0.
4
Chemoresistance in Ovarian Cancer: Prospects for New Drugs.卵巢癌的化疗耐药性:新药前景。
Anticancer Agents Med Chem. 2021;21(6):668-678. doi: 10.2174/1871520620666200908104835.
5
NEAT1 Knockdown Suppresses the Cisplatin Resistance in Ovarian Cancer by Regulating miR-770-5p/PARP1 Axis.NEAT1基因敲低通过调控miR-770-5p/PARP1轴抑制卵巢癌顺铂耐药性。
Cancer Manag Res. 2020 Aug 14;12:7277-7289. doi: 10.2147/CMAR.S257311. eCollection 2020.
6
MicroRNA-302 represses epithelial-mesenchymal transition and cisplatin resistance by regulating ATAD2 in ovarian carcinoma.MicroRNA-302 通过调控卵巢癌细胞中的 ATAD2 抑制上皮-间质转化和顺铂耐药性。
Exp Cell Res. 2020 Nov 1;396(1):112241. doi: 10.1016/j.yexcr.2020.112241. Epub 2020 Aug 21.
7
MicroRNA-654-3p enhances cisplatin sensitivity by targeting QPRT and inhibiting the PI3K/AKT signaling pathway in ovarian cancer cells.微小RNA-654-3p通过靶向喹啉酸磷酸核糖转移酶(QPRT)并抑制卵巢癌细胞中的PI3K/AKT信号通路来增强顺铂敏感性。
Exp Ther Med. 2020 Aug;20(2):1467-1479. doi: 10.3892/etm.2020.8878. Epub 2020 Jun 11.
8
LncRNA CTBP1-AS2 regulates miR-216a/ PTEN to suppress ovarian cancer cell proliferation.长链非编码 RNA CTBP1-AS2 通过调控 miR-216a/PTEN 抑制卵巢癌细胞增殖。
J Ovarian Res. 2020 Jul 25;13(1):84. doi: 10.1186/s13048-020-00689-6.
9
Chemerin Reactivates PTEN and Suppresses PD-L1 in Tumor Cells via Modulation of a Novel CMKLR1-mediated Signaling Cascade.趋化素通过调节新型 CMKLR1 介导的信号级联反应来重新激活 PTEN 并抑制肿瘤细胞中的 PD-L1。
Clin Cancer Res. 2020 Sep 15;26(18):5019-5035. doi: 10.1158/1078-0432.CCR-19-4245. Epub 2020 Jun 30.
10
miR-410 induces both epithelial-mesenchymal transition and radioresistance through activation of the PI3K/mTOR pathway in non-small cell lung cancer.miR-410 通过激活非小细胞肺癌中的 PI3K/mTOR 通路诱导上皮-间充质转化和放射抵抗。
Signal Transduct Target Ther. 2020 Jun 12;5(1):85. doi: 10.1038/s41392-020-0182-2.