• 文献检索
  • 文档翻译
  • 深度研究
  • 学术资讯
  • Suppr Zotero 插件Zotero 插件
  • 邀请有礼
  • 套餐&价格
  • 历史记录
应用&插件
Suppr Zotero 插件Zotero 插件浏览器插件Mac 客户端Windows 客户端微信小程序
定价
高级版会员购买积分包购买API积分包
服务
文献检索文档翻译深度研究API 文档MCP 服务
关于我们
关于 Suppr公司介绍联系我们用户协议隐私条款
关注我们

Suppr 超能文献

核心技术专利:CN118964589B侵权必究
粤ICP备2023148730 号-1Suppr @ 2026

文献检索

告别复杂PubMed语法,用中文像聊天一样搜索,搜遍4000万医学文献。AI智能推荐,让科研检索更轻松。

立即免费搜索

文件翻译

保留排版,准确专业,支持PDF/Word/PPT等文件格式,支持 12+语言互译。

免费翻译文档

深度研究

AI帮你快速写综述,25分钟生成高质量综述,智能提取关键信息,辅助科研写作。

立即免费体验

低剂量替匹法尼对缺氧诱导因子-1α表达的胃癌细胞中 mTOR 信号通路和活性氧产生的抗肿瘤作用。

Antitumor effects of low-dose tipifarnib on the mTOR signaling pathway and reactive oxygen species production in HIF-1α-expressing gastric cancer cells.

机构信息

Department of Surgery, Saga University Faculty of Medicine, Japan.

Department of Surgery, National Hospital Organization Higashisaga Hospital, Saga, Japan.

出版信息

FEBS Open Bio. 2021 May;11(5):1465-1475. doi: 10.1002/2211-5463.13154. Epub 2021 Apr 8.

DOI:10.1002/2211-5463.13154
PMID:33773069
原文链接:https://pmc.ncbi.nlm.nih.gov/articles/PMC8091580/
Abstract

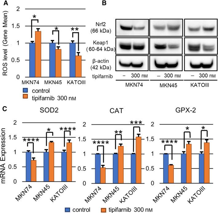
Farnesyltransferase inhibitors (FTIs) suppress tumor aggressiveness in several malignancies by inhibiting Ras signaling. However, treatment of cells with a low dose of the FTI tipifarnib suppresses the expression of hypoxia-inducible factor-1α (HIF-1α) and results in antitumor effects without inhibiting the Ras pathway. Although we previously reported that elevated HIF-1α expression is associated with an aggressive phenotype in gastric cancer (GC), little is known about the antitumor effects of FTIs on GC. In this study, we examined the relationship between the antitumor effects of low-dose tipifarnib and HIF-1α expression in GC cells. Under normoxic conditions, HIF-1α was expressed only in MKN45 and KATOIII cells. The inhibitory effect of tipifarnib on HIF-1α was observed in HIF-1α-positive cells. Low-dose tipifarnib had antitumor effects only on HIF-1α-positive cells both in vitro and in vivo. Furthermore, low-dose tipifarnib inactivated ras homolog enriched in brain (Rheb)/mammalian target of rapamycin (mTOR) signaling and decreased intracellular reactive oxygen species (ROS) levels in HIF-1α-positive GC cells. Our results that the antitumor effects of low-dose tipifarnib are at least partially mediated through suppression of mTOR signaling and HIF-1α expression via inhibition of Rheb farnesylation and reduction in ROS levels. These findings suggest that low-dose tipifarnib may be capable of exerting an antitumor effect that is dependent on HIF-1α expression in GC cells. Tipifarnib may have potential as a novel therapeutic agent for HIF-1α-expressing GC exhibiting an aggressive phenotype.

摘要

法呢基转移酶抑制剂(FTIs)通过抑制 Ras 信号抑制多种恶性肿瘤的肿瘤侵袭性。然而,用低剂量的 FTI 替吡法尼治疗细胞会抑制低氧诱导因子-1α(HIF-1α)的表达,并在不抑制 Ras 途径的情况下产生抗肿瘤作用。虽然我们之前报道过,在胃癌(GC)中,HIF-1α的表达升高与侵袭性表型有关,但对于 FTI 对 GC 的抗肿瘤作用知之甚少。在这项研究中,我们研究了低剂量替吡法尼的抗肿瘤作用与 GC 细胞中 HIF-1α表达之间的关系。在常氧条件下,只有在 MKN45 和 KATOIII 细胞中表达 HIF-1α。在 HIF-1α阳性细胞中观察到替吡法尼对 HIF-1α的抑制作用。低剂量替吡法尼仅对 HIF-1α阳性细胞具有抗肿瘤作用,无论是在体外还是体内。此外,低剂量替吡法尼在 HIF-1α阳性 GC 细胞中可使 Ras 同源物富含脑(Rheb)/雷帕霉素(mTOR)信号失活,并降低细胞内活性氧(ROS)水平。我们的结果表明,低剂量替吡法尼的抗肿瘤作用至少部分是通过抑制 Rheb 法尼基化和降低 ROS 水平来抑制 mTOR 信号和 HIF-1α表达介导的。这些发现表明,低剂量替吡法尼可能能够在表达 HIF-1α的 GC 细胞中发挥抗肿瘤作用,该作用依赖于 HIF-1α的表达。替吡法尼可能有潜力成为表达侵袭性表型的 HIF-1α 的 GC 的新型治疗剂。

https://cdn.ncbi.nlm.nih.gov/pmc/blobs/e403/8091580/fcb0053636ed/FEB4-11-1465-g003.jpg
https://cdn.ncbi.nlm.nih.gov/pmc/blobs/e403/8091580/12d8271ffacc/FEB4-11-1465-g006.jpg
https://cdn.ncbi.nlm.nih.gov/pmc/blobs/e403/8091580/0b21c67bfb24/FEB4-11-1465-g007.jpg
https://cdn.ncbi.nlm.nih.gov/pmc/blobs/e403/8091580/328674c0e3a6/FEB4-11-1465-g002.jpg
https://cdn.ncbi.nlm.nih.gov/pmc/blobs/e403/8091580/accf4583724c/FEB4-11-1465-g004.jpg
https://cdn.ncbi.nlm.nih.gov/pmc/blobs/e403/8091580/02edf8d08541/FEB4-11-1465-g008.jpg
https://cdn.ncbi.nlm.nih.gov/pmc/blobs/e403/8091580/b85d30c25a55/FEB4-11-1465-g005.jpg
https://cdn.ncbi.nlm.nih.gov/pmc/blobs/e403/8091580/fcb0053636ed/FEB4-11-1465-g003.jpg
https://cdn.ncbi.nlm.nih.gov/pmc/blobs/e403/8091580/12d8271ffacc/FEB4-11-1465-g006.jpg
https://cdn.ncbi.nlm.nih.gov/pmc/blobs/e403/8091580/0b21c67bfb24/FEB4-11-1465-g007.jpg
https://cdn.ncbi.nlm.nih.gov/pmc/blobs/e403/8091580/328674c0e3a6/FEB4-11-1465-g002.jpg
https://cdn.ncbi.nlm.nih.gov/pmc/blobs/e403/8091580/accf4583724c/FEB4-11-1465-g004.jpg
https://cdn.ncbi.nlm.nih.gov/pmc/blobs/e403/8091580/02edf8d08541/FEB4-11-1465-g008.jpg
https://cdn.ncbi.nlm.nih.gov/pmc/blobs/e403/8091580/b85d30c25a55/FEB4-11-1465-g005.jpg
https://cdn.ncbi.nlm.nih.gov/pmc/blobs/e403/8091580/fcb0053636ed/FEB4-11-1465-g003.jpg

相似文献

1
Antitumor effects of low-dose tipifarnib on the mTOR signaling pathway and reactive oxygen species production in HIF-1α-expressing gastric cancer cells.低剂量替匹法尼对缺氧诱导因子-1α表达的胃癌细胞中 mTOR 信号通路和活性氧产生的抗肿瘤作用。
FEBS Open Bio. 2021 May;11(5):1465-1475. doi: 10.1002/2211-5463.13154. Epub 2021 Apr 8.
2
Low-Dose Farnesyltransferase Inhibitor Suppresses HIF-1α and Snail Expression in Triple-Negative Breast Cancer MDA-MB-231 Cells In Vitro.低剂量法尼基转移酶抑制剂体外抑制三阴性乳腺癌 MDA-MB-231 细胞中 HIF-1α 和 Snail 的表达。
J Cell Physiol. 2017 Jan;232(1):192-201. doi: 10.1002/jcp.25411. Epub 2016 Jun 15.
3
Perillyl alcohol efficiently scavenges activity of cellular ROS and inhibits the translational expression of hypoxia-inducible factor-1α via mTOR/4E-BP1 signaling pathways.紫苏醇能有效清除细胞活性氧,并通过mTOR/4E-BP1信号通路抑制缺氧诱导因子-1α的翻译表达。
Int Immunopharmacol. 2016 Oct;39:1-9. doi: 10.1016/j.intimp.2016.06.034. Epub 2016 Jul 6.
4
Suppression of the proliferation of hypoxia-Induced retinal pigment epithelial cell by rapamycin through the /mTOR/HIF-1α/VEGF/ signaling.雷帕霉素通过/mTOR/HIF-1α/VEGF/信号通路抑制缺氧诱导的视网膜色素上皮细胞增殖
IUBMB Life. 2015 Jun;67(6):446-52. doi: 10.1002/iub.1382. Epub 2015 May 19.
5
Farnesyltransferase inhibitor tipifarnib inhibits Rheb prenylation and stabilizes Bax in acute myelogenous leukemia cells.法尼基转移酶抑制剂替匹法尼抑制 Rheb 的法尼基化修饰并稳定急性髓系白血病细胞中的 Bax。
Haematologica. 2014 Jan;99(1):60-9. doi: 10.3324/haematol.2013.087734. Epub 2013 Aug 30.
6
Follicle-stimulating hormone activation of hypoxia-inducible factor-1 by the phosphatidylinositol 3-kinase/AKT/Ras homolog enriched in brain (Rheb)/mammalian target of rapamycin (mTOR) pathway is necessary for induction of select protein markers of follicular differentiation.促卵泡激素通过磷脂酰肌醇3激酶/蛋白激酶B/富含脑的Ras同源物(Rheb)/雷帕霉素哺乳动物靶蛋白(mTOR)信号通路激活缺氧诱导因子-1,这是诱导卵泡分化特定蛋白标志物所必需的。
J Biol Chem. 2004 May 7;279(19):19431-40. doi: 10.1074/jbc.M401235200. Epub 2004 Feb 24.
7
Impaired mitophagy activates mtROS/HIF-1α interplay and increases cancer aggressiveness in gastric cancer cells under hypoxia.在低氧条件下,受损的线粒体自噬会激活 mtROS/HIF-1α 相互作用,从而增加胃癌细胞的侵袭性。
Int J Oncol. 2016 Apr;48(4):1379-90. doi: 10.3892/ijo.2016.3359. Epub 2016 Jan 26.
8
Anti-inflammatory activity in vitro and in vivo of the protein farnesyltransferase inhibitor tipifarnib.蛋白质法尼基转移酶抑制剂替匹法尼在体外和体内的抗炎活性
J Pharmacol Exp Ther. 2006 Apr;317(1):53-60. doi: 10.1124/jpet.105.095976. Epub 2005 Dec 13.
9
Induced Phosphatidylinositol-3-OH Kinase/mTOR Activation Increases Hypoxia Inducible Factor-1α to Promote Loss of Cyclin D1 and G0/G1 Cell Cycle Arrest in Human Gastric Cells.诱导的磷脂酰肌醇-3-羟基激酶/哺乳动物雷帕霉素靶蛋白激活增加缺氧诱导因子-1α,以促进人胃细胞中细胞周期蛋白D1的丢失和G0/G1期细胞周期阻滞。
Front Cell Infect Microbiol. 2017 Mar 28;7:92. doi: 10.3389/fcimb.2017.00092. eCollection 2017.
10
Shikonin suppresses proliferation and induces cell cycle arrest through the inhibition of hypoxia-inducible factor-1α signaling.紫草素通过抑制缺氧诱导因子-1α信号传导来抑制增殖并诱导细胞周期停滞。
Chem Biol Interact. 2017 Aug 25;274:58-67. doi: 10.1016/j.cbi.2017.06.029. Epub 2017 Jul 3.

引用本文的文献

1
Tumor Niche Influences the Activity and Delivery of Anticancer Drugs: Pharmacology Meets Chemistry.肿瘤微环境影响抗癌药物的活性与递送:药理学与化学的交融
Pharmaceuticals (Basel). 2025 Jul 17;18(7):1047. doi: 10.3390/ph18071047.
2
Identification and Validation of a Cancer-Testis Antigen-Related Signature to Predict the Prognosis in Stomach Adenocarcinoma.一种用于预测胃腺癌预后的癌-睾丸抗原相关特征的鉴定与验证
J Cancer. 2024 May 11;15(11):3596-3611. doi: 10.7150/jca.91842. eCollection 2024.
3
Pharmacological therapy of metabolic dysfunction-associated steatotic liver disease-driven hepatocellular carcinoma.

本文引用的文献

1
Global cancer statistics 2018: GLOBOCAN estimates of incidence and mortality worldwide for 36 cancers in 185 countries.全球癌症统计数据 2018:GLOBOCAN 对全球 185 个国家/地区 36 种癌症的发病率和死亡率的估计。
CA Cancer J Clin. 2018 Nov;68(6):394-424. doi: 10.3322/caac.21492. Epub 2018 Sep 12.
2
Andrographolide induces degradation of mutant p53 via activation of Hsp70.穿心莲内酯通过激活 Hsp70 诱导突变型 p53 降解。
Int J Oncol. 2018 Aug;53(2):761-770. doi: 10.3892/ijo.2018.4416. Epub 2018 May 22.
3
Hypoxia-induced ANGPTL4 sustains tumour growth and anoikis resistance through different mechanisms in scirrhous gastric cancer cell lines.
代谢功能障碍相关脂肪性肝病驱动的肝细胞癌的药物治疗
Front Pharmacol. 2024 Jan 19;14:1336216. doi: 10.3389/fphar.2023.1336216. eCollection 2023.
4
Construct dysregulated miRNA-mRNA interaction networks to conjecture possible pathogenesis for Stomach adenocarcinomas.构建失调的 miRNA-mRNA 相互作用网络,推测胃腺癌的可能发病机制。
Cancer Biomark. 2024;39(3):197-210. doi: 10.3233/CBM-230125.
5
Suppression of NASH-Related HCC by Farnesyltransferase Inhibitor through Inhibition of Inflammation and Hypoxia-Inducible Factor-1α Expression.法尼基转移酶抑制剂通过抑制炎症和缺氧诱导因子-1α表达抑制 NASH 相关 HCC。
Int J Mol Sci. 2023 Jul 17;24(14):11546. doi: 10.3390/ijms241411546.
6
A novel cuproptosis-related subtypes and gene signature associates with immunophenotype and predicts prognosis accurately in neuroblastoma.一种新型的铜死亡相关亚型和基因特征与神经母细胞瘤的免疫表型相关,并能准确预测预后。
Front Immunol. 2022 Sep 23;13:999849. doi: 10.3389/fimmu.2022.999849. eCollection 2022.
7
HIF in Gastric Cancer: Regulation and Therapeutic Target.胃癌中的 HIF:调控与治疗靶点
Molecules. 2022 Jul 31;27(15):4893. doi: 10.3390/molecules27154893.
8
HIF-1α Induces HECTD2 Up-Regulation and Aggravates the Malignant Progression of Renal Cell Cancer Repressing miR-320a.缺氧诱导因子-1α通过抑制miR-320a诱导HECTD2上调并加重肾细胞癌的恶性进展
Front Cell Dev Biol. 2021 Dec 24;9:775642. doi: 10.3389/fcell.2021.775642. eCollection 2021.
缺氧诱导的 ANGPTL4 通过不同机制在弥漫型胃癌细胞系中维持肿瘤生长和抗失巢凋亡。
Sci Rep. 2017 Sep 11;7(1):11127. doi: 10.1038/s41598-017-11769-x.
4
Protein kinase A-dependent phosphorylation stimulates the transcriptional activity of hypoxia-inducible factor 1.蛋白激酶A依赖性磷酸化刺激缺氧诱导因子1的转录活性。
Sci Signal. 2016 May 31;9(430):ra56. doi: 10.1126/scisignal.aaf0583.
5
Low-Dose Farnesyltransferase Inhibitor Suppresses HIF-1α and Snail Expression in Triple-Negative Breast Cancer MDA-MB-231 Cells In Vitro.低剂量法尼基转移酶抑制剂体外抑制三阴性乳腺癌 MDA-MB-231 细胞中 HIF-1α 和 Snail 的表达。
J Cell Physiol. 2017 Jan;232(1):192-201. doi: 10.1002/jcp.25411. Epub 2016 Jun 15.
6
HIF-1α pathway: role, regulation and intervention for cancer therapy.缺氧诱导因子-1α通路:在癌症治疗中的作用、调控及干预
Acta Pharm Sin B. 2015 Sep;5(5):378-89. doi: 10.1016/j.apsb.2015.05.007. Epub 2015 Jun 6.
7
The Apoptotic Effect of HIF-1α Inhibition Combined with Glucose plus Insulin Treatment on Gastric Cancer under Hypoxic Conditions.缺氧条件下HIF-1α抑制联合葡萄糖加胰岛素治疗对胃癌的凋亡作用
PLoS One. 2015 Sep 4;10(9):e0137257. doi: 10.1371/journal.pone.0137257. eCollection 2015.
8
mTOR signaling in cellular and organismal energetics.细胞和机体能量代谢中的mTOR信号传导
Curr Opin Cell Biol. 2015 Apr;33:55-66. doi: 10.1016/j.ceb.2014.12.001. Epub 2014 Dec 31.
9
Down-regulation of hypoxia-inducible factor-1 suppresses malignant biological behavior of triple-negative breast cancer cells.缺氧诱导因子-1的下调抑制三阴性乳腺癌细胞的恶性生物学行为。
Int J Clin Exp Med. 2014 Nov 15;7(11):3933-40. eCollection 2014.
10
Regulation of hypoxia-inducible factor-1a by reactive oxygen species: new developments in an old debate.活性氧对缺氧诱导因子-1α的调控:一场旧有争论中的新进展
J Cell Biochem. 2015 May;116(5):696-703. doi: 10.1002/jcb.25074.