• 文献检索
  • 文档翻译
  • 深度研究
  • 学术资讯
  • Suppr Zotero 插件Zotero 插件
  • 邀请有礼
  • 套餐&价格
  • 历史记录
应用&插件
Suppr Zotero 插件Zotero 插件浏览器插件Mac 客户端Windows 客户端微信小程序
定价
高级版会员购买积分包购买API积分包
服务
文献检索文档翻译深度研究API 文档MCP 服务
关于我们
关于 Suppr公司介绍联系我们用户协议隐私条款
关注我们

Suppr 超能文献

核心技术专利:CN118964589B侵权必究
粤ICP备2023148730 号-1Suppr @ 2026

文献检索

告别复杂PubMed语法,用中文像聊天一样搜索,搜遍4000万医学文献。AI智能推荐,让科研检索更轻松。

立即免费搜索

文件翻译

保留排版,准确专业,支持PDF/Word/PPT等文件格式,支持 12+语言互译。

免费翻译文档

深度研究

AI帮你快速写综述,25分钟生成高质量综述,智能提取关键信息,辅助科研写作。

立即免费体验

大黄素通过调节AMPK/mTOR介导的自噬信号通路改善糖尿病肾病大鼠模型的肾损伤和足细胞损伤。

Emodin Ameliorates Renal Damage and Podocyte Injury in a Rat Model of Diabetic Nephropathy via Regulating AMPK/mTOR-Mediated Autophagy Signaling Pathway.

作者信息

Liu Hong, Wang Quan, Shi Ge, Yang Wenqiang, Zhang Yanmin, Chen Weidong, Wan Sheng, Xiong Fei, Wang Zengsi

机构信息

Department of Nephrology, Wuhan No. 1 Hospital, Wuhan, Hubei, 430022, People's Republic of China.

Department of Central Laboratory, Wuhan No. 1 Hospital, Wuhan, Hubei, 430022, People's Republic of China.

出版信息

Diabetes Metab Syndr Obes. 2021 Mar 18;14:1253-1266. doi: 10.2147/DMSO.S299375. eCollection 2021.

DOI:10.2147/DMSO.S299375
PMID:33776462
原文链接:https://pmc.ncbi.nlm.nih.gov/articles/PMC7987270/
Abstract

PURPOSE

The activation of autophagy has potential protective effect on diabetic nephropathy (DN) podocyte injury, and the AMPK/mTOR signaling pathway is an important regulatory pathway of autophagy. Emodin has been reported to effectively delay DN progression; however, the therapeutic mechanisms involved in vivo remain ambiguous. The present study aimed to elucidate the mechanism of emodin in improving renal tissue and podocyte injury in DN by regulating the AMPK/mTOR-autophagy signaling pathway.

METHODS

All rats were divided into 4 groups: a Sham group, a Vehicle group, a low-dose emodin (LD-Emo) group (20 mg/kg/day) and a high-dose emodin (HD-Emo) group (40 mg/kg/day). The different doses of Emo and distilled water were daily administrated for 8 weeks after the induction of DN by the unilateral nephrectomy combined with intraperitoneal injections of streptozotocin (STZ). The rats' general status, blood glucose, biochemical parameters, urinary protein excretion, renal histological changes and cell apoptosis in renal tissue, as well as the key protein expressions in the AMPK/mTOR signaling pathway and apoptosis-related proteins were examined, respectively.

RESULTS

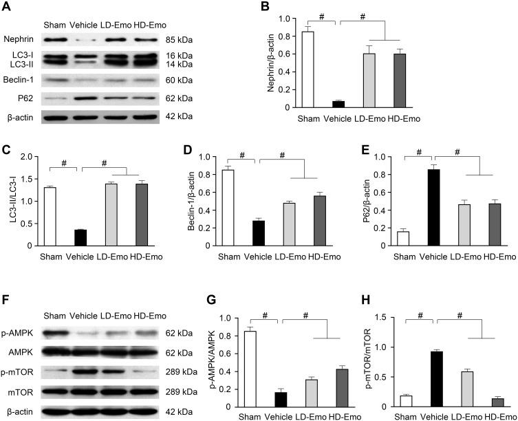
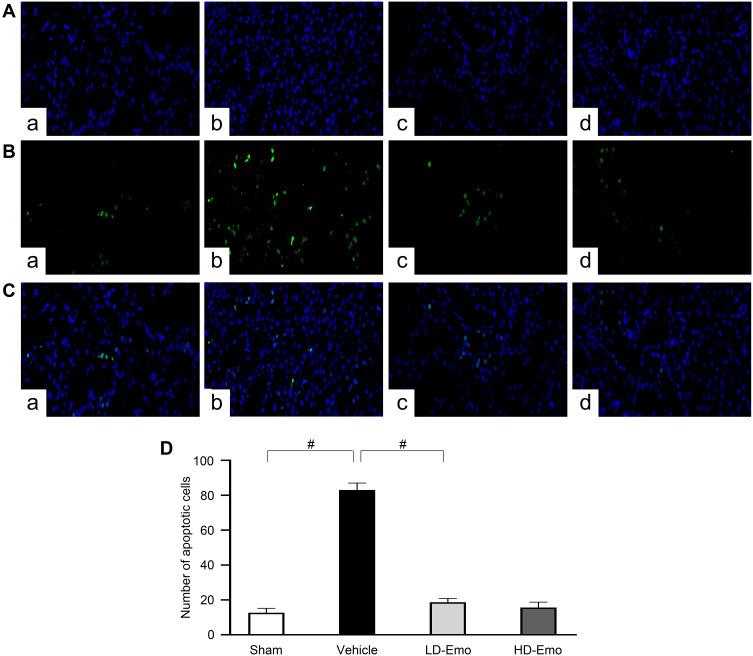
Emodin ameliorated the general condition, kidney weight and urinary protein excretion of the rats, but has little influence on serum biochemical parameters and did not lower blood glucose; emodin attenuated renal fibrosis including the cell numbers, extracellular matrix rate and collagen area in glomerulus, simultaneously relieved podocyte foot process fusion, up-regulated the expression of nephrin protein and suppressed glomerular and tubular epithelial cell apoptosis. In addition, emodin can induce and enhance autophagy in podocytes including increased expression of LC3-II/I, Beclin-1, p-AMPK protein and decreased expression of p62, p-mTOR protein, as well as increased autophagosomes in podocytes.

CONCLUSION

We have demonstrated that emodin, as a natural regulator in vivo, reduced proteinuria and alleviated renal fibrosis without affecting hyperglycemia in DN rats. The potential mechanisms by which emodin exerts its renoprotective effects in vivo are through suppressing cell apoptosis and enhancing autophagy of podocytes via the AMPK/mTOR signaling pathway in the kidney.

摘要

目的

自噬的激活对糖尿病肾病(DN)足细胞损伤具有潜在保护作用,且AMPK/mTOR信号通路是自噬的重要调控途径。据报道,大黄素可有效延缓DN进展;然而,其体内治疗机制仍不明确。本研究旨在通过调节AMPK/mTOR-自噬信号通路阐明大黄素改善DN大鼠肾组织和足细胞损伤的机制。

方法

将所有大鼠分为4组:假手术组、溶剂对照组、低剂量大黄素(LD-Emo)组(20mg/kg/天)和高剂量大黄素(HD-Emo)组(40mg/kg/天)。通过单侧肾切除联合腹腔注射链脲佐菌素(STZ)诱导DN后,每日给予不同剂量的大黄素和蒸馏水,持续8周。分别检测大鼠的一般状况、血糖、生化指标、尿蛋白排泄、肾组织学变化及细胞凋亡情况,以及AMPK/mTOR信号通路关键蛋白表达和凋亡相关蛋白表达。

结果

大黄素改善了大鼠的一般状况、肾脏重量和尿蛋白排泄,但对血清生化指标影响较小且未降低血糖;大黄素减轻了肾纤维化,包括肾小球细胞数量、细胞外基质比例和胶原面积,同时缓解了足细胞足突融合,上调了nephrin蛋白表达并抑制了肾小球和肾小管上皮细胞凋亡。此外,大黄素可诱导并增强足细胞自噬,包括LC3-II/I、Beclin-1、p-AMPK蛋白表达增加,p62、p-mTOR蛋白表达降低,以及足细胞中自噬体增多。

结论

我们已证明,大黄素作为体内天然调节剂,可降低DN大鼠蛋白尿并减轻肾纤维化,而不影响高血糖。大黄素在体内发挥肾保护作用的潜在机制是通过肾脏中的AMPK/mTOR信号通路抑制细胞凋亡并增强足细胞自噬。

https://cdn.ncbi.nlm.nih.gov/pmc/blobs/63ca/7987270/2524ebd39e86/DMSO-14-1253-g0008.jpg
https://cdn.ncbi.nlm.nih.gov/pmc/blobs/63ca/7987270/5d82f4bab37e/DMSO-14-1253-g0001.jpg
https://cdn.ncbi.nlm.nih.gov/pmc/blobs/63ca/7987270/a3786bb9a3bf/DMSO-14-1253-g0002.jpg
https://cdn.ncbi.nlm.nih.gov/pmc/blobs/63ca/7987270/11d692913d89/DMSO-14-1253-g0003.jpg
https://cdn.ncbi.nlm.nih.gov/pmc/blobs/63ca/7987270/ac0497f81473/DMSO-14-1253-g0004.jpg
https://cdn.ncbi.nlm.nih.gov/pmc/blobs/63ca/7987270/d268db0abb2a/DMSO-14-1253-g0005.jpg
https://cdn.ncbi.nlm.nih.gov/pmc/blobs/63ca/7987270/1a12bee44177/DMSO-14-1253-g0006.jpg
https://cdn.ncbi.nlm.nih.gov/pmc/blobs/63ca/7987270/ca87a78da927/DMSO-14-1253-g0007.jpg
https://cdn.ncbi.nlm.nih.gov/pmc/blobs/63ca/7987270/2524ebd39e86/DMSO-14-1253-g0008.jpg
https://cdn.ncbi.nlm.nih.gov/pmc/blobs/63ca/7987270/5d82f4bab37e/DMSO-14-1253-g0001.jpg
https://cdn.ncbi.nlm.nih.gov/pmc/blobs/63ca/7987270/a3786bb9a3bf/DMSO-14-1253-g0002.jpg
https://cdn.ncbi.nlm.nih.gov/pmc/blobs/63ca/7987270/11d692913d89/DMSO-14-1253-g0003.jpg
https://cdn.ncbi.nlm.nih.gov/pmc/blobs/63ca/7987270/ac0497f81473/DMSO-14-1253-g0004.jpg
https://cdn.ncbi.nlm.nih.gov/pmc/blobs/63ca/7987270/d268db0abb2a/DMSO-14-1253-g0005.jpg
https://cdn.ncbi.nlm.nih.gov/pmc/blobs/63ca/7987270/1a12bee44177/DMSO-14-1253-g0006.jpg
https://cdn.ncbi.nlm.nih.gov/pmc/blobs/63ca/7987270/ca87a78da927/DMSO-14-1253-g0007.jpg
https://cdn.ncbi.nlm.nih.gov/pmc/blobs/63ca/7987270/2524ebd39e86/DMSO-14-1253-g0008.jpg

相似文献

1
Emodin Ameliorates Renal Damage and Podocyte Injury in a Rat Model of Diabetic Nephropathy via Regulating AMPK/mTOR-Mediated Autophagy Signaling Pathway.大黄素通过调节AMPK/mTOR介导的自噬信号通路改善糖尿病肾病大鼠模型的肾损伤和足细胞损伤。
Diabetes Metab Syndr Obes. 2021 Mar 18;14:1253-1266. doi: 10.2147/DMSO.S299375. eCollection 2021.
2
Emodin Ameliorates High Glucose-Induced Podocyte Apoptosis via Regulating AMPK/mTOR-Mediated Autophagy Signaling Pathway.大黄素通过调节 AMPK/mTOR 介导的自噬信号通路改善高糖诱导的足细胞凋亡。
Chin J Integr Med. 2023 Sep;29(9):801-808. doi: 10.1007/s11655-022-3540-9. Epub 2022 Oct 11.
3
Metformin combined with rapamycin ameliorates podocyte injury in idiopathic membranous nephropathy through the AMPK/mTOR signaling pathway.二甲双胍联合雷帕霉素通过AMPK/mTOR信号通路改善特发性膜性肾病中的足细胞损伤。
J Cell Commun Signal. 2023 Dec;17(4):1405-1415. doi: 10.1007/s12079-023-00781-8. Epub 2023 Sep 13.
4
Mangiferin prevents diabetic nephropathy progression and protects podocyte function via autophagy in diabetic rat glomeruli.芒果苷通过自噬防止糖尿病大鼠肾小球中糖尿病肾病的进展并保护足细胞功能。
Eur J Pharmacol. 2018 Apr 5;824:170-178. doi: 10.1016/j.ejphar.2018.02.009. Epub 2018 Feb 11.
5
Neuregulin 4 Attenuates Podocyte Injury and Proteinuria in Part by Activating AMPK/mTOR-Mediated Autophagy in Mice.神经调节蛋白 4 通过激活 AMPK/mTOR 介导的自噬减轻小鼠足细胞损伤和蛋白尿。
J Cell Biochem. 2024 Oct;125(10):e30634. doi: 10.1002/jcb.30634. Epub 2024 Aug 2.
6
Dapagliflozin restores autophagy and attenuates apoptosis via the AMPK/mTOR pathway in diabetic nephropathy rats and high glucose-induced HK-2 cells.达格列净通过AMPK/mTOR途径恢复糖尿病肾病大鼠和高糖诱导的HK-2细胞的自噬并减轻细胞凋亡。
Int Urol Nephrol. 2025 Jan;57(1):249-261. doi: 10.1007/s11255-024-04172-9. Epub 2024 Jul 29.
7
Exogenous spermine attenuates diabetic kidney injury in rats by inhibiting AMPK/mTOR signaling pathway.外源性精胺通过抑制 AMPK/mTOR 信号通路减轻大鼠糖尿病肾病损伤。
Int J Mol Med. 2021 Mar;47(3). doi: 10.3892/ijmm.2021.4860. Epub 2021 Feb 4.
8
Huangkui capsule attenuates renal fibrosis in diabetic nephropathy rats through regulating oxidative stress and p38MAPK/Akt pathways, compared to α-lipoic acid.与α-硫辛酸相比,黄葵胶囊通过调节氧化应激和p38丝裂原活化蛋白激酶/蛋白激酶B(p38MAPK/Akt)信号通路减轻糖尿病肾病大鼠的肾纤维化。
J Ethnopharmacol. 2015 Sep 15;173:256-65. doi: 10.1016/j.jep.2015.07.036. Epub 2015 Jul 28.
9
Kaempferol attenuated diabetic nephropathy by reducing apoptosis and promoting autophagy through AMPK/mTOR pathways.山奈酚通过AMPK/mTOR途径减少细胞凋亡并促进自噬,从而减轻糖尿病肾病。
Front Med (Lausanne). 2022 Nov 30;9:986825. doi: 10.3389/fmed.2022.986825. eCollection 2022.
10
Isorhapontigenin ameliorates high glucose-induced podocyte and vascular endothelial cell injuries via mitigating oxidative stress and autophagy through the AMPK/Nrf2 pathway.异甘草素通过 AMPK/Nrf2 通路减轻氧化应激和自噬来改善高糖诱导的足细胞和血管内皮细胞损伤。
Int Urol Nephrol. 2023 Feb;55(2):423-436. doi: 10.1007/s11255-022-03325-y. Epub 2022 Aug 12.

引用本文的文献

1
Anthraquinones from Ameliorate Renal Fibrosis in Acute Kidney Injury and Chronic Kidney Disease.来自[具体来源未给出]的蒽醌改善急性肾损伤和慢性肾病中的肾纤维化。
Drug Des Devel Ther. 2025 Jul 6;19:5739-5760. doi: 10.2147/DDDT.S521265. eCollection 2025.
2
Vincamine induces cytoprotective autophagy via regulation of ampk/mtor signaling pathway in gentamicin-induced hepatotoxicity and nephrotoxicity in rats.长春胺通过调节大鼠庆大霉素诱导的肝毒性和肾毒性中的ampk/mtor信号通路诱导细胞保护性自噬。
Sci Rep. 2025 Jun 20;15(1):20202. doi: 10.1038/s41598-025-06355-5.
3
Emodin, a rising star in the treatment of glycolipid metabolism disorders: a preclinical systematic review and meta-analysis.

本文引用的文献

1
Saxagliptin attenuates glomerular podocyte injury by increasing the expression of renal nephrin and podocin in type 2 diabetic rats.沙格列汀通过增加 2 型糖尿病大鼠肾脏nephrin 和 podocin 的表达来减轻肾小球足细胞损伤。
Acta Diabetol. 2020 Mar;57(3):279-286. doi: 10.1007/s00592-019-01421-7. Epub 2019 Sep 18.
2
Progranulin alleviates podocyte injury via regulating CAMKK/AMPK-mediated autophagy under diabetic conditions.颗粒蛋白前体通过调节糖尿病状态下 CAMKK/AMPK 介导的自噬减轻足细胞损伤。
J Mol Med (Berl). 2019 Nov;97(11):1507-1520. doi: 10.1007/s00109-019-01828-3. Epub 2019 Aug 11.
3
Emodin ameliorates cisplatin-induced apoptosis of rat renal tubular cells in vitro by activating autophagy.
大黄素——治疗糖脂代谢紊乱的后起之秀:一项临床前系统评价与荟萃分析
PeerJ. 2025 May 15;13:e19221. doi: 10.7717/peerj.19221. eCollection 2025.
4
mTOR-mediated nutrient sensing and oxidative stress pathways regulate autophagy: a key mechanism for traditional Chinese medicine to improve diabetic kidney disease.mTOR介导的营养感知和氧化应激途径调节自噬:中药改善糖尿病肾病的关键机制。
Front Pharmacol. 2025 Apr 23;16:1578400. doi: 10.3389/fphar.2025.1578400. eCollection 2025.
5
Natural products in traditional Chinese medicine for renal fibrosis: a comprehensive review.用于肾纤维化的中药天然产物:综述
Front Pharmacol. 2025 Apr 16;16:1560567. doi: 10.3389/fphar.2025.1560567. eCollection 2025.
6
Renal Implications of Dysregulated Protein Homeostasis: Insights into Ubiquitin-Proteasome and Autophagy Systems.蛋白质稳态失调对肾脏的影响:对泛素-蛋白酶体和自噬系统的见解
Biomolecules. 2025 Feb 28;15(3):349. doi: 10.3390/biom15030349.
7
Network pharmacology-based study on the mechanism of Tangfukang formula against type 2 diabetes mellitus.基于网络药理学的糖复康方抗2型糖尿病作用机制研究
J Tradit Chin Med. 2025 Feb;45(1):76-88. doi: 10.19852/j.cnki.jtcm.2025.01.007.
8
mTOR pathway: A key player in diabetic nephropathy progression and therapeutic targets.mTOR信号通路:糖尿病肾病进展中的关键因素及治疗靶点。
Genes Dis. 2024 Mar 8;12(2):101260. doi: 10.1016/j.gendis.2024.101260. eCollection 2025 Mar.
9
Targeting programmed cell death in diabetic kidney disease: from molecular mechanisms to pharmacotherapy.针对糖尿病肾病中的程序性细胞死亡:从分子机制到药物治疗
Mol Med. 2024 Dec 20;30(1):265. doi: 10.1186/s10020-024-01020-5.
10
Poricoic acid a ameliorates high glucose-induced podocyte injury by regulating the AMPKα/FUNDC1 pathway.原硅酸通过调节 AMPKα/FUNDC1 通路改善高糖诱导的足细胞损伤。
Mol Biol Rep. 2024 Sep 21;51(1):1003. doi: 10.1007/s11033-024-09921-8.
大黄素通过激活自噬改善顺铂诱导的大鼠肾小管细胞体外凋亡。
Acta Pharmacol Sin. 2016 Feb;37(2):235-45. doi: 10.1038/aps.2015.114. Epub 2016 Jan 18.
4
Huangkui capsule attenuates renal fibrosis in diabetic nephropathy rats through regulating oxidative stress and p38MAPK/Akt pathways, compared to α-lipoic acid.与α-硫辛酸相比,黄葵胶囊通过调节氧化应激和p38丝裂原活化蛋白激酶/蛋白激酶B(p38MAPK/Akt)信号通路减轻糖尿病肾病大鼠的肾纤维化。
J Ethnopharmacol. 2015 Sep 15;173:256-65. doi: 10.1016/j.jep.2015.07.036. Epub 2015 Jul 28.
5
Emodin ameliorates high glucose induced-podocyte epithelial-mesenchymal transition in-vitro and in-vivo.大黄素在体外和体内均能改善高糖诱导的足细胞上皮-间质转化。
Cell Physiol Biochem. 2015;35(4):1425-36. doi: 10.1159/000373963. Epub 2015 Mar 12.
6
Functions of the podocyte proteins nephrin and Neph3 and the transcriptional regulation of their genes.足细胞蛋白 Nephrin 和 Neph3 的功能及其基因的转录调控。
Clin Sci (Lond). 2014 Mar;126(5):315-28. doi: 10.1042/CS20130258.
7
The role of lipids in the control of autophagy.脂质在自噬调控中的作用。
Curr Biol. 2013 Jan 7;23(1):R33-45. doi: 10.1016/j.cub.2012.10.041.
8
Emodin regulates glucose utilization by activating AMP-activated protein kinase.大黄素通过激活 AMP 激活的蛋白激酶来调节葡萄糖利用。
J Biol Chem. 2013 Feb 22;288(8):5732-42. doi: 10.1074/jbc.M112.441477. Epub 2013 Jan 9.
9
Current update in the management of diabetic nephropathy.糖尿病肾病管理的最新进展
Curr Diabetes Rev. 2013 Jan 1;9(1):62-77.
10
Podocyte detachment and reduced glomerular capillary endothelial fenestration promote kidney disease in type 2 diabetic nephropathy.足细胞脱离和肾小球毛细血管内皮窗孔减少促进 2 型糖尿病肾病的发生。
Kidney Int. 2012 Nov;82(9):1010-7. doi: 10.1038/ki.2012.234. Epub 2012 Jun 20.