Wei Lusheng, Lin Qing, Lu Yanan, Li Guolin, Huang Leyi, Fu Zhiqiang, Chen Rufu, Zhou Quanbo
Guangdong Provincial Key Laboratory of Malignant Tumor Epigenetics and Gene Regulation, Sun Yat-sen Memorial Hospital, Sun Yat-sen University, Guangzhou, Guangdong, 510120, China.
Department of Pancreatobiliary Surgery, Sun Yat-sen Memorial Hospital, Sun Yat-sen University, Guangzhou, Guangdong, 510120, China.
Cell Death Dis. 2021 Mar 29;12(4):334. doi: 10.1038/s41419-021-03574-2.
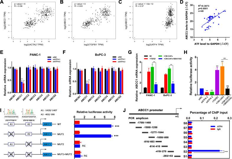
Cancer-associated fibroblasts (CAFs) contribute to malignant progression and chemoresistance in pancreatic ductal adenocarcinoma (PDAC). However, little is known about the underlying mechanism. In this study, we investigated the potential role and mechanisms of activating transcription factor 4 (ATF4) in CAFs-induced malignancy and gemcitabine resistance. We demonstrated that ATF4 is overexpressed in PDAC and associated with a poor prognosis. Silencing ATF4 expression decreased proliferation, colony formation, migration, gemcitabine sensitivity, and sphere formation. Subsequently, we revealed that CAFs secrete TGF-β1 to upregulate the expression of ATF4 in PDAC cells via the SMAD2/3 pathway and induce cancer progression, cancer stemness, and gemcitabine resistance. Furthermore, we demonstrated that ATF4 directly binds to the ABCC1 promoter region to activate transcription. In summary, these data demonstrate that CAFs contribute to malignancy and gemcitabine resistance in PDAC by upregulating the expression of ATF4 via the TGF-β1/SMAD2/3 axis and highlight that ATF4 is an attractive therapeutic target for combating gemcitabine resistance in PDAC.
癌症相关成纤维细胞(CAFs)促进胰腺导管腺癌(PDAC)的恶性进展和化疗耐药。然而,其潜在机制尚不清楚。在本研究中,我们探究了激活转录因子4(ATF4)在CAFs诱导的恶性肿瘤和吉西他滨耐药中的潜在作用及机制。我们证明ATF4在PDAC中过表达且与预后不良相关。沉默ATF4表达可降低细胞增殖、集落形成、迁移、吉西他滨敏感性及球体形成。随后,我们发现CAFs分泌转化生长因子-β1(TGF-β1),通过SMAD2/3途径上调PDAC细胞中ATF4的表达,并诱导癌症进展、癌症干性和吉西他滨耐药。此外,我们证明ATF4直接结合ABCC1启动子区域以激活转录。总之,这些数据表明CAFs通过TGF-β1/SMAD2/3轴上调ATF4的表达促进PDAC的恶性肿瘤形成和吉西他滨耐药,并突出了ATF4是对抗PDAC中吉西他滨耐药的有吸引力的治疗靶点。