Wang Dawei, Shao Xiaohu, Wang Qiang, Pan Xiaohong, Dai Yujun, Yao Shuxian, Yin Tong, Wang Zhugang, Zhu Jiang, Xi Xiaodong, Chen Zhu, Chen Saijuan, Zhang Guowei
State Key Laboratory of Medical Genomics, Shanghai Institute of Hematology, Rui Jin Hospital Affiliated to Shanghai Jiao Tong University (SJTU) School of Medicine, Key Laboratory of Systems Biomedicine of Ministry of Education, Shanghai Center for Systems Biomedicine, SJTU, Shanghai, China.
National Research Center for Translational Medicine, Ruijin Hospital Affiliated to Shanghai Jiao Tong University School of Medicine, Shanghai, China.
Clin Transl Med. 2021 Mar;11(3):e375. doi: 10.1002/ctm2.375.
Treatment of hemophiliacs with inhibitors remains challenging, and new treatments are in urgent need. Coagulation factor X plays a critical role in the downstream of blood coagulation cascade, which could serve as a bypassing agent for hemophilia therapy. Base on platelet-targeted gene therapy for hemophilia by our and other groups, we hypothesized that activated factor X (FXa) targeted stored in platelets might be effective in treating hemophilia A (HA) and B (HB) with or without inhibitors.
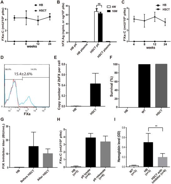
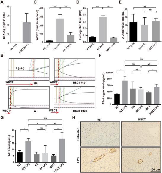
To achieve the storage of FXa in platelets, we constructed a FXa precursor and used the integrin αIIb promoter to control the targeted expression of FXa precursor in platelets. The expression cassette (2bFXa) was carried by lentivirus and introduced into mouse hematopoietic stem and progenitor cells (HSPCs), which were then transplanted into HA and HB mice. FXa expression and storage in platelets was examined in vitro and in vivo. We evaluated the therapeutic efficacy of platelet-stored FXa by tail bleeding assays and the thrombelastography. In addition, thrombotic risk was assessed in the recipient mice and the lipopolysaccharide induced inflammation mice.
By transplanting 2bFXa lentivirus-transduced HSPCs into HA and HB mice, FXa was observed stably stored in platelet α-granules, the stored FXa is releasable and functional upon platelet activation. The platelet-stored FXa can significantly ameliorate bleeding phenotype in HA and HB mice as well as the mice with inhibitors. Meanwhile, no FXa leakage in plasma and no signs of increased risk of hypercoagulability were found in transplantation recipients and lipopolysaccharide induced septicemia recipients.
Our proof-of-principle data indicated that target expression of the FXa precursor to platelets can generate a storage pool of FXa in platelet α-granules, the platelet-stored FXa is effective in treating HA and HB with inhibitors, suggesting that this could be a novel choice for hemophilia patients with inhibitors.
对有抑制剂的血友病患者进行治疗仍然具有挑战性,急需新的治疗方法。凝血因子X在凝血级联反应的下游起关键作用,可作为血友病治疗的旁路药物。基于我们和其他团队针对血友病的血小板靶向基因治疗,我们推测储存在血小板中的活化因子X(FXa)可能对治疗有或无抑制剂的甲型血友病(HA)和乙型血友病(HB)有效。
为了实现FXa在血小板中的储存,我们构建了一种FXa前体,并使用整合素αIIb启动子来控制FXa前体在血小板中的靶向表达。表达盒(2bFXa)由慢病毒携带,并导入小鼠造血干细胞和祖细胞(HSPCs),然后将其移植到HA和HB小鼠体内。在体外和体内检测血小板中FXa的表达和储存情况。我们通过尾部出血试验和血栓弹力图评估血小板储存的FXa的治疗效果。此外,还评估了受体小鼠和脂多糖诱导的炎症小鼠的血栓形成风险。
通过将2bFXa慢病毒转导的HSPCs移植到HA和HB小鼠体内,观察到FXa稳定储存在血小板α颗粒中,储存的FXa在血小板激活时可释放并发挥功能。血小板储存的FXa可显著改善HA和HB小鼠以及有抑制剂的小鼠的出血表型。同时,在移植受体和脂多糖诱导的败血症受体中未发现血浆中FXa泄漏,也没有高凝风险增加的迹象。
我们的原理验证数据表明,FXa前体在血小板中的靶向表达可在血小板α颗粒中产生FXa储存池,血小板储存的FXa对治疗有抑制剂的HA和HB有效,这表明这可能是有抑制剂的血友病患者的一种新选择。