Department of Pathology, Ann Arbor, MI, United States.
Mary H. Weiser Food Allergy Center, University of Michigan, Ann Arbor, MI, United States.
Front Immunol. 2021 Mar 9;12:604192. doi: 10.3389/fimmu.2021.604192. eCollection 2021.
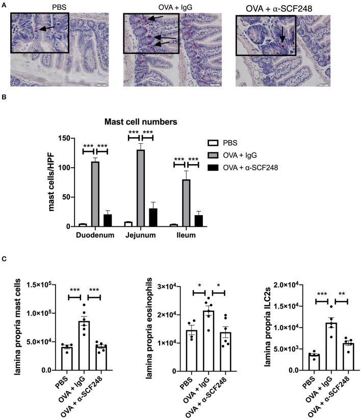
Food allergy is a growing public health problem with ~15 million people affected in the United States. In allergic food disease, IgE on mast cells bind to ingested antigens leading to the activation and degranulation of mast cells. Stem cell factor (SCF) is mast cell growth and activation factor that is required for peripheral tissue mast cells. We targeted a specific isoform of SCF, the larger 248 amino acid form, that drives peripheral tissue mast cell differentiation using a specific monoclonal antibody in a model of food allergy. Ovalbumin sensitized and intragastrically challenged mice were monitored for symptoms of anaphylaxis including respiratory distress, diarrhea, and a reduction in body temperature. During the second week of challenges, allergic mice were injected with an antibody to block SCF248 or given IgG control. Mice treated with α-SCF248 had a decreased incidence of diarrhea and no reduction in body temperature suggesting a reduction in anaphylaxis compared to IgG control treated animals. Re-stimulated mesenteric lymph nodes indicated that α-SCF248 treated mice had decreased OVA-specific Th2 cytokine production compared to IgG control treated allergic animals. The reduction of food induced anaphylaxis was accompanied by a significant reduction in gut leak. The mesenteric lymph node cells were analyzed by flow cytometry and showed a decrease in the number of type 2 innate lymphoid cells in mice injected with α-SCF248. Morphometric enumeration of esterase+ mast cells demonstrated a significant reduction throughout the small intestine. Using a more chronic model of persistent food-induced anaphylaxis, short term therapeutic treatment with α-SCF248 during established disease effectively blocked food induced anaphylaxis. Together, these data suggest that therapeutically blocking SCF248 in food allergic animals can reduce the severity of food allergy by reducing mast cell mediated disease activation.
食物过敏是一个日益严重的公共卫生问题,在美国约有 1500 万人受到影响。在过敏食物疾病中,肥大细胞上的 IgE 与摄入的抗原结合,导致肥大细胞的激活和脱颗粒。干细胞因子(SCF)是肥大细胞生长和激活因子,是外周组织肥大细胞所必需的。我们使用针对食物过敏模型中特定单克隆抗体靶向一种特定的 SCF 同工型,即较大的 248 个氨基酸形式,该同工型驱动外周组织肥大细胞分化。卵清蛋白致敏和胃内挑战的小鼠被监测过敏反应的症状,包括呼吸窘迫、腹泻和体温降低。在挑战的第二周,用阻断 SCF248 的抗体或 IgG 对照注射过敏小鼠。用α-SCF248 治疗的小鼠腹泻发生率降低,体温没有降低,这表明与 IgG 对照治疗的动物相比,过敏反应减少。重新刺激肠系膜淋巴结表明,与 IgG 对照治疗的过敏动物相比,α-SCF248 治疗的小鼠 OVA 特异性 Th2 细胞因子产生减少。食物诱导的过敏反应减少伴随着肠道渗漏的显著减少。通过流式细胞术分析肠系膜淋巴结细胞,发现用α-SCF248 注射的小鼠 2 型先天淋巴细胞数量减少。用 α-SCF248 进行短期治疗可有效阻断食物诱导的过敏反应,用α-SCF248 治疗更慢性的持续性食物诱导过敏反应模型,在疾病确立期间进行短期治疗。这些数据表明,在食物过敏动物中,通过阻断 SCF248 治疗可以减少肥大细胞介导的疾病激活,从而减轻食物过敏的严重程度。