Suppr超能文献

量化结直肠癌细胞球体中的单个细胞 ERK 动力学,揭示 EGFR 作为致癌 MAPK 通路信号的放大器。

Quantifying single-cell ERK dynamics in colorectal cancer organoids reveals EGFR as an amplifier of oncogenic MAPK pathway signalling.

机构信息

Molecular Cancer Research, Center for Molecular Medicine, University Medical Center Utrecht, Utrecht University, Utrecht, Netherlands.

Oncode Institute, Utrecht, Netherlands.

出版信息

Nat Cell Biol. 2021 Apr;23(4):377-390. doi: 10.1038/s41556-021-00654-5. Epub 2021 Apr 1.

Abstract

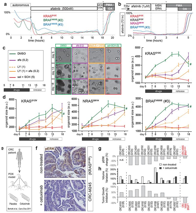
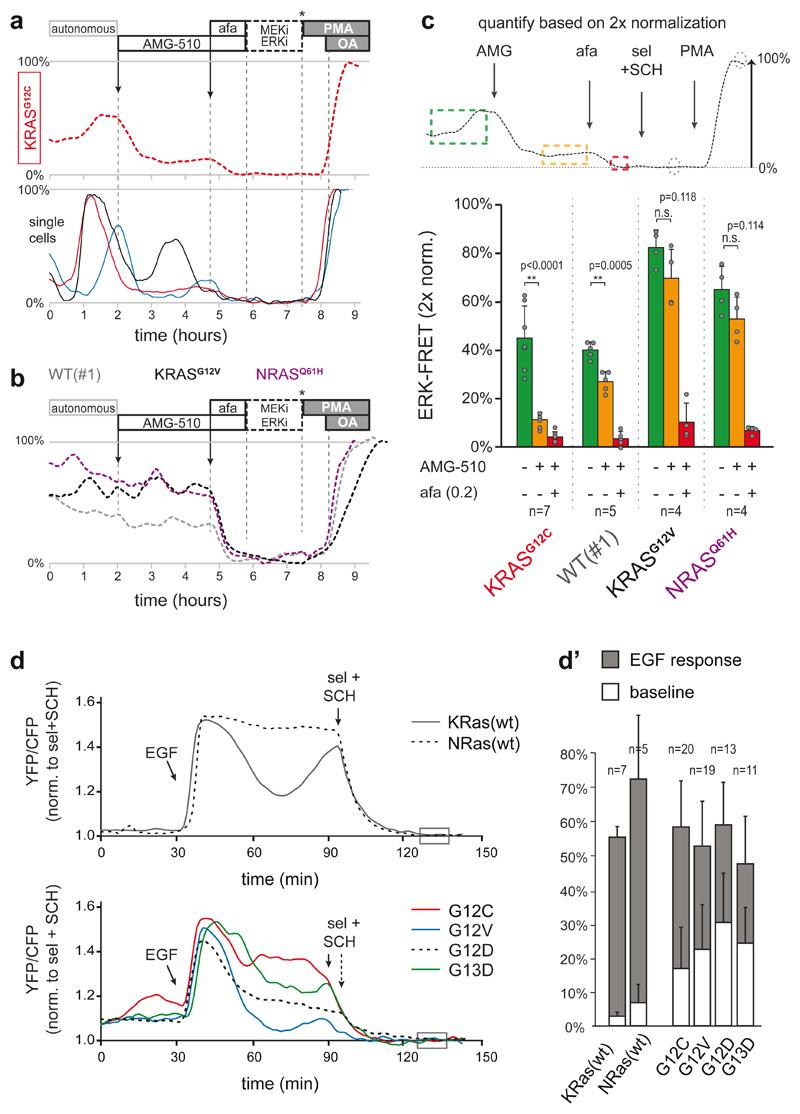
Direct targeting of the downstream mitogen-activated protein kinase (MAPK) pathway to suppress extracellular-regulated kinase (ERK) activation in KRAS and BRAF mutant colorectal cancer (CRC) has proven clinically unsuccessful, but promising results have been obtained with combination therapies including epidermal growth factor receptor (EGFR) inhibition. To elucidate the interplay between EGF signalling and ERK activation in tumours, we used patient-derived organoids (PDOs) from KRAS and BRAF mutant CRCs. PDOs resemble in vivo tumours, model treatment response and are compatible with live-cell microscopy. We established real-time, quantitative drug response assessment in PDOs with single-cell resolution, using our improved fluorescence resonance energy transfer (FRET)-based ERK biosensor EKAREN5. We show that oncogene-driven signalling is strikingly limited without EGFR activity and insufficient to sustain full proliferative potential. In PDOs and in vivo, upstream EGFR activity rigorously amplifies signal transduction efficiency in KRAS or BRAF mutant MAPK pathways. Our data provide a mechanistic understanding of the effectivity of EGFR inhibitors within combination therapies against KRAS and BRAF mutant CRC.

摘要

直接靶向下游丝裂原活化蛋白激酶(MAPK)通路以抑制 KRAS 和 BRAF 突变结直肠癌(CRC)细胞外调节激酶(ERK)的激活在临床上已被证明是不成功的,但包括表皮生长因子受体(EGFR)抑制在内的联合治疗已取得了有希望的结果。为了阐明 EGFR 信号与 ERK 激活在肿瘤中的相互作用,我们使用了来自 KRAS 和 BRAF 突变 CRC 的患者来源类器官(PDO)。PDO 类似于体内肿瘤,可模拟治疗反应,并且与活细胞显微镜兼容。我们使用我们改进的基于荧光共振能量转移(FRET)的 ERK 生物传感器 EKAREN5,以单细胞分辨率在 PDO 中建立了实时、定量的药物反应评估。我们表明,没有 EGFR 活性的致癌基因驱动的信号是非常有限的,不足以维持完全的增殖潜力。在 PDO 和体内,上游 EGFR 活性严格放大 KRAS 或 BRAF 突变 MAPK 通路中的信号转导效率。我们的数据提供了对 EGFR 抑制剂在针对 KRAS 和 BRAF 突变 CRC 的联合治疗中的有效性的机制理解。

https://cdn.ncbi.nlm.nih.gov/pmc/blobs/9189/7610573/d96fcb463926/EMS118801-f008.jpg

文献检索

告别复杂PubMed语法,用中文像聊天一样搜索,搜遍4000万医学文献。AI智能推荐,让科研检索更轻松。

立即免费搜索

文件翻译

保留排版,准确专业,支持PDF/Word/PPT等文件格式,支持 12+语言互译。

免费翻译文档

深度研究

AI帮你快速写综述,25分钟生成高质量综述,智能提取关键信息,辅助科研写作。

立即免费体验