• 文献检索
  • 文档翻译
  • 深度研究
  • 学术资讯
  • Suppr Zotero 插件Zotero 插件
  • 邀请有礼
  • 套餐&价格
  • 历史记录
应用&插件
Suppr Zotero 插件Zotero 插件浏览器插件Mac 客户端Windows 客户端微信小程序
定价
高级版会员购买积分包购买API积分包
服务
文献检索文档翻译深度研究API 文档MCP 服务
关于我们
关于 Suppr公司介绍联系我们用户协议隐私条款
关注我们

Suppr 超能文献

核心技术专利:CN118964589B侵权必究
粤ICP备2023148730 号-1Suppr @ 2026

文献检索

告别复杂PubMed语法,用中文像聊天一样搜索,搜遍4000万医学文献。AI智能推荐,让科研检索更轻松。

立即免费搜索

文件翻译

保留排版,准确专业,支持PDF/Word/PPT等文件格式,支持 12+语言互译。

免费翻译文档

深度研究

AI帮你快速写综述,25分钟生成高质量综述,智能提取关键信息,辅助科研写作。

立即免费体验

孟加拉国父亲对母亲纯母乳喂养行为的认知、态度和支持:多组结构方程模型分析

Father's Knowledge, Attitude and Support to Mother's Exclusive Breastfeeding Practices in Bangladesh: A Multi-Group Structural Equations Model Analysis.

作者信息

Ouyang Yan-Qiong, Nasrin Layla

机构信息

School of Health Sciences, Wuhan University, Wuhan 430072, China.

出版信息

Healthcare (Basel). 2021 Mar 3;9(3):276. doi: 10.3390/healthcare9030276.

DOI:10.3390/healthcare9030276
PMID:33802555
原文链接:https://pmc.ncbi.nlm.nih.gov/articles/PMC7998803/
Abstract

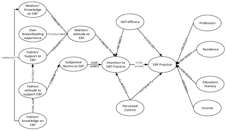
Despite worldwide initiatives, the exclusive breastfeeding (EBF) rate is low. The study aims to investigate the role of fathers' knowledge, attitude and support in formulating mothers' practice of breastfeeding taking Bangladeshi parental cases as a sample. The study uses a standard survey instrument following the theory of planned behavior (TPB). Responses from 332 couples are accepted following a standard criteria and used for analysis. The sample is divided into sub-groups based on delivery mode-vaginal ( = 211, 64%) and cesarean section ( = 121, 36%). Based on the sub-groups, a multi-group structural equation modelling (SEM) is applied to analyze the phenomena. The study finds that a father's knowledge in EBF can, in one way, significantly enhance mother's knowledge by sharing and, in another way, can enhance his own attitude to offer different support to his partner/wife which induces the chances of EBF practices by mothers. The enhanced EBF knowledge of a mother raises her attitude to practice EBF, which is also positively affected by the father's attitude. Thus, fathers' support, coupled with mothers' positive attitude, the mother's intention to practice EBF as per standard guidelines.

摘要

尽管全球都在采取相关举措,但纯母乳喂养(EBF)率依然很低。本研究旨在以孟加拉国的父母为例,调查父亲的知识、态度和支持在塑造母亲母乳喂养行为方面所起的作用。该研究采用了基于计划行为理论(TPB)的标准调查工具。按照标准准则,接受了332对夫妇的回复并用于分析。样本根据分娩方式分为亚组——顺产(= 211,64%)和剖宫产(= 121,36%)。基于这些亚组,应用多组结构方程模型(SEM)来分析这一现象。研究发现,父亲在纯母乳喂养方面的知识,一方面可以通过分享显著提高母亲的知识水平,另一方面可以增强他自己为伴侣/妻子提供不同支持的态度,从而增加母亲进行纯母乳喂养的可能性。母亲纯母乳喂养知识的增强会提高她进行纯母乳喂养的态度,而这也受到父亲态度的积极影响。因此,父亲的支持,再加上母亲的积极态度,会使母亲按照标准指南进行纯母乳喂养的意愿增强。

https://cdn.ncbi.nlm.nih.gov/pmc/blobs/bf4d/7998803/481babf21bbd/healthcare-09-00276-g004.jpg
https://cdn.ncbi.nlm.nih.gov/pmc/blobs/bf4d/7998803/875081c50272/healthcare-09-00276-g001.jpg
https://cdn.ncbi.nlm.nih.gov/pmc/blobs/bf4d/7998803/35ba66bd69b2/healthcare-09-00276-g002.jpg
https://cdn.ncbi.nlm.nih.gov/pmc/blobs/bf4d/7998803/2a42af3983e7/healthcare-09-00276-g003.jpg
https://cdn.ncbi.nlm.nih.gov/pmc/blobs/bf4d/7998803/481babf21bbd/healthcare-09-00276-g004.jpg
https://cdn.ncbi.nlm.nih.gov/pmc/blobs/bf4d/7998803/875081c50272/healthcare-09-00276-g001.jpg
https://cdn.ncbi.nlm.nih.gov/pmc/blobs/bf4d/7998803/35ba66bd69b2/healthcare-09-00276-g002.jpg
https://cdn.ncbi.nlm.nih.gov/pmc/blobs/bf4d/7998803/2a42af3983e7/healthcare-09-00276-g003.jpg
https://cdn.ncbi.nlm.nih.gov/pmc/blobs/bf4d/7998803/481babf21bbd/healthcare-09-00276-g004.jpg

相似文献

1
Father's Knowledge, Attitude and Support to Mother's Exclusive Breastfeeding Practices in Bangladesh: A Multi-Group Structural Equations Model Analysis.孟加拉国父亲对母亲纯母乳喂养行为的认知、态度和支持:多组结构方程模型分析
Healthcare (Basel). 2021 Mar 3;9(3):276. doi: 10.3390/healthcare9030276.
2
Educating fathers to improve exclusive breastfeeding practices: a randomized controlled trial.教育父亲以改善纯母乳喂养行为:一项随机对照试验。
BMC Health Serv Res. 2022 Apr 26;22(1):554. doi: 10.1186/s12913-022-07966-8.
3
The Role of Fathers in Promoting Exclusive Breastfeeding.父亲在促进纯母乳喂养中的作用。
Cureus. 2022 Oct 16;14(10):e30363. doi: 10.7759/cureus.30363. eCollection 2022 Oct.
4
Predicting perceived exclusive breastfeeding behavior among higher education female students in Saudi Arabia: Application of the theory of planned behavior using structural equation modeling.预测沙特阿拉伯高校女学生感知的纯母乳喂养行为:使用结构方程模型的计划行为理论的应用。
Afr J Reprod Health. 2023 May;27(5):58-71. doi: 10.29063/ajrh2023/v27i5.6.
5
Determinants of exclusive breastfeeding among mothers of infants aged 6 to 12 months in Gwanda District, Zimbabwe.津巴布韦关达区 6-12 月龄婴儿母亲纯母乳喂养的决定因素。
Int Breastfeed J. 2019 Jul 9;14:30. doi: 10.1186/s13006-019-0225-x. eCollection 2019.
6
Determinants of exclusive breastfeeding: a study of two sub-districts in the Atwima Nwabiagya District of Ghana.纯母乳喂养的决定因素:加纳阿特维马恩瓦比亚贾区两个分区的研究
Pan Afr Med J. 2015 Nov 17;22:248. doi: 10.11604/pamj.2015.22.248.6904. eCollection 2015.
7
Psychosocial and biological paternal role in pregnancy outcomes.心理社会和生物学层面的父亲角色对妊娠结局的影响。
J Matern Fetal Neonatal Med. 2020 Jan;33(2):243-252. doi: 10.1080/14767058.2018.1488167. Epub 2018 Jul 22.
8
The father's role during infancy. Factors that influence maternal expectations.父亲在婴儿期的角色。影响母亲期望的因素。
Arch Pediatr Adolesc Med. 1997 Jul;151(7):705-11. doi: 10.1001/archpedi.1997.02170440067012.
9
Initiation and exclusivity of breastfeeding: association with mothers' and fathers' prenatal and postnatal depression and marital distress.母乳喂养的开始与排他性:与母亲和父亲的产前及产后抑郁以及婚姻困扰的关联。
Acta Obstet Gynecol Scand. 2016 Apr;95(4):396-404. doi: 10.1111/aogs.12857. Epub 2016 Feb 29.
10
Major factors influencing breastfeeding rates: Mother's perception of father's attitude and milk supply.影响母乳喂养率的主要因素:母亲对父亲态度的认知及乳汁供应。
Pediatrics. 2000 Nov;106(5):E67. doi: 10.1542/peds.106.5.e67.

引用本文的文献

1
Understanding the psychosocial dilemma in breastfeeding: a narrative review of extended theory of planned behavior and its intervention strategies.理解母乳喂养中的心理社会困境:计划行为扩展理论及其干预策略的叙述性综述
Reprod Health. 2025 Apr 5;22(1):46. doi: 10.1186/s12978-025-02001-5.
2
Individual- and system-level determinants of breastfeeding in a low-resource setting.资源匮乏环境下母乳喂养的个体和系统决定因素。
Front Public Health. 2024 Nov 6;12:1471252. doi: 10.3389/fpubh.2024.1471252. eCollection 2024.
3
The practice of key messages for optimal breastfeeding and associated factors among lactating mothers in the Boset District, Oromia, Ethiopia.

本文引用的文献

1
Prevalence and associated factors of internet addiction among young adults in Bangladesh.孟加拉国年轻成年人网络成瘾的患病率及相关因素
J Egypt Public Health Assoc. 2020 Jan 29;95(1):3. doi: 10.1186/s42506-019-0032-7.
2
Digital Health and Inequalities in Access to Health Services in Bangladesh: Mixed Methods Study.数字健康与孟加拉国卫生服务获取不平等:混合方法研究。
JMIR Mhealth Uhealth. 2020 Jul 21;8(7):e16473. doi: 10.2196/16473.
3
Says who? The significance of sampling in mental health surveys during COVID-19.谁说的?COVID-19期间心理健康调查中抽样的重要性。
埃塞俄比亚奥罗米亚州博塞特区哺乳期母亲最佳母乳喂养关键信息及相关因素的实践
SAGE Open Med. 2024 May 31;12:20503121241256810. doi: 10.1177/20503121241256810. eCollection 2024.
4
The Relationship between Maternal Ideation and Exclusive Breastfeeding Practice among Saudi Nursing Mothers: A Cross-Sectional Study.沙特哺乳期母亲的母婴意念与纯母乳喂养实践之间的关系:一项横断面研究。
Nutrients. 2023 Mar 31;15(7):1719. doi: 10.3390/nu15071719.
5
The influence of breastfeeding attitudes on breastfeeding behavior of postpartum women and their spouses.母乳喂养态度对产后女性及其配偶母乳喂养行为的影响。
Heliyon. 2023 Feb 23;9(3):e13987. doi: 10.1016/j.heliyon.2023.e13987. eCollection 2023 Mar.
6
The Role of Fathers in Promoting Exclusive Breastfeeding.父亲在促进纯母乳喂养中的作用。
Cureus. 2022 Oct 16;14(10):e30363. doi: 10.7759/cureus.30363. eCollection 2022 Oct.
7
Shift-work and breastfeeding for women returning to work in a manufacturing workplace in Taiwan.台湾制造业工作场所返回工作的女性的轮班工作和母乳喂养。
Int Breastfeed J. 2022 Apr 7;17(1):27. doi: 10.1186/s13006-022-00467-8.
8
Knowledge, attitudes and practices of men in a South African rural community in relation to exclusive breastfeeding.南非农村社区男性在纯母乳喂养方面的知识、态度和实践。
S Afr Fam Pract (2004). 2022 Feb 11;64(1):e1-e8. doi: 10.4102/safp.v64i1.5366.
Lancet Psychiatry. 2020 Jul;7(7):567-568. doi: 10.1016/S2215-0366(20)30237-6. Epub 2020 Jun 2.
4
Supporting Exclusive Breastfeeding Among Factory Workers and Their Unemployed Neighbors: Peer Counseling in Bangladesh.支持工厂工人及其失业邻居进行纯母乳喂养:孟加拉国的同伴咨询。
J Hum Lact. 2020 Aug;36(3):414-425. doi: 10.1177/0890334419871229. Epub 2019 Sep 9.
5
Exploring the latitude of attitude: Intentions to breastfeed among adolescents in Lebanese schools.探索态度的维度:黎巴嫩学校青少年的母乳喂养意愿
Matern Child Nutr. 2020 Jan;16(1):e12888. doi: 10.1111/mcn.12888. Epub 2019 Sep 4.
6
Antenatal care and skilled birth attendance in Bangladesh are influenced by female education and family affordability: BDHS 2014.孟加拉国的产前护理和熟练助产服务受女性教育和家庭负担能力的影响:BDHS 2014。
Public Health. 2019 May;170:113-121. doi: 10.1016/j.puhe.2019.02.027. Epub 2019 Apr 13.
7
Fathers' Involvement in Their Wives'/Partners' Breastfeeding: A Descriptive Correlational Study.父亲参与妻子/伴侣母乳喂养:一项描述性相关性研究。
J Hum Lact. 2019 Nov;35(4):801-812. doi: 10.1177/0890334419830988. Epub 2019 Apr 16.
8
Knowledge and attitudes towards breastfeeding practices: A cross-sectional survey of postnatal mothers in China.关于母乳喂养行为的知识与态度:中国产后母亲的横断面调查
Midwifery. 2019 Jul;74:68-75. doi: 10.1016/j.midw.2019.03.009. Epub 2019 Mar 18.
9
Integrative Review of the Factors That Influence Fathers' Involvement in the Breastfeeding of Their Infants.影响父亲参与婴儿母乳喂养因素的综合综述
J Obstet Gynecol Neonatal Nurs. 2019 Jan;48(1):16-26. doi: 10.1016/j.jogn.2018.10.005. Epub 2018 Dec 6.
10
Breastfeeding initiation and duration in France: The importance of intergenerational and previous maternal breastfeeding experiences - results from the nationwide ELFE study.法国的母乳喂养启动率和持续时间:代际及既往母亲母乳喂养经历的重要性——来自全国性ELFE研究的结果
Midwifery. 2019 Feb;69:67-75. doi: 10.1016/j.midw.2018.10.020. Epub 2018 Oct 30.