Suppr超能文献

三氟拉嗪治疗肺动脉高压的新型治疗药物的临床前研究。

Preclinical Investigation of Trifluoperazine as a Novel Therapeutic Agent for the Treatment of Pulmonary Arterial Hypertension.

机构信息

Pulmonary Hypertension Research Group, Québec Heart and Lung Institute Research Centre, Québec City, QC G1V 4G5, Canada.

Department of Medicine, Laval University, Québec City, QC G1V 4G5, Canada.

出版信息

Int J Mol Sci. 2021 Mar 13;22(6):2919. doi: 10.3390/ijms22062919.

Abstract

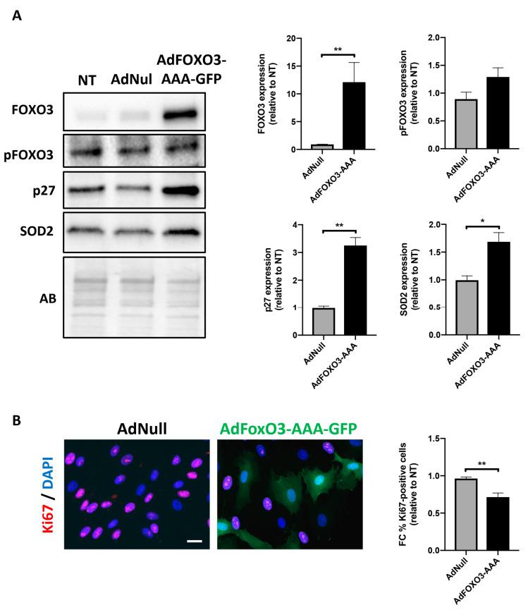
Trifluoperazine (TFP), an antipsychotic drug approved by the Food and Drug Administration, has been show to exhibit anti-cancer effects. Pulmonary arterial hypertension (PAH) is a devastating disease characterized by a progressive obliteration of small pulmonary arteries (PAs) due to exaggerated proliferation and resistance to apoptosis of PA smooth muscle cells (PASMCs). However, the therapeutic potential of TFP for correcting the cancer-like phenotype of PAH-PASMCs and improving PAH in animal models remains unknown. PASMCs isolated from PAH patients were exposed to different concentrations of TFP before assessments of cell proliferation and apoptosis. The in vivo therapeutic potential of TFP was tested in two preclinical models with established PAH, namely the monocrotaline and sugen/hypoxia-induced rat models. Assessments of hemodynamics by right heart catheterization and histopathology were conducted. TFP showed strong anti-survival and anti-proliferative effects on cultured PAH-PASMCs. Exposure to TFP was associated with downregulation of AKT activity and nuclear translocation of forkhead box protein O3 (FOXO3). In both preclinical models, TFP significantly lowered the right ventricular systolic pressure and total pulmonary resistance and improved cardiac function. Consistently, TFP reduced the medial wall thickness of distal PAs. Overall, our data indicate that TFP could have beneficial effects in PAH and support the view that seeking new uses for old drugs may represent a fruitful approach.

摘要

三氟拉嗪(TFP)是一种获得美国食品和药物管理局批准的抗精神病药物,已被证明具有抗癌作用。肺动脉高压(PAH)是一种破坏性疾病,其特征是由于肺动脉平滑肌细胞(PASMCs)的过度增殖和抗凋亡而导致小肺动脉(PAs)逐渐闭塞。然而,TFP 纠正 PAH-PASMCs 癌样表型和改善动物模型中 PAH 的治疗潜力尚不清楚。将来自 PAH 患者的 PASMCs 暴露于不同浓度的 TFP 之前,评估细胞增殖和凋亡。在两种已建立的 PAH 临床前模型中测试了 TFP 的体内治疗潜力,即单克隆鼠尾草和苏根/低氧诱导的大鼠模型。通过右心导管术和组织病理学评估血流动力学。TFP 对培养的 PAH-PASMCs 具有强烈的抗生存和抗增殖作用。暴露于 TFP 与 AKT 活性下调和叉头框蛋白 O3(FOXO3)核易位有关。在这两种临床前模型中,TFP 均显著降低右心室收缩压和总肺阻力,改善心功能。一致地,TFP 降低了远端 PAs 的中膜壁厚度。总的来说,我们的数据表明 TFP 可能对 PAH 有益,并且支持了寻求旧药新用途可能是一种富有成效的方法的观点。

https://cdn.ncbi.nlm.nih.gov/pmc/blobs/018b/7998101/4514b7a2192f/ijms-22-02919-g001.jpg

文献AI研究员

20分钟写一篇综述,助力文献阅读效率提升50倍。

立即体验

用中文搜PubMed

大模型驱动的PubMed中文搜索引擎

马上搜索

文档翻译

学术文献翻译模型,支持多种主流文档格式。

立即体验