Suppr超能文献

Mdm2 介导的 GRK2 下调限制了中心体分离,以实现正确的染色体向心性聚集。

Mdm2-Mediated Downmodulation of GRK2 Restricts Centrosome Separation for Proper Chromosome Congression.

机构信息

Departamento de Biología Molecular and Centro de Biología Molecular "Severo Ochoa" (UAM-CSIC), 28049 Madrid, Spain.

Instituto de Investigación Sanitaria La Princesa, 28006 Madrid, Spain.

出版信息

Cells. 2021 Mar 25;10(4):729. doi: 10.3390/cells10040729.

Abstract

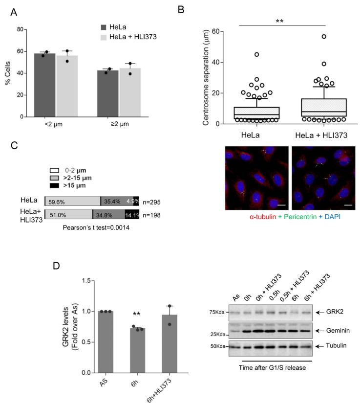
The timing of centrosome separation and the distance moved apart influence the formation of the bipolar spindle, affecting chromosome stability. Epidermal growth factor receptor (EGFR) signaling induces early centrosome separation through downstream G protein-coupled receptor kinase GRK2, which phosphorylates the Hippo pathway component MST2 (Mammalian STE20-like protein kinase 2), in turn allowing NIMA kinase Nek2A activation for centrosomal linker disassembly. However, the mechanisms that counterbalance centrosome disjunction and separation remain poorly understood. We unveil that timely degradation of GRK2 by the E3 ligase Mdm2 limits centrosome separation in the G2. Both knockout expression and catalytic inhibition of Mdm2 result in GRK2 accumulation and enhanced centrosome separation before mitosis onset. Phosphorylation of GRK2 on residue S670 enables a complex pattern of non-K48-linked polyubiquitin chains assembled by Mdm2, which correlate with kinase protein degradation. Remarkably, GRK2-S670A protein fails to phosphorylate MST2 despite overcoming Mdm2-dependent degradation, which results in defective centrosome separation, shorter spindles, and abnormal chromosome congression. Conversely, extra levels of wild-type kinase in the G2 cause increased inter-centrosome distances with longer spindles, also converging in congression issues. Our findings show that the signals enabling activity of the GRK2/MST2/Nek2A axis for separation also switches on Mdm2 degradation of GRK2 to ensure accurate centrosome dynamics and proper mitotic spindle functionality.

摘要

中心体分离的时间和分离的距离会影响双极纺锤体的形成,从而影响染色体的稳定性。表皮生长因子受体(EGFR)信号通过下游的 G 蛋白偶联受体激酶 GRK2 诱导早期中心体分离,GRK2 磷酸化 Hippo 途径成分 MST2(哺乳动物 STE20 样蛋白激酶 2),进而允许 NIMA 激酶 Nek2A 激活中心体连接蛋白的解组装。然而,平衡中心体分离的机制仍知之甚少。我们揭示了 E3 连接酶 Mdm2 对 GRK2 的及时降解限制了 G2 期中心体的分离。Mdm2 的敲除表达和催化抑制都会导致 GRK2 积累,并在有丝分裂开始前增强中心体分离。GRK2 残基 S670 的磷酸化使 Mdm2 组装的非 K48 连接多聚泛素链呈现复杂模式,与激酶蛋白降解相关。值得注意的是,GRK2-S670A 蛋白尽管克服了 Mdm2 依赖性降解,但不能磷酸化 MST2,导致中心体分离缺陷、纺锤体变短和染色体异常聚集。相反,G2 期中额外水平的野生型激酶导致纺锤体更长、中心体之间的距离增加,也会导致染色体聚集问题。我们的研究结果表明,激活 GRK2/MST2/Nek2A 轴的活性的信号也会开启 Mdm2 对 GRK2 的降解,以确保准确的中心体动力学和适当的有丝分裂纺锤体功能。

https://cdn.ncbi.nlm.nih.gov/pmc/blobs/04b8/8064503/dc7d8e5a58a0/cells-10-00729-g001.jpg

文献检索

告别复杂PubMed语法,用中文像聊天一样搜索,搜遍4000万医学文献。AI智能推荐,让科研检索更轻松。

立即免费搜索

文件翻译

保留排版,准确专业,支持PDF/Word/PPT等文件格式,支持 12+语言互译。

免费翻译文档

深度研究

AI帮你快速写综述,25分钟生成高质量综述,智能提取关键信息,辅助科研写作。

立即免费体验