Mészáros Bálint, Hajdu-Soltész Borbála, Zeke András, Dosztányi Zsuzsanna
Department of Biochemistry, ELTE Eötvös Loránd University, H-1117 Budapest, Hungary.
EMBL Heidelberg, Meyerhofstraße 1, 69117 Heidelberg, Germany.
Biomolecules. 2021 Mar 4;11(3):381. doi: 10.3390/biom11030381.
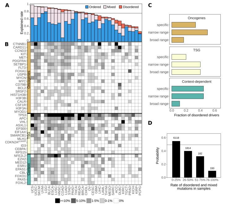
Many proteins contain intrinsically disordered regions (IDRs) which carry out important functions without relying on a single well-defined conformation. IDRs are increasingly recognized as critical elements of regulatory networks and have been also associated with cancer. However, it is unknown whether mutations targeting IDRs represent a distinct class of driver events associated with specific molecular and system-level properties, cancer types and treatment options. Here, we used an integrative computational approach to explore the direct role of intrinsically disordered protein regions driving cancer. We showed that around 20% of cancer drivers are primarily targeted through a disordered region. These IDRs can function in multiple ways which are distinct from the functional mechanisms of ordered drivers. Disordered drivers play a central role in context-dependent interaction networks and are enriched in specific biological processes such as transcription, gene expression regulation and protein degradation. Furthermore, their modulation represents an alternative mechanism for the emergence of all known cancer hallmarks. Importantly, in certain cancer patients, mutations of disordered drivers represent key driving events. However, treatment options for such patients are currently severely limited. The presented study highlights a largely overlooked class of cancer drivers associated with specific cancer types that need novel therapeutic options.
许多蛋白质含有内在无序区域(IDR),这些区域无需依赖单一的明确构象就能执行重要功能。IDR越来越被认为是调控网络的关键要素,并且也与癌症相关。然而,针对IDR的突变是否代表一类与特定分子和系统水平特性、癌症类型及治疗选择相关的独特驱动事件尚不清楚。在此,我们采用综合计算方法来探究内在无序蛋白区域驱动癌症的直接作用。我们发现约20%的癌症驱动因素主要通过无序区域成为靶点。这些IDR能以多种方式发挥作用,这与有序驱动因素的功能机制不同。无序驱动因素在依赖于上下文的相互作用网络中起核心作用,并且在特定生物学过程中富集,如转录、基因表达调控和蛋白质降解。此外,它们的调节代表了所有已知癌症特征出现的另一种机制。重要的是,在某些癌症患者中,无序驱动因素的突变代表关键的驱动事件。然而,目前此类患者的治疗选择严重受限。本研究突出了一类在很大程度上被忽视的与特定癌症类型相关的癌症驱动因素,它们需要新的治疗选择。