• 文献检索
  • 文档翻译
  • 深度研究
  • 学术资讯
  • Suppr Zotero 插件Zotero 插件
  • 邀请有礼
  • 套餐&价格
  • 历史记录
应用&插件
Suppr Zotero 插件Zotero 插件浏览器插件Mac 客户端Windows 客户端微信小程序
定价
高级版会员购买积分包购买API积分包
服务
文献检索文档翻译深度研究API 文档MCP 服务
关于我们
关于 Suppr公司介绍联系我们用户协议隐私条款
关注我们

Suppr 超能文献

核心技术专利:CN118964589B侵权必究
粤ICP备2023148730 号-1Suppr @ 2026

文献检索

告别复杂PubMed语法,用中文像聊天一样搜索,搜遍4000万医学文献。AI智能推荐,让科研检索更轻松。

立即免费搜索

文件翻译

保留排版,准确专业,支持PDF/Word/PPT等文件格式,支持 12+语言互译。

免费翻译文档

深度研究

AI帮你快速写综述,25分钟生成高质量综述,智能提取关键信息,辅助科研写作。

立即免费体验

化疗诱导的外泌体 miR-378a-3p 和 miR-378d 通过激活 EZH2/STAT3 信号促进乳腺癌干细胞特性和化疗耐药性。

Chemotherapy-elicited exosomal miR-378a-3p and miR-378d promote breast cancer stemness and chemoresistance via the activation of EZH2/STAT3 signaling.

机构信息

Third Department of Breast Surgery, Tianjin Medical University Cancer Institute and Hospital, Tianjin, China.

National Clinical Research Center for Cancer, Tianjin, China.

出版信息

J Exp Clin Cancer Res. 2021 Apr 6;40(1):120. doi: 10.1186/s13046-021-01901-1.

DOI:10.1186/s13046-021-01901-1
PMID:33823894
原文链接:https://pmc.ncbi.nlm.nih.gov/articles/PMC8022546/
Abstract

BACKGROUND

Not all breast cancer (BC) patients who receive neoadjuvant chemotherapy achieve a pathologic complete response (pCR), but the reasons for this are unknown. Previous studies have shown that exosomes produced in the tumor microenvironment in response to chemotherapy promote a chemotherapy-resistant phenotype in tumors. However, the role of BC chemotherapy-elicited exosomes in regulating chemoresistance is poorly understood.

METHODS

Using commercial kits, serum exosomes were extracted from patients before neoadjuvant chemotherapy, after one cycle of chemotherapy and after four cycles of chemotherapy consisting of doxorubicin (DOX) and paclitaxel (PTX). Their miRNAs were sequenced, and the correlation between the sequencing results and chemotherapy effects was further verified by RT-qPCR using patient serum exosomes. Cell Counting Kit-8 (CCK-8) was used to detect chemosensitivity. Stemness was assessed by CD44+/CD24- population analysis and mammosphere formation assays. Chromatin immunoprecipitation (ChIP) experiments were performed to verify the binding of signal transducer and activator of transcription 3 (STAT3) to the promoter of miRNAs.

RESULTS

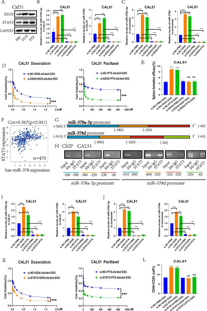
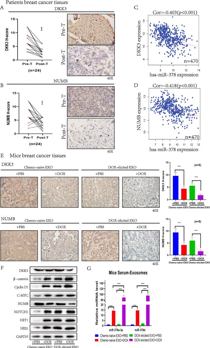
Here, we provide clinical evidence that chemotherapy-elicited exosomal miR-378a-3p and miR-378d are closely related to the chemotherapy response and that exosomes produced by BC cells after stimulation with DOX or PTX deliver miR-378a-3p and miR-378d to neighboring cells to activate WNT and NOTCH stemness pathways and induce drug resistance by targeting Dickkopf 3 (DKK3) and NUMB. In addition, STAT3, which is enhanced by zeste homolog 2 (EZH2), bound to the promoter regions of miR-378a-3p and miR-378d, thereby increasing their expression in exosomes. More importantly, chemotherapeutic agents combined with the EZH2 inhibitor tazemetostat reversed chemotherapy-elicited exosome-induced drug resistance in a nude mouse tumor xenograft model.

CONCLUSION

This study revealed a novel mechanism of acquired chemoresistance whereby chemotherapy activates the EZH2/STAT3 axis in BC cells, which then secrete chemotherapy-elicited exosomes enriched in miR-378a-3p and miR-378d. These exosomes are absorbed by chemotherapy-surviving BC cells, leading to activation of the WNT and NOTCH stem cell pathways via the targeting of DKK3 and NUMB and subsequently resulting in drug resistance. Therefore, blocking this adaptive mechanism during chemotherapy may reduce the development of chemotherapy resistance and maximize the therapeutic effect.

摘要

背景

并非所有接受新辅助化疗的乳腺癌(BC)患者都能达到病理完全缓解(pCR),但原因尚不清楚。先前的研究表明,肿瘤微环境中对化疗产生的外泌体促进肿瘤产生化疗耐药表型。然而,BC 化疗诱导的外泌体在调节化疗耐药中的作用知之甚少。

方法

使用商业试剂盒,从接受新辅助化疗前、化疗 1 周期后和包含多柔比星(DOX)和紫杉醇(PTX)的 4 周期化疗后患者的血清外泌体中提取外泌体。对其 miRNA 进行测序,并通过使用患者血清外泌体的 RT-qPCR 进一步验证测序结果与化疗效果之间的相关性。细胞计数试剂盒-8(CCK-8)用于检测化疗敏感性。通过 CD44+/CD24-群体分析和类乳腺球体形成测定评估干性。进行染色质免疫沉淀(ChIP)实验以验证信号转导和转录激活因子 3(STAT3)与 miRNA 启动子的结合。

结果

在这里,我们提供了临床证据,表明化疗诱导的外泌体 miR-378a-3p 和 miR-378d 与化疗反应密切相关,并且 DOX 或 PTX 刺激后 BC 细胞产生的外泌体将 miR-378a-3p 和 miR-378d 递送至邻近细胞,通过靶向 Dickkopf 3(DKK3)和 NUMB 激活 WNT 和 NOTCH 干性途径并诱导耐药。此外,由 zeste 同源物 2(EZH2)增强的 STAT3 与 miR-378a-3p 和 miR-378d 的启动子区域结合,从而增加外泌体中它们的表达。更重要的是,化疗药物联合 EZH2 抑制剂 tazemetostat 在裸鼠肿瘤异种移植模型中逆转了化疗诱导的外泌体诱导的耐药性。

结论

本研究揭示了一种新的获得性化疗耐药机制,即化疗激活 BC 细胞中的 EZH2/STAT3 轴,然后这些细胞分泌富含 miR-378a-3p 和 miR-378d 的化疗诱导的外泌体。这些外泌体被化疗存活的 BC 细胞吸收,通过靶向 DKK3 和 NUMB 激活 WNT 和 NOTCH 干细胞途径,从而导致耐药。因此,在化疗期间阻断这种适应性机制可能会降低化疗耐药的发展并最大限度地提高治疗效果。

https://cdn.ncbi.nlm.nih.gov/pmc/blobs/d6cf/8022546/99b3a349161e/13046_2021_1901_Fig7_HTML.jpg
https://cdn.ncbi.nlm.nih.gov/pmc/blobs/d6cf/8022546/001fe2d7c551/13046_2021_1901_Fig1_HTML.jpg
https://cdn.ncbi.nlm.nih.gov/pmc/blobs/d6cf/8022546/e1d490804c01/13046_2021_1901_Fig2_HTML.jpg
https://cdn.ncbi.nlm.nih.gov/pmc/blobs/d6cf/8022546/4b17080c62e0/13046_2021_1901_Fig3_HTML.jpg
https://cdn.ncbi.nlm.nih.gov/pmc/blobs/d6cf/8022546/1019099f2805/13046_2021_1901_Fig4_HTML.jpg
https://cdn.ncbi.nlm.nih.gov/pmc/blobs/d6cf/8022546/442edc87415d/13046_2021_1901_Fig5_HTML.jpg
https://cdn.ncbi.nlm.nih.gov/pmc/blobs/d6cf/8022546/ace932d37f83/13046_2021_1901_Fig6_HTML.jpg
https://cdn.ncbi.nlm.nih.gov/pmc/blobs/d6cf/8022546/99b3a349161e/13046_2021_1901_Fig7_HTML.jpg
https://cdn.ncbi.nlm.nih.gov/pmc/blobs/d6cf/8022546/001fe2d7c551/13046_2021_1901_Fig1_HTML.jpg
https://cdn.ncbi.nlm.nih.gov/pmc/blobs/d6cf/8022546/e1d490804c01/13046_2021_1901_Fig2_HTML.jpg
https://cdn.ncbi.nlm.nih.gov/pmc/blobs/d6cf/8022546/4b17080c62e0/13046_2021_1901_Fig3_HTML.jpg
https://cdn.ncbi.nlm.nih.gov/pmc/blobs/d6cf/8022546/1019099f2805/13046_2021_1901_Fig4_HTML.jpg
https://cdn.ncbi.nlm.nih.gov/pmc/blobs/d6cf/8022546/442edc87415d/13046_2021_1901_Fig5_HTML.jpg
https://cdn.ncbi.nlm.nih.gov/pmc/blobs/d6cf/8022546/ace932d37f83/13046_2021_1901_Fig6_HTML.jpg
https://cdn.ncbi.nlm.nih.gov/pmc/blobs/d6cf/8022546/99b3a349161e/13046_2021_1901_Fig7_HTML.jpg

相似文献

1
Chemotherapy-elicited exosomal miR-378a-3p and miR-378d promote breast cancer stemness and chemoresistance via the activation of EZH2/STAT3 signaling.化疗诱导的外泌体 miR-378a-3p 和 miR-378d 通过激活 EZH2/STAT3 信号促进乳腺癌干细胞特性和化疗耐药性。
J Exp Clin Cancer Res. 2021 Apr 6;40(1):120. doi: 10.1186/s13046-021-01901-1.
2
Chemotherapy-induced exosomal circBACH1 promotes breast cancer resistance and stemness via miR-217/G3BP2 signaling pathway.化疗诱导的外泌体 circBACH1 通过 miR-217/G3BP2 信号通路促进乳腺癌耐药和干细胞特性。
Breast Cancer Res. 2023 Jul 17;25(1):85. doi: 10.1186/s13058-023-01672-x.
3
Chemotherapy-Induced Extracellular Vesicle miRNAs Promote Breast Cancer Stemness by Targeting .化疗诱导的细胞外囊泡 miRNAs 通过靶向. 促进乳腺癌干细胞特性
Cancer Res. 2019 Jul 15;79(14):3608-3621. doi: 10.1158/0008-5472.CAN-18-4055. Epub 2019 May 22.
4
CAFs secreted exosomes promote metastasis and chemotherapy resistance by enhancing cell stemness and epithelial-mesenchymal transition in colorectal cancer.成纤维细胞来源的外泌体通过增强结直肠癌细胞干性和上皮间质转化促进转移和化疗耐药。
Mol Cancer. 2019 May 7;18(1):91. doi: 10.1186/s12943-019-1019-x.
5
Exosome-Derived MicroRNA-221-3p Desensitizes Breast Cancer Cells to Adriamycin by Regulating -Mediated Glycose Metabolism.外泌体来源的 microRNA-221-3p 通过调节糖代谢使乳腺癌细胞对阿霉素脱敏。
Cancer Biother Radiopharm. 2024 Aug;39(6):463-475. doi: 10.1089/cbr.2023.0123. Epub 2024 Mar 26.
6
Maintenance of cancer stemness by miR-196b-5p contributes to chemoresistance of colorectal cancer cells via activating STAT3 signaling pathway.miR-196b-5p维持癌症干性通过激活STAT3信号通路促进结肠癌细胞的化学抗性。
Oncotarget. 2017 Jul 25;8(30):49807-49823. doi: 10.18632/oncotarget.17971.
7
Mesenchymal stem cell-derived exosomal microRNA-133b suppresses glioma progression via Wnt/β-catenin signaling pathway by targeting EZH2.间质干细胞衍生的外泌体 microRNA-133b 通过靶向 EZH2 抑制 Wnt/β-catenin 信号通路抑制神经胶质瘤进展。
Stem Cell Res Ther. 2019 Dec 16;10(1):381. doi: 10.1186/s13287-019-1446-z.
8
Hypoxic BMSC-derived exosomal miRNAs promote metastasis of lung cancer cells via STAT3-induced EMT.低氧骨髓间充质干细胞衍生的外泌体 miRNAs 通过 STAT3 诱导的 EMT 促进肺癌细胞转移。
Mol Cancer. 2019 Mar 13;18(1):40. doi: 10.1186/s12943-019-0959-5.
9
Exosomal release of microRNA-454 by breast cancer cells sustains biological properties of cancer stem cells via the PRRT2/Wnt axis in ovarian cancer.乳腺癌细胞通过 PRRT2/Wnt 轴分泌的外泌体 miR-454 通过维持卵巢癌细胞中的癌症干细胞特性。
Life Sci. 2020 Sep 15;257:118024. doi: 10.1016/j.lfs.2020.118024. Epub 2020 Jun 27.
10
Exosomes secreted by M2 macrophages promote cancer stemness of hepatocellular carcinoma via the miR-27a-3p/TXNIP pathways.M2 巨噬细胞分泌的外泌体通过 miR-27a-3p/TXNIP 通路促进肝癌干细胞特性。
Int Immunopharmacol. 2021 Dec;101(Pt A):107585. doi: 10.1016/j.intimp.2021.107585. Epub 2021 Sep 30.

引用本文的文献

1
The recent progress of tumor cell-derived exosomes in the pathogenesis, diagnosis and therapeutic strategies of tumors.肿瘤细胞衍生外泌体在肿瘤发病机制、诊断及治疗策略方面的最新进展
J Transl Med. 2025 Aug 18;23(1):925. doi: 10.1186/s12967-025-06883-8.
2
Regulatory Functions of microRNAs in Cancer Stem Cells: Mechanism, Facts, and Perspectives.微小RNA在癌症干细胞中的调控功能:机制、事实与展望
Cells. 2025 Jul 14;14(14):1073. doi: 10.3390/cells14141073.
3
Chemoimmunomodulation in triple negative breast cancer: a key to maximizing anti-PD-1 chemoimmunotherapeutic efficacy.

本文引用的文献

1
The Role of Exo-miRNAs in Cancer: A Focus on Therapeutic and Diagnostic Applications.外泌体 miRNA 在癌症中的作用:治疗和诊断应用的焦点。
Int J Mol Sci. 2019 Sep 21;20(19):4687. doi: 10.3390/ijms20194687.
2
Chemotherapy-Induced Extracellular Vesicle miRNAs Promote Breast Cancer Stemness by Targeting .化疗诱导的细胞外囊泡 miRNAs 通过靶向. 促进乳腺癌干细胞特性
Cancer Res. 2019 Jul 15;79(14):3608-3621. doi: 10.1158/0008-5472.CAN-18-4055. Epub 2019 May 22.
3
Aberrant Wnt signaling in multiple myeloma: molecular mechanisms and targeting options.
三阴性乳腺癌中的化学免疫调节:最大化抗PD-1化学免疫治疗疗效的关键
Oncoimmunology. 2025 Dec;14(1):2527303. doi: 10.1080/2162402X.2025.2527303. Epub 2025 Jul 9.
4
Advances in research regarding epithelial-mesenchymal transition and prostate cancer.上皮-间质转化与前列腺癌的研究进展
Front Cell Dev Biol. 2025 May 30;13:1583255. doi: 10.3389/fcell.2025.1583255. eCollection 2025.
5
Exosome-Mediated Chemoresistance in Cancers: Mechanisms, Therapeutic Implications, and Future Directions.外泌体介导的癌症化疗耐药性:机制、治疗意义及未来方向
Biomolecules. 2025 May 8;15(5):685. doi: 10.3390/biom15050685.
6
Exosome-Mediated Cellular Communication in the Tumor Microenvironment Imparts Drug Resistance in Breast Cancer.外泌体介导的肿瘤微环境中的细胞通讯赋予乳腺癌耐药性。
Cancers (Basel). 2025 Mar 30;17(7):1167. doi: 10.3390/cancers17071167.
7
Extracellular vesicle-mediated chemoresistance in breast cancer: focus on miRNA cargo.细胞外囊泡介导的乳腺癌化疗耐药性:聚焦于微小RNA负载
Extracell Vesicles Circ Nucl Acids. 2025 Feb 24;6(1):112-127. doi: 10.20517/evcna.2024.90. eCollection 2025.
8
Targeting DKK3 to remodel tumor immune microenvironment and enhance cancer immunotherapy.靶向DKK3以重塑肿瘤免疫微环境并增强癌症免疫治疗。
BMC Cancer. 2025 Apr 9;25(1):645. doi: 10.1186/s12885-025-14075-2.
9
Exosomal miR-92b-5p regulates N4BP1 to enhance PTEN mono-ubiquitination in doxorubicin-resistant AML.外泌体miR-92b-5p通过调节N4BP1增强多柔比星耐药急性髓系白血病中的PTEN单泛素化。
Cancer Drug Resist. 2025 Mar 28;8:16. doi: 10.20517/cdr.2024.140. eCollection 2025.
10
TOM1L1 mediated the sort of tumor suppressive miR-378a-3p into exosomes and the excretion out of cells to promote ESCC progression.TOM1L1介导肿瘤抑制性miR-378a-3p进入外泌体并排出细胞,从而促进食管癌进展。
Cancer Gene Ther. 2025 May;32(5):507-520. doi: 10.1038/s41417-025-00889-6. Epub 2025 Mar 23.
异常的 Wnt 信号通路在多发性骨髓瘤中的作用:分子机制和靶向治疗选择。
Leukemia. 2019 May;33(5):1063-1075. doi: 10.1038/s41375-019-0404-1. Epub 2019 Feb 15.
4
Chemotherapy elicits pro-metastatic extracellular vesicles in breast cancer models.化疗在乳腺癌模型中诱导促转移细胞外囊泡。
Nat Cell Biol. 2019 Feb;21(2):190-202. doi: 10.1038/s41556-018-0256-3. Epub 2018 Dec 31.
5
The WNT10B Network Is Associated with Survival and Metastases in Chemoresistant Triple-Negative Breast Cancer.WNT10B 网络与化疗耐药性三阴性乳腺癌的生存和转移相关。
Cancer Res. 2019 Mar 1;79(5):982-993. doi: 10.1158/0008-5472.CAN-18-1069. Epub 2018 Dec 18.
6
Specific microRNA signatures in exosomes of triple-negative and HER2-positive breast cancer patients undergoing neoadjuvant therapy within the GeparSixto trial.GeparSixto 试验中接受新辅助治疗的三阴性和 HER2 阳性乳腺癌患者外泌体中的特定 microRNA 特征。
BMC Med. 2018 Oct 10;16(1):179. doi: 10.1186/s12916-018-1163-y.
7
Exosome-encapsulated microRNA-223-3p as a minimally invasive biomarker for the early detection of invasive breast cancer.外泌体包裹的微小RNA-223-3p作为早期检测浸润性乳腺癌的微创生物标志物。
Oncol Lett. 2018 Jun;15(6):9584-9592. doi: 10.3892/ol.2018.8457. Epub 2018 Apr 10.
8
Targeting WNT signaling in the treatment of osteoporosis.靶向 WNT 信号通路治疗骨质疏松症。
Curr Opin Pharmacol. 2018 Jun;40:134-141. doi: 10.1016/j.coph.2018.04.011. Epub 2018 May 9.
9
Machine Learning Identifies Stemness Features Associated with Oncogenic Dedifferentiation.机器学习鉴定与致癌去分化相关的干性特征。
Cell. 2018 Apr 5;173(2):338-354.e15. doi: 10.1016/j.cell.2018.03.034.
10
JAK/STAT3-Regulated Fatty Acid β-Oxidation Is Critical for Breast Cancer Stem Cell Self-Renewal and Chemoresistance.JAK/STAT3 调控的脂肪酸 β-氧化对乳腺癌干细胞自我更新和化疗耐药至关重要。
Cell Metab. 2018 Jan 9;27(1):136-150.e5. doi: 10.1016/j.cmet.2017.11.001. Epub 2017 Dec 14.