Suppr超能文献

ASP4132 通过激活 AMPK 抑制非小细胞肺癌细胞生长。

AMPK activation by ASP4132 inhibits non-small cell lung cancer cell growth.

机构信息

Department of Thoracic Surgery, The First Affiliated Hospital of Nanchang University, Nanchang, China.

Department of Thoracic Surgery, The Second affiliated Hospital of Soochow University, Suzhou, China.

出版信息

Cell Death Dis. 2021 Apr 6;12(4):365. doi: 10.1038/s41419-021-03655-2.

Abstract

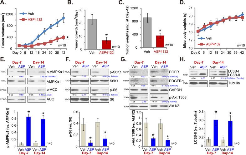
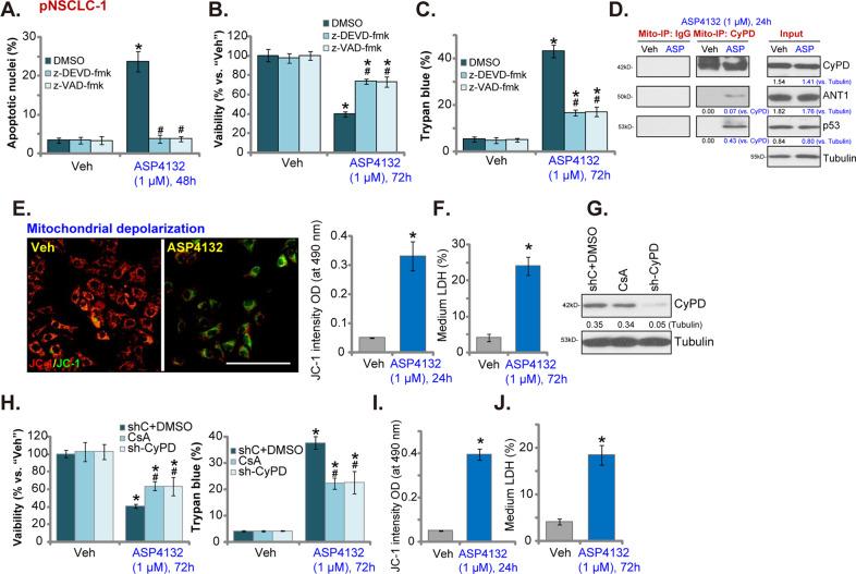
Activation of adenosine monophosphate-activated protein kinase (AMPK) is able to produce significant anti-non-small cell lung cancer (NSCLC) cell activity. ASP4132 is an orally active and highly effective AMPK activator. The current study tested its activity against NSCLC cells. In primary NSCLC cells and established cell lines (A549 and NCI-H1944) ASP4132 potently inhibited cell growth, proliferation and cell cycle progression as well as cell migration and invasion. Robust apoptosis activation was detected in ASP4132-treated NSCLC cells. Furthermore, ASP4132 treatment in NSCLC cells induced programmed necrosis, causing mitochondrial p53-cyclophilin D (CyPD)-adenine nucleotide translocase 1 (ANT1) association, mitochondrial depolarization and medium lactate dehydrogenase release. In NSCLC cells ASP4132 activated AMPK signaling, induced AMPKα1-ACC phosphorylation and increased AMPK activity. Furthermore, AMPK downstream events, including mTORC1 inhibition, receptor tyrosine kinases (PDGFRα and EGFR) degradation, Akt inhibition and autophagy induction, were detected in ASP4132-treated NSCLC cells. Importantly, AMPK inactivation by AMPKα1 shRNA, knockout (using CRISPR/Cas9 strategy) or dominant negative mutation (T172A) almost reversed ASP4132-induced anti-NSCLC cell activity. Conversely, a constitutively active AMPKα1 (T172D) mimicked and abolished ASP4132-induced actions in NSCLC cells. In vivo, oral administration of a single dose of ASP4132 largely inhibited NSCLC xenograft growth in SCID mice. AMPK activation, mTORC1 inhibition and EGFR-PDGFRα degradation as well as Akt inhibition and autophagy induction were detected in ASP4132-treated NSCLC xenograft tumor tissues. Together, activation of AMPK by ASP4132 potently inhibits NSCLC cell growth in vitro and in vivo.

摘要

腺苷单磷酸激活蛋白激酶(AMPK)的激活能够产生显著的抗非小细胞肺癌(NSCLC)细胞活性。ASP4132 是一种口服活性和高效的 AMPK 激活剂。本研究测试了其对 NSCLC 细胞的活性。在原发性 NSCLC 细胞和建立的细胞系(A549 和 NCI-H1944)中,ASP4132 强烈抑制细胞生长、增殖和细胞周期进程以及细胞迁移和侵袭。在 ASP4132 处理的 NSCLC 细胞中检测到强烈的细胞凋亡激活。此外,ASP4132 处理 NSCLC 细胞诱导程序性坏死,导致线粒体 p53-细胞色素 c 环化酶 D(CyPD)-腺嘌呤核苷酸转运体 1(ANT1)结合、线粒体去极化和中等乳酸脱氢酶释放。在 NSCLC 细胞中,ASP4132 激活 AMPK 信号通路,诱导 AMPKα1-ACC 磷酸化并增加 AMPK 活性。此外,在 ASP4132 处理的 NSCLC 细胞中检测到 AMPK 下游事件,包括 mTORC1 抑制、受体酪氨酸激酶(PDGFRα 和 EGFR)降解、Akt 抑制和自噬诱导。重要的是,通过 AMPKα1 shRNA、敲除(使用 CRISPR/Cas9 策略)或显性负突变(T172A)失活 AMPK 几乎完全逆转了 ASP4132 诱导的抗 NSCLC 细胞活性。相反,组成型激活的 AMPKα1(T172D)模拟并消除了 ASP4132 在 NSCLC 细胞中的作用。在体内,单次口服 ASP4132 给药在 SCID 小鼠中极大地抑制了 NSCLC 异种移植物的生长。在 ASP4132 处理的 NSCLC 异种移植肿瘤组织中检测到 AMPK 激活、mTORC1 抑制和 EGFR-PDGFRα 降解以及 Akt 抑制和自噬诱导。总之,ASP4132 通过激活 AMPK 强烈抑制 NSCLC 细胞的体外和体内生长。

https://cdn.ncbi.nlm.nih.gov/pmc/blobs/1f4a/8024326/6207f81c7498/41419_2021_3655_Fig1_HTML.jpg

文献检索

告别复杂PubMed语法,用中文像聊天一样搜索,搜遍4000万医学文献。AI智能推荐,让科研检索更轻松。

立即免费搜索

文件翻译

保留排版,准确专业,支持PDF/Word/PPT等文件格式,支持 12+语言互译。

免费翻译文档

深度研究

AI帮你快速写综述,25分钟生成高质量综述,智能提取关键信息,辅助科研写作。

立即免费体验