Department of Genetics, UNC-Chapel Hill School of Medicine, Chapel Hill, NC 27599, USA; Department of Microbiology & Immunology, UNC-Chapel Hill School of Medicine, Chapel Hill, NC 27599, USA.
Department of Genetics, UNC-Chapel Hill School of Medicine, Chapel Hill, NC 27599, USA.
Cell Rep. 2021 Apr 13;35(2):108966. doi: 10.1016/j.celrep.2021.108966.
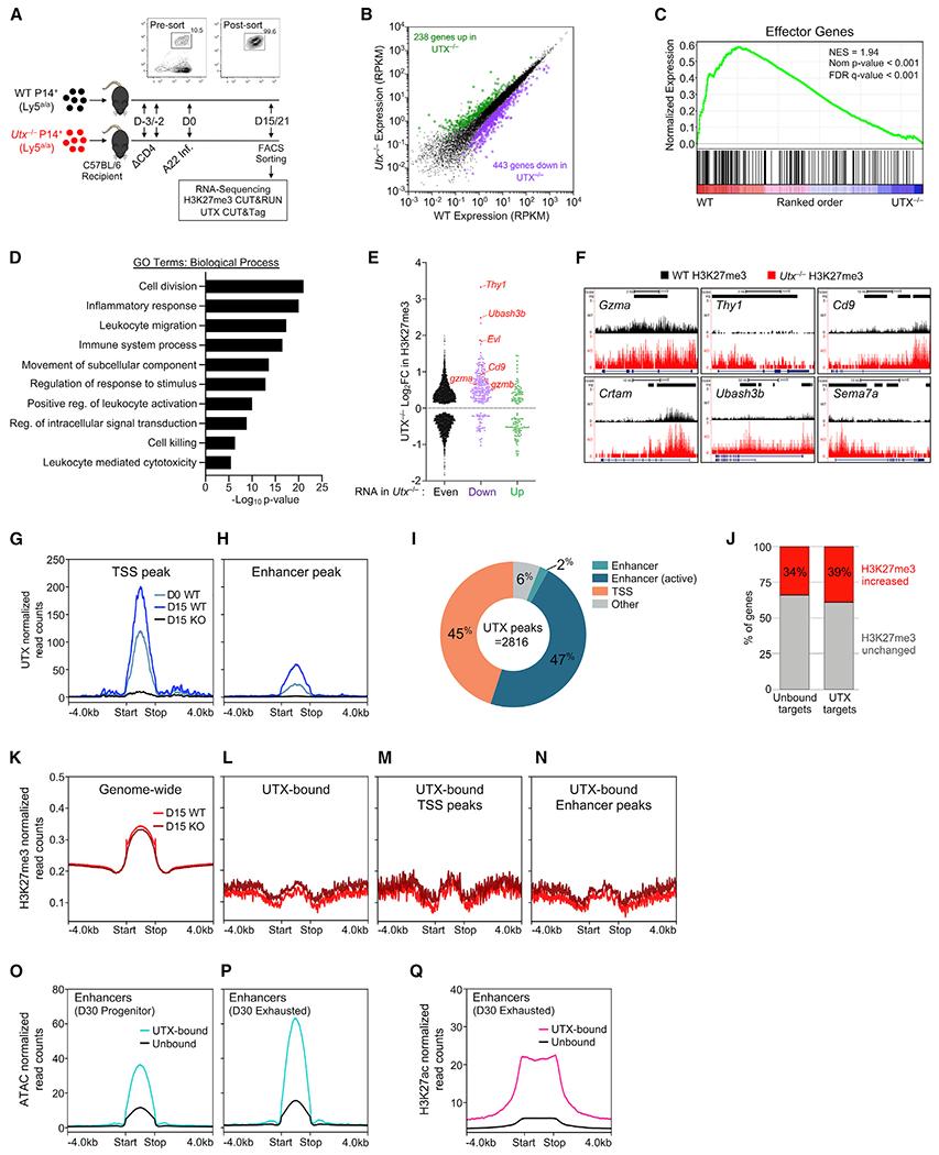
Persistent virus infections can cause pathogenesis that is debilitating or lethal. During these infections, virus-specific T cells fail to protect due to weakened antiviral activity or failure to persist. These outcomes are governed by histone modifications, although it is unknown which enzymes contribute to T cell loss or impaired function over time. In this study, we show that T cell receptor-stimulated CD8 T cells increase their expression of UTX (ubiquitously transcribed tetratricopeptide repeat, X chromosome) to enhance gene expression. During chronic lymphocytic choriomeningitis virus (LCMV) infection in mice, UTX binds to enhancers and transcription start sites of effector genes, allowing for improved cytotoxic T lymphocyte (CTL)-mediated protection, independent of its trimethylation of histone 3 lysine 27 (H3K27me3) demethylase activity. UTX also limits the frequency and durability of virus-specific CD8 T cells, which correspond to increased expression of inhibitory receptors. Thus, UTX guides gene expression patterns in CD8 T cells, advancing early antiviral defenses while reducing the longevity of CD8 T cell responses.
持续性病毒感染可导致使人衰弱或致命的发病机制。在这些感染中,由于抗病毒活性减弱或无法持续,病毒特异性 T 细胞无法提供保护。组蛋白修饰决定了这些结果,但尚不清楚哪些酶会导致 T 细胞随时间推移而丧失或功能受损。在这项研究中,我们发现,T 细胞受体刺激的 CD8 T 细胞会增加其 UTX(普遍转录的四肽重复 X 染色体)的表达,以增强基因表达。在小鼠慢性淋巴细胞脉络丛脑膜炎病毒(LCMV)感染期间,UTX 与效应基因的增强子和转录起始位点结合,从而改善细胞毒性 T 淋巴细胞(CTL)介导的保护,而不依赖其组蛋白 3 赖氨酸 27(H3K27me3)去甲基酶活性的三甲基化。UTX 还限制了病毒特异性 CD8 T 细胞的频率和持久性,这与抑制性受体的表达增加相对应。因此,UTX 指导 CD8 T 细胞中的基因表达模式,在促进早期抗病毒防御的同时,降低 CD8 T 细胞反应的持久性。