• 文献检索
  • 文档翻译
  • 深度研究
  • 学术资讯
  • Suppr Zotero 插件Zotero 插件
  • 邀请有礼
  • 套餐&价格
  • 历史记录
应用&插件
Suppr Zotero 插件Zotero 插件浏览器插件Mac 客户端Windows 客户端微信小程序
定价
高级版会员购买积分包购买API积分包
服务
文献检索文档翻译深度研究API 文档MCP 服务
关于我们
关于 Suppr公司介绍联系我们用户协议隐私条款
关注我们

Suppr 超能文献

核心技术专利:CN118964589B侵权必究
粤ICP备2023148730 号-1Suppr @ 2026

文献检索

告别复杂PubMed语法,用中文像聊天一样搜索,搜遍4000万医学文献。AI智能推荐,让科研检索更轻松。

立即免费搜索

文件翻译

保留排版,准确专业,支持PDF/Word/PPT等文件格式,支持 12+语言互译。

免费翻译文档

深度研究

AI帮你快速写综述,25分钟生成高质量综述,智能提取关键信息,辅助科研写作。

立即免费体验

PRMT1 介导的 H4R3me2a 募集 SMARCA4 通过增强 EGFR 信号促进结直肠癌进展。

PRMT1-mediated H4R3me2a recruits SMARCA4 to promote colorectal cancer progression by enhancing EGFR signaling.

机构信息

The State Key Laboratory of Pharmaceutical Biotechnology, Department of Hematology, the Affiliated Drum Tower Hospital of Nanjing University Medical School, China-Australia Institute of Translational Medicine, School of Life Sciences, Nanjing University, 163 Xianlin Avenue, Nanjing, 210023, China.

Department of Medical Genetics, Nanjing Medical University, Nanjing, China.

出版信息

Genome Med. 2021 Apr 14;13(1):58. doi: 10.1186/s13073-021-00871-5.

DOI:10.1186/s13073-021-00871-5
PMID:33853662
原文链接:https://pmc.ncbi.nlm.nih.gov/articles/PMC8048298/
Abstract

BACKGROUND

Aberrant changes in epigenetic mechanisms such as histone modifications play an important role in cancer progression. PRMT1 which triggers asymmetric dimethylation of histone H4 on arginine 3 (H4R3me2a) is upregulated in human colorectal cancer (CRC) and is essential for cell proliferation. However, how this dysregulated modification might contribute to malignant transitions of CRC remains poorly understood.

METHODS

In this study, we integrated biochemical assays including protein interaction studies and chromatin immunoprecipitation (ChIP), cellular analysis including cell viability, proliferation, colony formation, and migration assays, clinical sample analysis, microarray experiments, and ChIP-Seq data to investigate the potential genomic recognition pattern of H4R3me2s in CRC cells and its effect on CRC progression.

RESULTS

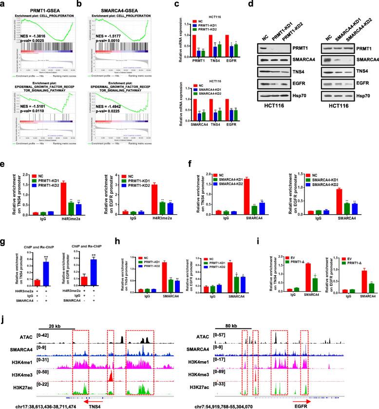
We show that PRMT1 and SMARCA4, an ATPase subunit of the SWI/SNF chromatin remodeling complex, act cooperatively to promote colorectal cancer (CRC) progression. We find that SMARCA4 is a novel effector molecule of PRMT1-mediated H4R3me2a. Mechanistically, we show that H4R3me2a directly recruited SMARCA4 to promote the proliferative, colony-formative, and migratory abilities of CRC cells by enhancing EGFR signaling. We found that EGFR and TNS4 were major direct downstream transcriptional targets of PRMT1 and SMARCA4 in colon cells, and acted in a PRMT1 methyltransferase activity-dependent manner to promote CRC cell proliferation. In vivo, knockdown or inhibition of PRMT1 profoundly attenuated the growth of CRC cells in the C57BL/6 J-Apc CRC mice model. Importantly, elevated expression of PRMT1 or SMARCA4 in CRC patients were positively correlated with expression of EGFR and TNS4, and CRC patients had shorter overall survival. These findings reveal a critical interplay between epigenetic and transcriptional control during CRC progression, suggesting that SMARCA4 is a novel key epigenetic modulator of CRC. Our findings thus highlight PRMT1/SMARCA4 inhibition as a potential therapeutic intervention strategy for CRC.

CONCLUSION

PRMT1-mediated H4R3me2a recruits SMARCA4, which promotes colorectal cancer progression by enhancing EGFR signaling.

摘要

背景

表观遗传机制(如组蛋白修饰)的异常改变在癌症进展中发挥着重要作用。PRMT1 可触发组蛋白 H4 精氨酸 3(H4R3me2a)的不对称二甲基化,在人结直肠癌(CRC)中上调,对细胞增殖至关重要。然而,这种失调的修饰如何促进 CRC 的恶性转化仍知之甚少。

方法

在这项研究中,我们综合了生化分析,包括蛋白质相互作用研究和染色质免疫沉淀(ChIP),细胞分析,包括细胞活力、增殖、集落形成和迁移分析,临床样本分析,微阵列实验和 ChIP-Seq 数据,以研究 H4R3me2s 在 CRC 细胞中的潜在基因组识别模式及其对 CRC 进展的影响。

结果

我们表明,PRMT1 和 SMARCA4(SWI/SNF 染色质重塑复合物的 ATP 酶亚基)协同作用促进结直肠癌(CRC)的进展。我们发现 SMARCA4 是 PRMT1 介导的 H4R3me2a 的新型效应分子。在机制上,我们表明 H4R3me2a 通过增强 EGFR 信号直接募集 SMARCA4,从而促进 CRC 细胞的增殖、集落形成和迁移能力。我们发现 EGFR 和 TNS4 是 PRMT1 和 SMARCA4 在结肠细胞中的主要直接下游转录靶标,并且以 PRMT1 甲基转移酶活性依赖性方式作用以促进 CRC 细胞增殖。在体内,PRMT1 的敲低或抑制可显著减弱 C57BL/6J-Apc CRC 小鼠模型中 CRC 细胞的生长。重要的是,CRC 患者中 PRMT1 或 SMARCA4 的高表达与 EGFR 和 TNS4 的表达呈正相关,CRC 患者的总生存期更短。这些发现揭示了 CRC 进展过程中表观遗传和转录控制之间的关键相互作用,表明 SMARCA4 是 CRC 的一种新型关键表观遗传调节剂。因此,我们的研究结果强调了 PRMT1/SMARCA4 抑制作为 CRC 的潜在治疗干预策略。

结论

PRMT1 介导的 H4R3me2a 募集 SMARCA4,通过增强 EGFR 信号促进结直肠癌进展。

https://cdn.ncbi.nlm.nih.gov/pmc/blobs/c992/8048298/242ab85e9ab1/13073_2021_871_Fig8_HTML.jpg
https://cdn.ncbi.nlm.nih.gov/pmc/blobs/c992/8048298/972fd796c539/13073_2021_871_Fig1_HTML.jpg
https://cdn.ncbi.nlm.nih.gov/pmc/blobs/c992/8048298/f95eaf04258d/13073_2021_871_Fig2_HTML.jpg
https://cdn.ncbi.nlm.nih.gov/pmc/blobs/c992/8048298/128703e0e09b/13073_2021_871_Fig3_HTML.jpg
https://cdn.ncbi.nlm.nih.gov/pmc/blobs/c992/8048298/0966ef2494f8/13073_2021_871_Fig4_HTML.jpg
https://cdn.ncbi.nlm.nih.gov/pmc/blobs/c992/8048298/60462cbafae8/13073_2021_871_Fig5_HTML.jpg
https://cdn.ncbi.nlm.nih.gov/pmc/blobs/c992/8048298/ca1d402842c5/13073_2021_871_Fig6_HTML.jpg
https://cdn.ncbi.nlm.nih.gov/pmc/blobs/c992/8048298/2eccbf1a1d7b/13073_2021_871_Fig7_HTML.jpg
https://cdn.ncbi.nlm.nih.gov/pmc/blobs/c992/8048298/242ab85e9ab1/13073_2021_871_Fig8_HTML.jpg
https://cdn.ncbi.nlm.nih.gov/pmc/blobs/c992/8048298/972fd796c539/13073_2021_871_Fig1_HTML.jpg
https://cdn.ncbi.nlm.nih.gov/pmc/blobs/c992/8048298/f95eaf04258d/13073_2021_871_Fig2_HTML.jpg
https://cdn.ncbi.nlm.nih.gov/pmc/blobs/c992/8048298/128703e0e09b/13073_2021_871_Fig3_HTML.jpg
https://cdn.ncbi.nlm.nih.gov/pmc/blobs/c992/8048298/0966ef2494f8/13073_2021_871_Fig4_HTML.jpg
https://cdn.ncbi.nlm.nih.gov/pmc/blobs/c992/8048298/60462cbafae8/13073_2021_871_Fig5_HTML.jpg
https://cdn.ncbi.nlm.nih.gov/pmc/blobs/c992/8048298/ca1d402842c5/13073_2021_871_Fig6_HTML.jpg
https://cdn.ncbi.nlm.nih.gov/pmc/blobs/c992/8048298/2eccbf1a1d7b/13073_2021_871_Fig7_HTML.jpg
https://cdn.ncbi.nlm.nih.gov/pmc/blobs/c992/8048298/242ab85e9ab1/13073_2021_871_Fig8_HTML.jpg

相似文献

1
PRMT1-mediated H4R3me2a recruits SMARCA4 to promote colorectal cancer progression by enhancing EGFR signaling.PRMT1 介导的 H4R3me2a 募集 SMARCA4 通过增强 EGFR 信号促进结直肠癌进展。
Genome Med. 2021 Apr 14;13(1):58. doi: 10.1186/s13073-021-00871-5.
2
The SMARCA4 mutation facilitates chromatin remodeling and confers PRMT1/SMARCA4 inhibitors sensitivity in colorectal cancer.SMARCA4突变促进染色质重塑并赋予PRMT1/SMARCA4抑制剂对结直肠癌的敏感性。
NPJ Precis Oncol. 2023 Mar 15;7(1):28. doi: 10.1038/s41698-023-00367-y.
3
Arginine Methyltransferase 1 in the Nucleus Accumbens Regulates Behavioral Effects of Cocaine.伏隔核中的精氨酸甲基转移酶1调节可卡因的行为效应。
J Neurosci. 2015 Sep 16;35(37):12890-902. doi: 10.1523/JNEUROSCI.0246-15.2015.
4
PRMT5 functionally associates with EZH2 to promote colorectal cancer progression through epigenetically repressing CDKN2B expression.PRMT5与EZH2在功能上相关联,通过表观遗传抑制CDKN2B的表达来促进结直肠癌进展。
Theranostics. 2021 Jan 27;11(8):3742-3759. doi: 10.7150/thno.53023. eCollection 2021.
5
PRMT1 enhances oncogenic arginine methylation of NONO in colorectal cancer.PRMT1增强结直肠癌中NONO的致癌性精氨酸甲基化。
Oncogene. 2021 Feb;40(7):1375-1389. doi: 10.1038/s41388-020-01617-0. Epub 2021 Jan 8.
6
PRMT1-mediated PGK1 arginine methylation promotes colorectal cancer glycolysis and tumorigenesis.PRMT1 介导的 PGK1 精氨酸甲基化促进结直肠癌细胞糖酵解和肿瘤发生。
Cell Death Dis. 2024 Feb 24;15(2):170. doi: 10.1038/s41419-024-06544-6.
7
Targeting protein arginine methyltransferase 5 inhibits colorectal cancer growth by decreasing arginine methylation of eIF4E and FGFR3.靶向蛋白质精氨酸甲基转移酶5通过降低真核翻译起始因子4E(eIF4E)和纤维母细胞生长因子受体3(FGFR3)的精氨酸甲基化来抑制结直肠癌的生长。
Oncotarget. 2015 Sep 8;6(26):22799-811. doi: 10.18632/oncotarget.4332.
8
Genomic landscape of transcriptionally active histone arginine methylation marks, H3R2me2s and H4R3me2a, relative to nucleosome depleted regions.转录激活的组蛋白精氨酸甲基化标记 H3R2me2s 和 H4R3me2a 相对于核小体缺失区域的基因组景观。
Gene. 2020 Jun 5;742:144593. doi: 10.1016/j.gene.2020.144593. Epub 2020 Mar 19.
9
PRMT1 Is Recruited via DNA-PK to Chromatin Where It Sustains the Senescence-Associated Secretory Phenotype in Response to Cisplatin.PRMT1 通过 DNA-PK 被招募到染色质上,在那里它响应顺铂维持衰老相关的分泌表型。
Cell Rep. 2020 Jan 28;30(4):1208-1222.e9. doi: 10.1016/j.celrep.2019.12.061.
10
LPCAT2 inhibits colorectal cancer progression via the PRMT1/SLC7A11 axis.LPCAT2 通过 PRMT1/SLC7A11 轴抑制结直肠癌进展。
Oncogene. 2024 May;43(22):1714-1725. doi: 10.1038/s41388-024-02996-4. Epub 2024 Apr 11.

引用本文的文献

1
Tensins in Cancer: Integration of Their Domain Functions, Context-Dependent Regulation and Biomarker Potential.癌症中的张力蛋白:其结构域功能、上下文依赖性调控及生物标志物潜力的整合
Biology (Basel). 2025 Aug 14;14(8):1053. doi: 10.3390/biology14081053.
2
The role of SMARCA4 in lung cancer.SMARCA4在肺癌中的作用。
Sci Rep. 2025 Aug 5;15(1):28605. doi: 10.1038/s41598-025-13913-4.
3
Overexpression of Circular Transcripts in Colorectal Adenocarcinoma Predicts Recurrence and Poor Overall Survival.环状转录本在结直肠癌中的过表达预示复发及总体生存率低。

本文引用的文献

1
Epigenetics of colorectal cancer: biomarker and therapeutic potential.结直肠癌的表观遗传学:生物标志物和治疗潜力。
Nat Rev Gastroenterol Hepatol. 2020 Feb;17(2):111-130. doi: 10.1038/s41575-019-0230-y. Epub 2020 Jan 3.
2
Epigenetic modifications of histones in cancer.癌症中组蛋白的表观遗传修饰。
Genome Biol. 2019 Nov 20;20(1):245. doi: 10.1186/s13059-019-1870-5.
3
Epigenetic regulation of lung cancer cell proliferation and migration by the chromatin remodeling protein BRG1.染色质重塑蛋白BRG1对肺癌细胞增殖和迁移的表观遗传调控
Int J Mol Sci. 2025 Jul 11;26(14):6683. doi: 10.3390/ijms26146683.
4
Nonchromatin regulatory functions of the histone variant H2A.B in SWI/SNF genomic deposition.组蛋白变体H2A.B在SWI/SNF基因组沉积中的非染色质调节功能
Sci Adv. 2025 Jul 25;11(30):eadx1568. doi: 10.1126/sciadv.adx1568.
5
Targeting PRMT1-mediated methylation of TAF15 to protect against myocardial infarction by inhibiting ferroptosis via the GPX4/NRF2 pathway.靶向PRMT1介导的TAF15甲基化,通过GPX4/NRF2途径抑制铁死亡来预防心肌梗死。
Clin Epigenetics. 2025 Jul 22;17(1):129. doi: 10.1186/s13148-025-01935-8.
6
PRMT1 oligomerization regulates RNA-binding protein cascade to promote pancreatic cancer.蛋白质精氨酸甲基转移酶1(PRMT1)的寡聚化调节RNA结合蛋白级联反应以促进胰腺癌。
Life Sci Alliance. 2025 Jul 17;8(9). doi: 10.26508/lsa.202503202. Print 2025 Sep.
7
Protein Arginine Methyltransferase 1-mediated Histone H4R3 Dimethyl Asymmetric enhances Epidermal Growth Factor Receptor signaling to promote Peritoneal Fibrosis.蛋白质精氨酸甲基转移酶1介导的组蛋白H4R3不对称二甲基化增强表皮生长因子受体信号传导以促进腹膜纤维化。
Int J Biol Sci. 2025 Jun 9;21(9):4010-4026. doi: 10.7150/ijbs.114037. eCollection 2025.
8
Cancer pain: molecular mechanisms and management.癌症疼痛:分子机制与管理
Mol Biomed. 2025 Jun 28;6(1):45. doi: 10.1186/s43556-025-00289-0.
9
PRMT1-catalyzed NUSAP1 methylation enhances Notch2 signaling and 5-FU resistance in gastric cancer.蛋白精氨酸甲基转移酶1催化的NUSAP1甲基化增强胃癌中的Notch2信号传导及5-氟尿嘧啶耐药性。
Cell Death Dis. 2025 May 20;16(1):404. doi: 10.1038/s41419-025-07723-9.
10
PRMT3-Mediated H4R3me2a Promotes Primary Age-Related Tauopathy by Driving Tau Hyperphosphorylation in Neuron.PRMT3介导的H4R3me2a通过驱动神经元中tau蛋白过度磷酸化促进原发性年龄相关性tau蛋白病。
Adv Sci (Weinh). 2025 Jul;12(28):e2506044. doi: 10.1002/advs.202506044. Epub 2025 May 8.
Oncogenesis. 2019 Nov 6;8(11):66. doi: 10.1038/s41389-019-0174-7.
4
BRG1 attenuates colonic inflammation and tumorigenesis through autophagy-dependent oxidative stress sequestration.BRG1 通过自噬依赖性的氧化应激隔离来减轻结肠炎症和肿瘤发生。
Nat Commun. 2019 Oct 10;10(1):4614. doi: 10.1038/s41467-019-12573-z.
5
Advances in epigenetics link genetics to the environment and disease.表观遗传学的进展将遗传学与环境和疾病联系起来。
Nature. 2019 Jul;571(7766):489-499. doi: 10.1038/s41586-019-1411-0. Epub 2019 Jul 24.
6
An essential role of PRMT1-mediated EGFR methylation in EGFR activation by ribonuclease 5.PRMT1介导的表皮生长因子受体(EGFR)甲基化在核糖核酸酶5激活EGFR过程中的重要作用。
Am J Cancer Res. 2019 Jan 1;9(1):180-185. eCollection 2019.
7
Cistrome Data Browser: expanded datasets and new tools for gene regulatory analysis.染色质数据浏览器:扩展数据集和新的基因调控分析工具。
Nucleic Acids Res. 2019 Jan 8;47(D1):D729-D735. doi: 10.1093/nar/gky1094.
8
Modular Organization and Assembly of SWI/SNF Family Chromatin Remodeling Complexes.SWI/SNF 家族染色质重塑复合物的模块化组织与组装。
Cell. 2018 Nov 15;175(5):1272-1288.e20. doi: 10.1016/j.cell.2018.09.032. Epub 2018 Oct 18.
9
Mutations in the SWI/SNF complex induce a targetable dependence on oxidative phosphorylation in lung cancer.SWI/SNF 复合物中的突变诱导肺癌对氧化磷酸化的靶向依赖性。
Nat Med. 2018 Jul;24(7):1047-1057. doi: 10.1038/s41591-018-0019-5. Epub 2018 Jun 11.
10
The SWI/SNF complex subunit genes: Their functions, variations, and links to risk and survival outcomes in human cancers.SWI/SNF 复合物亚基基因:它们在人类癌症中的功能、变异及与风险和生存结局的关系。
Crit Rev Oncol Hematol. 2018 Mar;123:114-131. doi: 10.1016/j.critrevonc.2018.01.009. Epub 2018 Feb 6.