• 文献检索
  • 文档翻译
  • 深度研究
  • 学术资讯
  • Suppr Zotero 插件Zotero 插件
  • 邀请有礼
  • 套餐&价格
  • 历史记录
应用&插件
Suppr Zotero 插件Zotero 插件浏览器插件Mac 客户端Windows 客户端微信小程序
定价
高级版会员购买积分包购买API积分包
服务
文献检索文档翻译深度研究API 文档MCP 服务
关于我们
关于 Suppr公司介绍联系我们用户协议隐私条款
关注我们

Suppr 超能文献

核心技术专利:CN118964589B侵权必究
粤ICP备2023148730 号-1Suppr @ 2026

文献检索

告别复杂PubMed语法,用中文像聊天一样搜索,搜遍4000万医学文献。AI智能推荐,让科研检索更轻松。

立即免费搜索

文件翻译

保留排版,准确专业,支持PDF/Word/PPT等文件格式,支持 12+语言互译。

免费翻译文档

深度研究

AI帮你快速写综述,25分钟生成高质量综述,智能提取关键信息,辅助科研写作。

立即免费体验

薄荷醇 3 耗尽介导的糖酵解和氧化改变促进焦亡,并防止单核细胞增生李斯特菌感染在巨噬细胞中的扩散。

Mint3 depletion-mediated glycolytic and oxidative alterations promote pyroptosis and prevent the spread of Listeria monocytogenes infection in macrophages.

机构信息

Biomedical Laboratory, Division of Biomedical Research, Kitasato University Medical Center, Arai, Kitamoto, Saitama, Japan.

Division of Immunology and Molecular Biology, Cancer Research Institute, Kanazawa University, Kakuma-machi, Kanazawa, Ishikawa, Japan.

出版信息

Cell Death Dis. 2021 Apr 14;12(4):404. doi: 10.1038/s41419-021-03691-y.

DOI:10.1038/s41419-021-03691-y
PMID:33854054
原文链接:https://pmc.ncbi.nlm.nih.gov/articles/PMC8046764/
Abstract

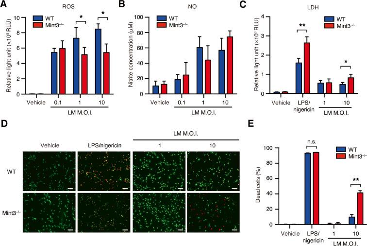
Listeria monocytogenes (LM) infection induces pyroptosis, a form of regulated necrosis, in host macrophages via inflammasome activation. Here, we examined the role of Mint3 in macrophages, which promotes glycolysis via hypoxia-inducible factor-1 activation, during the initiation of pyroptosis following LM infection. Our results showed that Mint3-deficient mice were more resistant to lethal listeriosis than wild-type (WT) mice. Additionally, the mutant mice showed higher levels of IL-1β/IL-18 in the peritoneal fluid during LM infection than WT mice. Moreover, ablation of Mint3 markedly increased the activation of caspase-1, maturation of gasdermin D, and pyroptosis in macrophages infected with LM in vitro, suggesting that Mint3 depletion promotes pyroptosis. Further analyses revealed that Mint3 depletion upregulates inflammasome assembly preceding pyroptosis via glycolysis reduction and reactive oxygen species production. Pharmacological inhibition of glycolysis conferred resistance to listeriosis in a Mint3-dependent manner. Moreover, Mint3-deficient mice treated with the caspase-1 inhibitor VX-765 were as susceptible to LM infection as WT mice. Taken together, these results suggest that Mint3 depletion promotes pyroptosis in host macrophages, thereby preventing the spread of LM infection. Mint3 may serve as a target for treating severe listeriosis by inducing pyroptosis in LM-infected macrophages.

摘要

李斯特菌(LM)感染通过炎症小体激活诱导宿主巨噬细胞发生细胞焦亡,这是一种程序性细胞坏死。在此,我们研究了 Mint3 在巨噬细胞中的作用,它通过缺氧诱导因子-1 的激活促进糖酵解,在 LM 感染后引发细胞焦亡的起始阶段。我们的结果表明,Mint3 缺陷型小鼠比野生型(WT)小鼠对致死性李斯特菌病更具抵抗力。此外,在 LM 感染期间,突变型小鼠的腹腔液中 IL-1β/IL-18 水平高于 WT 小鼠。此外,Mint3 缺失在体外感染 LM 的巨噬细胞中显著增加了半胱天冬酶-1 的激活、gasdermin D 的成熟和细胞焦亡,表明 Mint3 耗竭促进了细胞焦亡。进一步的分析表明,Mint3 耗竭通过降低糖酵解和产生活性氧来促进炎症小体组装,从而引发细胞焦亡。糖酵解的药理学抑制以 Mint3 依赖的方式赋予对李斯特菌病的抗性。此外,用半胱天冬酶-1 抑制剂 VX-765 处理的 Mint3 缺陷型小鼠与 WT 小鼠一样容易受到 LM 感染。总之,这些结果表明,Mint3 耗竭促进了宿主巨噬细胞中的细胞焦亡,从而阻止了 LM 感染的扩散。Mint3 可能成为通过诱导 LM 感染的巨噬细胞发生细胞焦亡来治疗严重李斯特菌病的靶点。

https://cdn.ncbi.nlm.nih.gov/pmc/blobs/4a65/8046764/afb2ba816aaf/41419_2021_3691_Fig8_HTML.jpg
https://cdn.ncbi.nlm.nih.gov/pmc/blobs/4a65/8046764/b34a964f7ea3/41419_2021_3691_Fig1_HTML.jpg
https://cdn.ncbi.nlm.nih.gov/pmc/blobs/4a65/8046764/b504cc96d2d3/41419_2021_3691_Fig2_HTML.jpg
https://cdn.ncbi.nlm.nih.gov/pmc/blobs/4a65/8046764/b973f174fae1/41419_2021_3691_Fig3_HTML.jpg
https://cdn.ncbi.nlm.nih.gov/pmc/blobs/4a65/8046764/343a2574945f/41419_2021_3691_Fig4_HTML.jpg
https://cdn.ncbi.nlm.nih.gov/pmc/blobs/4a65/8046764/3db504c0810a/41419_2021_3691_Fig5_HTML.jpg
https://cdn.ncbi.nlm.nih.gov/pmc/blobs/4a65/8046764/f2492de6259a/41419_2021_3691_Fig6_HTML.jpg
https://cdn.ncbi.nlm.nih.gov/pmc/blobs/4a65/8046764/d80428d4a394/41419_2021_3691_Fig7_HTML.jpg
https://cdn.ncbi.nlm.nih.gov/pmc/blobs/4a65/8046764/afb2ba816aaf/41419_2021_3691_Fig8_HTML.jpg
https://cdn.ncbi.nlm.nih.gov/pmc/blobs/4a65/8046764/b34a964f7ea3/41419_2021_3691_Fig1_HTML.jpg
https://cdn.ncbi.nlm.nih.gov/pmc/blobs/4a65/8046764/b504cc96d2d3/41419_2021_3691_Fig2_HTML.jpg
https://cdn.ncbi.nlm.nih.gov/pmc/blobs/4a65/8046764/b973f174fae1/41419_2021_3691_Fig3_HTML.jpg
https://cdn.ncbi.nlm.nih.gov/pmc/blobs/4a65/8046764/343a2574945f/41419_2021_3691_Fig4_HTML.jpg
https://cdn.ncbi.nlm.nih.gov/pmc/blobs/4a65/8046764/3db504c0810a/41419_2021_3691_Fig5_HTML.jpg
https://cdn.ncbi.nlm.nih.gov/pmc/blobs/4a65/8046764/f2492de6259a/41419_2021_3691_Fig6_HTML.jpg
https://cdn.ncbi.nlm.nih.gov/pmc/blobs/4a65/8046764/d80428d4a394/41419_2021_3691_Fig7_HTML.jpg
https://cdn.ncbi.nlm.nih.gov/pmc/blobs/4a65/8046764/afb2ba816aaf/41419_2021_3691_Fig8_HTML.jpg

相似文献

1
Mint3 depletion-mediated glycolytic and oxidative alterations promote pyroptosis and prevent the spread of Listeria monocytogenes infection in macrophages.薄荷醇 3 耗尽介导的糖酵解和氧化改变促进焦亡,并防止单核细胞增生李斯特菌感染在巨噬细胞中的扩散。
Cell Death Dis. 2021 Apr 14;12(4):404. doi: 10.1038/s41419-021-03691-y.
2
Involvement of the AIM2, NLRC4, and NLRP3 inflammasomes in caspase-1 activation by Listeria monocytogenes.李斯特菌激活 caspase-1 过程中 AIM2、NLRC4 和 NLRP3 炎性小体的作用
J Clin Immunol. 2010 Sep;30(5):693-702. doi: 10.1007/s10875-010-9425-2. Epub 2010 May 20.
3
NLRP3 inflammasome activation contributes to Listeria monocytogenes-induced animal pregnancy failure.NLRP3炎性小体激活导致单核细胞增生李斯特菌诱导的动物妊娠失败。
BMC Vet Res. 2016 Feb 24;12:36. doi: 10.1186/s12917-016-0655-2.
4
Macrophages mediate flagellin induced inflammasome activation and host defense in zebrafish.巨噬细胞介导斑马鱼中鞭毛蛋白诱导的炎性小体激活和宿主防御。
Cell Microbiol. 2016 Apr;18(4):591-604. doi: 10.1111/cmi.12536. Epub 2015 Nov 4.
5
Nlrp3 inflammasome activation and Gasdermin D-driven pyroptosis are immunopathogenic upon gastrointestinal norovirus infection.Nlrp3 炎性体激活和 Gasdermin D 驱动的细胞焦亡在胃肠道诺如病毒感染时具有免疫发病机制。
PLoS Pathog. 2019 Apr 24;15(4):e1007709. doi: 10.1371/journal.ppat.1007709. eCollection 2019 Apr.
6
NLRP3 inflammasome activation mediates radiation-induced pyroptosis in bone marrow-derived macrophages.NLRP3炎性小体激活介导辐射诱导的骨髓来源巨噬细胞焦亡。
Cell Death Dis. 2017 Feb 2;8(2):e2579. doi: 10.1038/cddis.2016.460.
7
Mint3/Apba3 depletion ameliorates severe murine influenza pneumonia and macrophage cytokine production in response to the influenza virus.薄荷醇 3/Apba3 耗竭可改善严重的流感病毒诱导的小鼠肺炎和巨噬细胞细胞因子产生。
Sci Rep. 2016 Nov 24;6:37815. doi: 10.1038/srep37815.
8
Involvement of absent in melanoma 2 in inflammasome activation in macrophages infected with Listeria monocytogenes.缺失型黑色素瘤 2 参与李斯特菌感染巨噬细胞中的炎性体激活。
J Immunol. 2010 Jul 15;185(2):1186-95. doi: 10.4049/jimmunol.1001058. Epub 2010 Jun 21.
9
NF-κB/ROS and ERK pathways regulate NLRP3 inflammasome activation in Listeria monocytogenes infected BV2 microglia cells.NF-κB/ROS 和 ERK 通路调节李斯特菌感染 BV2 小胶质细胞中 NLRP3 炎性体的激活。
J Microbiol. 2021 Aug;59(8):771-781. doi: 10.1007/s12275-021-0692-9. Epub 2021 Jun 1.
10
Metabolic Remodeling, Inflammasome Activation, and Pyroptosis in Macrophages Stimulated by and Its Outer Membrane Vesicles.细菌及其外膜囊泡刺激巨噬细胞中的代谢重塑、炎性小体激活和细胞焦亡
Front Cell Infect Microbiol. 2017 Aug 4;7:351. doi: 10.3389/fcimb.2017.00351. eCollection 2017.

引用本文的文献

1
SENP1-SIRT3 axis mediates glycolytic reprogramming to suppress inflammation during infection.SENP1-SIRT3轴介导糖酵解重编程以在感染期间抑制炎症。
mBio. 2025 Apr 9;16(4):e0252424. doi: 10.1128/mbio.02524-24. Epub 2025 Mar 12.
2
Epstein-Barr virus infection exacerbates ulcerative colitis by driving macrophage pyroptosis via the upregulation of glycolysis.爱泼斯坦-巴尔病毒感染通过上调糖酵解驱动巨噬细胞焦亡,从而加剧溃疡性结肠炎。
Precis Clin Med. 2025 Jan 21;8(1):pbaf002. doi: 10.1093/pcmedi/pbaf002. eCollection 2025 Mar.
3
Hypoxia-inducible factor-driven glycolytic adaptations in host-microbe interactions.

本文引用的文献

1
Emerging connectivity of programmed cell death pathways and its physiological implications.程序性细胞死亡途径的新兴连接及其生理意义。
Nat Rev Mol Cell Biol. 2020 Nov;21(11):678-695. doi: 10.1038/s41580-020-0270-8. Epub 2020 Sep 1.
2
Mint3 depletion restricts tumor malignancy of pancreatic cancer cells by decreasing SKP2 expression via HIF-1.Mint3 耗竭通过降低 HIF-1 表达来减少 SKP2 表达,从而限制胰腺癌细胞的肿瘤恶性程度。
Oncogene. 2020 Sep;39(39):6218-6230. doi: 10.1038/s41388-020-01423-8. Epub 2020 Aug 21.
3
Listeria monocytogenes: towards a complete picture of its physiology and pathogenesis.
缺氧诱导因子驱动的宿主-微生物相互作用中的糖酵解适应性变化
Pflugers Arch. 2024 Sep;476(9):1353-1368. doi: 10.1007/s00424-024-02953-w. Epub 2024 Apr 4.
4
hMSCs treatment attenuates murine herpesvirus-68 (MHV-68) pneumonia through altering innate immune response via ROS/NLRP3 signaling pathway.人骨髓间充质干细胞治疗通过ROS/NLRP3信号通路改变固有免疫反应,减轻小鼠疱疹病毒68型(MHV-68)肺炎。
Mol Biomed. 2023 Sep 14;4(1):27. doi: 10.1186/s43556-023-00137-z.
5
Mint3 as a Potential Target for Cooling Down HIF-1α-Mediated Inflammation and Cancer Aggressiveness.Mint3作为降低HIF-1α介导的炎症和癌症侵袭性的潜在靶点。
Biomedicines. 2023 Feb 14;11(2):549. doi: 10.3390/biomedicines11020549.
6
Inflammasome activation by Gram-positive bacteria: Mechanisms of activation and regulation.革兰阳性菌激活炎症小体:激活和调控机制。
Front Immunol. 2023 Jan 24;14:1075834. doi: 10.3389/fimmu.2023.1075834. eCollection 2023.
7
Engineered exosomes enriched in netrin-1 modRNA promote axonal growth in spinal cord injury by attenuating inflammation and pyroptosis.富含netrin-1修饰RNA的工程化外泌体通过减轻炎症和焦亡促进脊髓损伤后的轴突生长。
Biomater Res. 2023 Jan 17;27(1):3. doi: 10.1186/s40824-023-00339-0.
8
Molecular mechanisms and roles of pyroptosis in acute lung injury.细胞焦亡在急性肺损伤中的分子机制及作用。
Chin Med J (Engl). 2022 Oct 20;135(20):2417-2426. doi: 10.1097/CM9.0000000000002425.
9
Knockdown of hsa_circ_0000729 Inhibits the Tumorigenesis of Non-Small Cell Lung Cancer Through Mediation of miR-1281/FOXO3 Axis.hsa_circ_0000729的敲低通过miR-1281/FOXO3轴的介导抑制非小细胞肺癌的肿瘤发生。
Cancer Manag Res. 2021 Nov 10;13:8445-8455. doi: 10.2147/CMAR.S318980. eCollection 2021.
李斯特菌:全面了解其生理学和发病机制。
Nat Rev Microbiol. 2018 Jan;16(1):32-46. doi: 10.1038/nrmicro.2017.126. Epub 2017 Nov 27.
4
Inflammasomes on the Crossroads of Innate Immune Recognition and Metabolic Control.炎症小体在先天免疫识别和代谢控制的十字路口。
Cell Metab. 2017 Jul 5;26(1):71-93. doi: 10.1016/j.cmet.2017.06.018.
5
Mint3 in bone marrow-derived cells promotes lung metastasis in breast cancer model mice.骨髓源细胞中的Mint3促进乳腺癌模型小鼠的肺转移。
Biochem Biophys Res Commun. 2017 Aug 26;490(3):688-692. doi: 10.1016/j.bbrc.2017.06.102. Epub 2017 Jun 19.
6
Control of metastatic niche formation by targeting APBA3/Mint3 in inflammatory monocytes.通过靶向炎症单核细胞中的 APBA3/Mint3 来控制转移龛的形成。
Proc Natl Acad Sci U S A. 2017 May 30;114(22):E4416-E4424. doi: 10.1073/pnas.1703171114. Epub 2017 May 15.
7
Mint3-mediated L1CAM expression in fibroblasts promotes cancer cell proliferation via integrin α5β1 and tumour growth.薄荷醇3(Mint3)介导的成纤维细胞中L1细胞粘附分子(L1CAM)表达通过整合素α5β1促进癌细胞增殖及肿瘤生长。
Oncogenesis. 2017 May 15;6(5):e334. doi: 10.1038/oncsis.2017.27.
8
Integrated functions of membrane-type 1 matrix metalloproteinase in regulating cancer malignancy: Beyond a proteinase.膜型1基质金属蛋白酶在调节癌症恶性程度中的综合功能:超越蛋白酶的作用
Cancer Sci. 2017 Jun;108(6):1095-1100. doi: 10.1111/cas.13231. Epub 2017 May 22.
9
Programmed cell death as a defence against infection.程序性细胞死亡作为一种抗感染防御机制。
Nat Rev Immunol. 2017 Mar;17(3):151-164. doi: 10.1038/nri.2016.147. Epub 2017 Jan 31.
10
Pyroptosis: Gasdermin-Mediated Programmed Necrotic Cell Death.细胞焦亡:Gasdermin 介导的程序性细胞坏死。
Trends Biochem Sci. 2017 Apr;42(4):245-254. doi: 10.1016/j.tibs.2016.10.004. Epub 2016 Dec 5.