Suppr超能文献

共轭亚油酸触发的铁死亡细胞死亡是由 ACSL1 介导的。

Ferroptotic cell death triggered by conjugated linolenic acids is mediated by ACSL1.

机构信息

Fox Chase Cancer Center, Philadelphia, Pennsylvania, USA.

Department of Environmental and Occupational Health, University of Pittsburgh, Pittsburgh, PA, USA.

出版信息

Nat Commun. 2021 Apr 14;12(1):2244. doi: 10.1038/s41467-021-22471-y.

Abstract

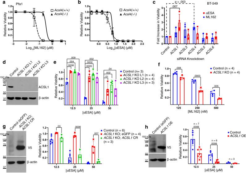
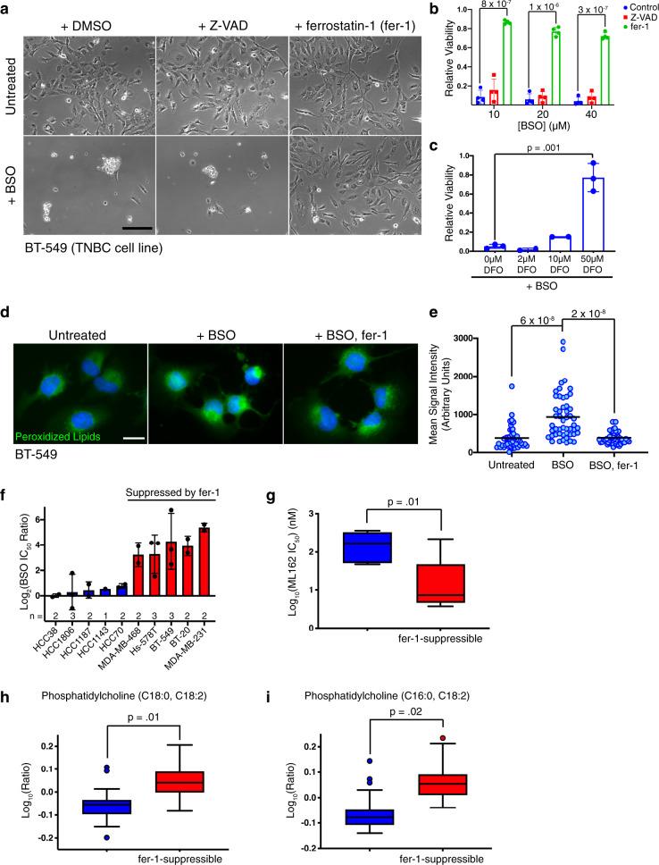
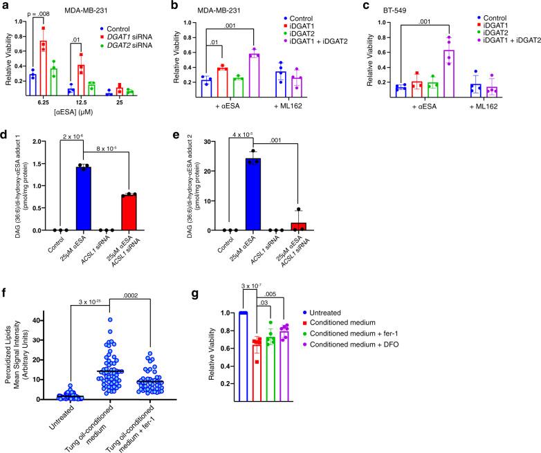
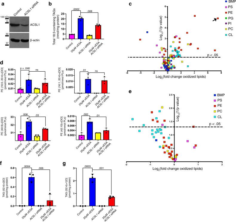
Ferroptosis is associated with lipid hydroperoxides generated by the oxidation of polyunsaturated acyl chains. Lipid hydroperoxides are reduced by glutathione peroxidase 4 (GPX4) and GPX4 inhibitors induce ferroptosis. However, the therapeutic potential of triggering ferroptosis in cancer cells with polyunsaturated fatty acids is unknown. Here, we identify conjugated linoleates including α-eleostearic acid (αESA) as ferroptosis inducers. αESA does not alter GPX4 activity but is incorporated into cellular lipids and promotes lipid peroxidation and cell death in diverse cancer cell types. αESA-triggered death is mediated by acyl-CoA synthetase long-chain isoform 1, which promotes αESA incorporation into neutral lipids including triacylglycerols. Interfering with triacylglycerol biosynthesis suppresses ferroptosis triggered by αESA but not by GPX4 inhibition. Oral administration of tung oil, naturally rich in αESA, to mice limits tumor growth and metastasis with transcriptional changes consistent with ferroptosis. Overall, these findings illuminate a potential approach to ferroptosis, complementary to GPX4 inhibition.

摘要

铁死亡与多不饱和酰基辅酶 A 氧化产生的脂质氢过氧化物有关。谷胱甘肽过氧化物酶 4(GPX4)还原脂质氢过氧化物,而 GPX4 抑制剂则诱导铁死亡。然而,用多不饱和脂肪酸在癌细胞中引发铁死亡的治疗潜力尚不清楚。在这里,我们确定共轭亚油酸,包括α-桐酸(αESA)是铁死亡诱导剂。αESA 不改变 GPX4 的活性,但被纳入细胞脂质中,并促进不同类型癌细胞中的脂质过氧化和细胞死亡。αESA 引发的死亡是由长链酰基辅酶 A 合成酶 1 介导的,该酶促进 αESA 纳入包括三酰基甘油在内的中性脂质。干扰三酰基甘油的生物合成可抑制由 αESA 引发的铁死亡,但不能抑制由 GPX4 抑制引发的铁死亡。给小鼠口服富含 αESA 的桐油可限制肿瘤生长和转移,其转录变化与铁死亡一致。总的来说,这些发现阐明了一种潜在的铁死亡方法,与 GPX4 抑制互补。

https://cdn.ncbi.nlm.nih.gov/pmc/blobs/ebda/8046803/e579c9475b2f/41467_2021_22471_Fig1_HTML.jpg

文献检索

告别复杂PubMed语法,用中文像聊天一样搜索,搜遍4000万医学文献。AI智能推荐,让科研检索更轻松。

立即免费搜索

文件翻译

保留排版,准确专业,支持PDF/Word/PPT等文件格式,支持 12+语言互译。

免费翻译文档

深度研究

AI帮你快速写综述,25分钟生成高质量综述,智能提取关键信息,辅助科研写作。

立即免费体验