• 文献检索
  • 文档翻译
  • 深度研究
  • 学术资讯
  • Suppr Zotero 插件Zotero 插件
  • 邀请有礼
  • 套餐&价格
  • 历史记录
应用&插件
Suppr Zotero 插件Zotero 插件浏览器插件Mac 客户端Windows 客户端微信小程序
定价
高级版会员购买积分包购买API积分包
服务
文献检索文档翻译深度研究API 文档MCP 服务
关于我们
关于 Suppr公司介绍联系我们用户协议隐私条款
关注我们

Suppr 超能文献

核心技术专利:CN118964589B侵权必究
粤ICP备2023148730 号-1Suppr @ 2026

文献检索

告别复杂PubMed语法,用中文像聊天一样搜索,搜遍4000万医学文献。AI智能推荐,让科研检索更轻松。

立即免费搜索

文件翻译

保留排版,准确专业,支持PDF/Word/PPT等文件格式,支持 12+语言互译。

免费翻译文档

深度研究

AI帮你快速写综述,25分钟生成高质量综述,智能提取关键信息,辅助科研写作。

立即免费体验

介导大鼠条件性飞行行为的行为和大脑机制。

Behavioral and brain mechanisms mediating conditioned flight behavior in rats.

机构信息

Department of Psychological and Brain Sciences and Institute for Neuroscience, Texas A&M University, 301 Old Main Dr., College Station, TX, 77843-3474, USA.

出版信息

Sci Rep. 2021 Apr 15;11(1):8215. doi: 10.1038/s41598-021-87559-3.

DOI:10.1038/s41598-021-87559-3
PMID:33859260
原文链接:https://pmc.ncbi.nlm.nih.gov/articles/PMC8050069/
Abstract

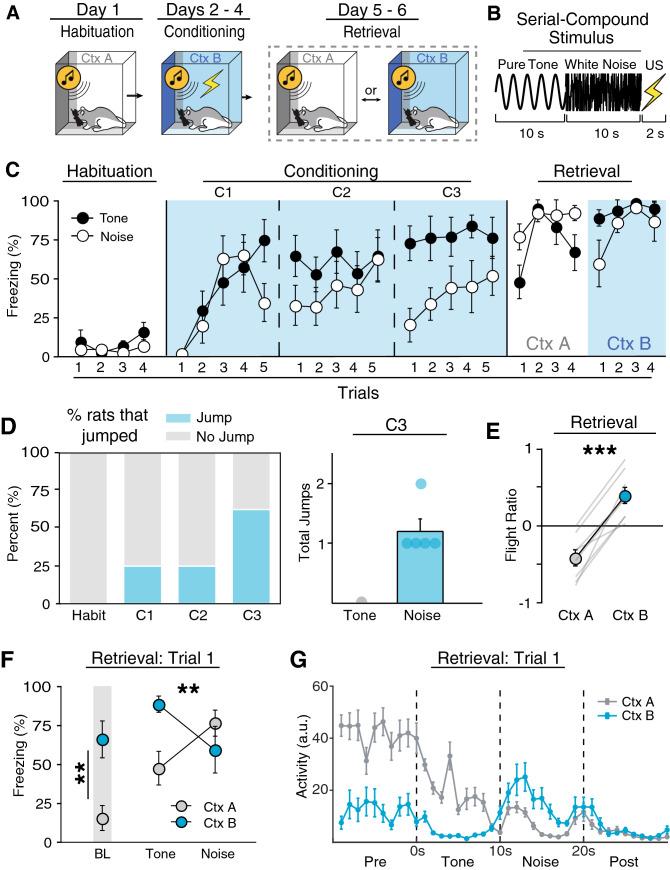
Environmental contexts can inform animals of potential threats, though it is currently unknown how context biases the selection of defensive behavior. Here we investigated context-dependent flight responses with a Pavlovian serial-compound stimulus (SCS) paradigm that evokes freeze-to-flight transitions. Similar to previous work in mice, we show that male and female rats display context-dependent flight-like behavior in the SCS paradigm. Flight behavior was dependent on contextual fear insofar as it was only evoked in a shock-associated context and was reduced in the conditioning context after context extinction. Flight behavior was only expressed to white noise regardless of temporal order within the compound. Nonetheless, rats that received unpaired SCS trials did not show flight-like behavior to the SCS, indicating it is associative. Finally, we show that pharmacological inactivation of two brain regions critical to the expression of contextual fear, the central nucleus of the amygdala (CeA) and bed nucleus of the stria terminalis (BNST), attenuates both contextual fear and flight responses. All of these effects were similar in male and female rats. This work demonstrates that contextual fear can summate with cued and innate fear to drive a high fear state and transition from post-encounter to circa-strike defensive modes.

摘要

环境背景可以向动物提示潜在威胁,尽管目前尚不清楚环境背景如何影响防御行为的选择。在这里,我们使用一种引发冻结-飞行转变的条件性关联复合刺激(SCS)范式,研究了依赖环境背景的飞行反应。与先前在小鼠中的研究相似,我们表明雄性和雌性大鼠在 SCS 范式中表现出依赖环境背景的类似飞行的行为。飞行行为取决于情境恐惧,因为它仅在与电击相关的情境中被引发,并且在情境消退后在条件情境中减少。飞行行为仅对白色噪声表现出来,而与复合刺激中的时间顺序无关。尽管如此,未接受配对 SCS 试验的大鼠对 SCS 没有表现出类似飞行的行为,表明这是一种联想性的反应。最后,我们表明,对杏仁中央核(CeA)和终纹床核(BNST)这两个对情境恐惧表达至关重要的脑区进行药理学失活,可减弱情境恐惧和飞行反应。这些效应在雄性和雌性大鼠中均相似。这项工作表明,情境恐惧可以与提示性和先天恐惧相加,以驱动高度的恐惧状态,并从遭遇后的防御模式过渡到接近攻击的防御模式。

https://cdn.ncbi.nlm.nih.gov/pmc/blobs/7637/8050069/b8cf51651f46/41598_2021_87559_Fig6_HTML.jpg
https://cdn.ncbi.nlm.nih.gov/pmc/blobs/7637/8050069/4e0141d388b4/41598_2021_87559_Fig1_HTML.jpg
https://cdn.ncbi.nlm.nih.gov/pmc/blobs/7637/8050069/f42f1164d66e/41598_2021_87559_Fig2_HTML.jpg
https://cdn.ncbi.nlm.nih.gov/pmc/blobs/7637/8050069/18d6f36d6202/41598_2021_87559_Fig3_HTML.jpg
https://cdn.ncbi.nlm.nih.gov/pmc/blobs/7637/8050069/d1d213dde5a4/41598_2021_87559_Fig4_HTML.jpg
https://cdn.ncbi.nlm.nih.gov/pmc/blobs/7637/8050069/1a687ac74997/41598_2021_87559_Fig5_HTML.jpg
https://cdn.ncbi.nlm.nih.gov/pmc/blobs/7637/8050069/b8cf51651f46/41598_2021_87559_Fig6_HTML.jpg
https://cdn.ncbi.nlm.nih.gov/pmc/blobs/7637/8050069/4e0141d388b4/41598_2021_87559_Fig1_HTML.jpg
https://cdn.ncbi.nlm.nih.gov/pmc/blobs/7637/8050069/f42f1164d66e/41598_2021_87559_Fig2_HTML.jpg
https://cdn.ncbi.nlm.nih.gov/pmc/blobs/7637/8050069/18d6f36d6202/41598_2021_87559_Fig3_HTML.jpg
https://cdn.ncbi.nlm.nih.gov/pmc/blobs/7637/8050069/d1d213dde5a4/41598_2021_87559_Fig4_HTML.jpg
https://cdn.ncbi.nlm.nih.gov/pmc/blobs/7637/8050069/1a687ac74997/41598_2021_87559_Fig5_HTML.jpg
https://cdn.ncbi.nlm.nih.gov/pmc/blobs/7637/8050069/b8cf51651f46/41598_2021_87559_Fig6_HTML.jpg

相似文献

1
Behavioral and brain mechanisms mediating conditioned flight behavior in rats.介导大鼠条件性飞行行为的行为和大脑机制。
Sci Rep. 2021 Apr 15;11(1):8215. doi: 10.1038/s41598-021-87559-3.
2
The bed nucleus of the stria terminalis is required for the expression of contextual but not auditory freezing in rats with basolateral amygdala lesions.终纹床核在外侧杏仁核损伤大鼠中对于情境性而非听觉性冻结的表达是必需的。
Neurobiol Learn Mem. 2011 Feb;95(2):199-205. doi: 10.1016/j.nlm.2010.11.002. Epub 2010 Nov 10.
3
Threat imminence dictates the role of the bed nucleus of the stria terminalis in contextual fear.威胁迫在眉睫决定了终纹床核在情境恐惧中的作用。
Neurobiol Learn Mem. 2020 Jan;167:107116. doi: 10.1016/j.nlm.2019.107116. Epub 2019 Nov 15.
4
Lesions in the bed nucleus of the stria terminalis disrupt corticosterone and freezing responses elicited by a contextual but not by a specific cue-conditioned fear stimulus.终纹床核中的损伤会破坏由情境引发而非特定线索条件性恐惧刺激引发的皮质酮和僵住反应。
Neuroscience. 2004;128(1):7-14. doi: 10.1016/j.neuroscience.2004.06.015.
5
Allopregnanolone induces state-dependent fear via the bed nucleus of the stria terminalis.别孕烯醇酮通过终纹床核诱导状态依赖性恐惧。
Horm Behav. 2017 Mar;89:137-144. doi: 10.1016/j.yhbeh.2017.01.002. Epub 2017 Jan 16.
6
Involvement of the bed nucleus of the stria terminalis in initial conditioning and rapid reconditioning following extinction of contextual fear.终纹床核在情境恐惧消退后的初始条件作用和快速再条件作用中的作用。
Behav Neurosci. 2020 Jun;134(3):177-186. doi: 10.1037/bne0000358. Epub 2020 Mar 5.
7
Neuronal correlates of fear conditioning in the bed nucleus of the stria terminalis.终纹床核中恐惧条件反射的神经元相关性。
Learn Mem. 2013 Oct 16;20(11):633-41. doi: 10.1101/lm.031799.113.
8
NMDA receptors in the CeA and BNST differentially regulate fear conditioning to predictable and unpredictable threats.杏仁中央核和室旁核中的 NMDA 受体对可预测和不可预测威胁的恐惧条件反射有不同的调节作用。
Neurobiol Learn Mem. 2020 Oct;174:107281. doi: 10.1016/j.nlm.2020.107281. Epub 2020 Jul 25.
9
Sex Differences in BNST and Amygdala Activation by Contextual, Cued, and Unpredictable Threats.情境、线索和不可预测威胁引起的 BNST 和杏仁核激活的性别差异。
eNeuro. 2022 Jan 6;9(1). doi: 10.1523/ENEURO.0233-21.2021. Print 2022 Jan-Feb.
10
Stimulus salience determines defensive behaviors elicited by aversively conditioned serial compound auditory stimuli.刺激显著性决定了厌恶条件反射的串行复合听觉刺激引发的防御行为。
Elife. 2020 Mar 27;9:e53803. doi: 10.7554/eLife.53803.

引用本文的文献

1
A contextual fear conditioning paradigm in head-fixed mice exploring virtual reality.一种用于头部固定小鼠探索虚拟现实的情境恐惧条件范式。
Elife. 2025 Jun 17;14:RP105422. doi: 10.7554/eLife.105422.
2
Endocannabinoid modulation of defensive state transitions to innate and learned threat.内源性大麻素对防御状态向先天和习得性威胁转变的调节作用。
Psychopharmacology (Berl). 2025 May 24. doi: 10.1007/s00213-025-06812-z.
3
When Silence Breaks: The Influence of Pure Tones and White Noises on Conditioned Flight Responses.当沉默被打破:纯音和白噪声对条件性飞行反应的影响

本文引用的文献

1
Considering sex as a biological variable will require a global shift in science culture.考虑将性别视为生物学变量将需要在科学文化中进行全球性转变。
Nat Neurosci. 2021 Apr;24(4):457-464. doi: 10.1038/s41593-021-00806-8. Epub 2021 Mar 1.
2
Corticostriatal control of defense behavior in mice induced by auditory looming cues.听觉突现线索诱导的小鼠防御行为的皮质纹状体控制。
Nat Commun. 2021 Feb 15;12(1):1040. doi: 10.1038/s41467-021-21248-7.
3
NMDA receptors in the CeA and BNST differentially regulate fear conditioning to predictable and unpredictable threats.
Brain Behav. 2025 May;15(5):e70561. doi: 10.1002/brb3.70561.
4
Generalization and extinction of platform-mediated avoidance in male and female rats.雄性和雌性大鼠中平台介导回避反应的泛化与消退
Sci Rep. 2025 Mar 21;15(1):9730. doi: 10.1038/s41598-025-94265-x.
5
Ethograms predict visual fear conditioning status in rats.行为图谱可预测大鼠的视觉恐惧条件反射状态。
Elife. 2025 Mar 3;14:e102782. doi: 10.7554/eLife.102782.
6
Contributions of associative and non-associative learning to the dynamics of defensive ethograms.联合学习和非联合学习对防御行为图谱动态变化的贡献。
Elife. 2024 Dec 16;12:RP90414. doi: 10.7554/eLife.90414.
7
A contextual fear conditioning paradigm in head-fixed mice exploring virtual reality.一种用于头部固定小鼠探索虚拟现实的情境恐惧条件反射范式。
bioRxiv. 2024 Nov 27:2024.11.26.625482. doi: 10.1101/2024.11.26.625482.
8
Auditory stimuli suppress contextual fear responses in safety learning independent of a possible safety meaning.听觉刺激在安全学习中抑制情境恐惧反应,与可能的安全意义无关。
Front Behav Neurosci. 2024 Oct 10;18:1415047. doi: 10.3389/fnbeh.2024.1415047. eCollection 2024.
9
Contributions of associative and non-associative learning to the dynamics of defensive ethograms.联合学习和非联合学习对防御行为图谱动态变化的作用
bioRxiv. 2024 Sep 19:2023.07.06.547975. doi: 10.1101/2023.07.06.547975.
10
Ethograms reveal a fear conditioned visual cue to organize diverse behaviors.行为图谱揭示了一种恐惧条件化视觉线索来组织各种行为。
bioRxiv. 2024 Sep 14:2024.09.10.612214. doi: 10.1101/2024.09.10.612214.
杏仁中央核和室旁核中的 NMDA 受体对可预测和不可预测威胁的恐惧条件反射有不同的调节作用。
Neurobiol Learn Mem. 2020 Oct;174:107281. doi: 10.1016/j.nlm.2020.107281. Epub 2020 Jul 25.
4
The Neurobiology of Panic: A Chronic Stress Disorder.惊恐障碍的神经生物学:一种慢性应激障碍。
Chronic Stress (Thousand Oaks). 2017 Nov 10;1:2470547017736038. doi: 10.1177/2470547017736038. eCollection 2017 Jan-Dec.
5
Sex differences in behavioral responses during a conditioned flight paradigm.在条件性飞行范式中行为反应的性别差异。
Behav Brain Res. 2020 Jul 1;389:112623. doi: 10.1016/j.bbr.2020.112623. Epub 2020 Apr 26.
6
Neural correlates of conceptual-level fear generalization in posttraumatic stress disorder.创伤后应激障碍中概念层次恐惧泛化的神经相关物。
Neuropsychopharmacology. 2020 Jul;45(8):1380-1389. doi: 10.1038/s41386-020-0661-8. Epub 2020 Mar 28.
7
Stimulus salience determines defensive behaviors elicited by aversively conditioned serial compound auditory stimuli.刺激显著性决定了厌恶条件反射的串行复合听觉刺激引发的防御行为。
Elife. 2020 Mar 27;9:e53803. doi: 10.7554/eLife.53803.
8
Space, Time, and Fear: Survival Computations along Defensive Circuits.空间、时间和恐惧:防御回路中的生存计算。
Trends Cogn Sci. 2020 Mar;24(3):228-241. doi: 10.1016/j.tics.2019.12.016. Epub 2020 Feb 3.
9
The role of the periaqueductal gray in escape behavior.导水管周围灰质在逃避行为中的作用。
Curr Opin Neurobiol. 2020 Feb;60:115-121. doi: 10.1016/j.conb.2019.11.014. Epub 2019 Dec 19.
10
Generalization of fear in post-traumatic stress disorder.创伤后应激障碍中的恐惧泛化。
Psychophysiology. 2020 Jan;57(1):e13422. doi: 10.1111/psyp.13422. Epub 2019 Jun 17.