Suppr超能文献

建立允许乙型和丙型肝炎病毒感染的细胞培养模型。

Establishment of a Cell Culture Model Permissive for Infection by Hepatitis B and C Viruses.

机构信息

Department of MicrobiologyGraduate School of Medical ScienceUniversity of YamanashiYamanashiJapan.

Department of Gastroenterological Surgery IGraduate School of MedicineHokkaido UniversityHokkaidoJapan.

出版信息

Hepatol Commun. 2020 Dec 19;5(4):634-649. doi: 10.1002/hep4.1653. eCollection 2021 Apr.

Abstract

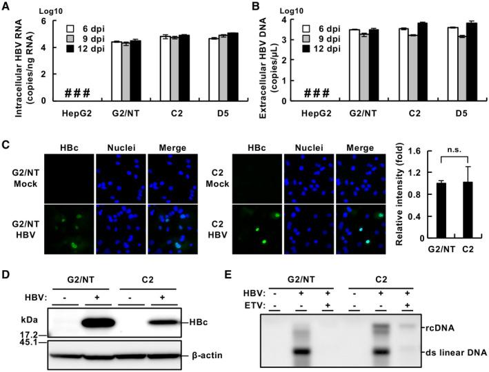
Compared with each monoinfection, coinfection with hepatitis B virus (HBV) and hepatitis C virus (HCV) is well known to increase the risks of developing liver cirrhosis and hepatocellular carcinoma. However, the mechanism by which HBV/HCV coinfection is established in hepatocytes is not well understood. Common cell culture models for coinfection are required to examine viral propagation. In this study, we aimed to establish a cell line permissive for both HBV and HCV infection. We first prepared a HepG2 cell line expressing sodium taurocholate cotransporting polypeptide, an HBV receptor, and then selected a cell line highly permissive for HBV infection, G2/NT18-B. After transduction with a lentivirus-encoding microRNA-122, the cell line harboring the highest level of replicon RNA was selected and then treated with anti-HCV compounds to eliminate the replicon RNA. The resulting cured cell line was transduced with a plasmid-encoding CD81. The cell line permissive for HCV infection was cloned and then designated the G2BC-C2 cell line, which exhibited permissiveness for HBV and HCV propagation. JAK inhibitor I potentiated the HCV superinfection of HBV-infected cells, and fluorescence-activated cell-sorting analysis indicated that HBV/HCV double-positive cells accounted for approximately 30% of the coinfected cells. Among several host genes tested, cyclooxygenase-2 showed synergistic induction by coinfection compared with each monoinfection. These data indicate that our HBV/HCV coinfection system provides an easy-to-use platform for the study of host and viral responses against coinfection and the development of antiviral agents targeting HBV and HCV.

摘要

与单重感染相比,乙型肝炎病毒(HBV)和丙型肝炎病毒(HCV)的双重感染已知会增加发展为肝硬化和肝细胞癌的风险。然而,HBV/HCV 双重感染在肝细胞中建立的机制尚不清楚。需要共同的细胞培养模型来检查病毒的增殖。在这项研究中,我们旨在建立一种允许同时感染 HBV 和 HCV 的细胞系。我们首先制备了表达钠牛磺胆酸共转运多肽(HBV 受体)的 HepG2 细胞系,然后选择了一种对 HBV 感染高度允许的细胞系 G2/NT18-B。在用编码 microRNA-122 的慢病毒转导后,选择携带最高水平复制子 RNA 的细胞系,然后用抗 HCV 化合物处理以消除复制子 RNA。由此产生的已治愈细胞系被转导编码 CD81 的质粒。克隆允许 HCV 感染的细胞系,并将其命名为 G2BC-C2 细胞系,该细胞系允许 HBV 和 HCV 的增殖。JAK 抑制剂 I 增强了 HCV 对 HBV 感染细胞的超感染,荧光激活细胞分选分析表明,HBV/HCV 双阳性细胞约占感染细胞的 30%。在测试的几种宿主基因中,与每种单重感染相比,环氧合酶-2 的双重感染表现出协同诱导。这些数据表明,我们的 HBV/HCV 双重感染系统为研究宿主和病毒对双重感染的反应以及开发针对 HBV 和 HCV 的抗病毒药物提供了一个易于使用的平台。

https://cdn.ncbi.nlm.nih.gov/pmc/blobs/2c3d/8034569/5c6912f61d37/HEP4-5-634-g002.jpg

文献检索

告别复杂PubMed语法,用中文像聊天一样搜索,搜遍4000万医学文献。AI智能推荐,让科研检索更轻松。

立即免费搜索

文件翻译

保留排版,准确专业,支持PDF/Word/PPT等文件格式,支持 12+语言互译。

免费翻译文档

深度研究

AI帮你快速写综述,25分钟生成高质量综述,智能提取关键信息,辅助科研写作。

立即免费体验