Suppr超能文献

小檗碱通过操纵肠道微生物组抑制三甲胺和氧化三甲胺的产生来减轻胆碱诱导的动脉粥样硬化。

Berberine attenuates choline-induced atherosclerosis by inhibiting trimethylamine and trimethylamine-N-oxide production via manipulating the gut microbiome.

机构信息

NHC Key Laboratory of Biotechnology of Antibiotics, Institute of Medicinal Biotechnology, Chinese Academy of Medical Sciences & Peking Union Medical College, Beijing, China.

CAMS Key Laboratory of Synthetic Biology for Drug Innovation, Institute of Medicinal Biotechnology, Chinese Academy of Medical Sciences & Peking Union Medical College, Beijing, China.

出版信息

NPJ Biofilms Microbiomes. 2021 Apr 16;7(1):36. doi: 10.1038/s41522-021-00205-8.

Abstract

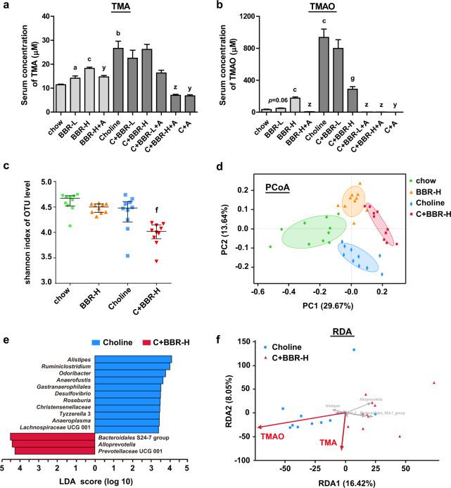
Trimethylamine-N-oxide (TMAO), a derivative from the gut microbiota metabolite trimethylamine (TMA), has been identified to be an independent risk factor for promoting atherosclerosis. Evidences suggest that berberine (BBR) could be used to treat obesity, diabetes and atherosclerosis, however, its mechanism is not clear mainly because of its poor oral bioavailability. Here, we show that BBR attenuated TMA/TMAO production in the C57BL/6J and ApoE KO mice fed with choline-supplemented chow diet, and mitigated atherosclerotic lesion areas in ApoE KO mice. Inhibition of TMA/TMAO production by BBR-modulated gut microbiota was proved by a single-dose administration of d9-choline in vivo. Metagenomic analysis of cecal contents demonstrated that BBR altered gut microbiota composition, microbiome functionality, and cutC/cntA gene abundance. Furthermore, BBR was shown to inhibit choline-to-TMA conversion in TMA-producing bacteria in vitro and in gut microbial consortium from fecal samples of choline-fed mice and human volunteers, and the result was confirmed by transplantation of TMA-producing bacteria in mice. These results offer new insights into the mechanisms responsible for the anti-atherosclerosis effects of BBR, which inhibits commensal microbial TMA production via gut microbiota remodeling.

摘要

三甲胺氮氧化物(TMAO)是肠道微生物代谢产物三甲胺(TMA)的衍生物,已被确定为促进动脉粥样硬化的独立危险因素。有证据表明,小檗碱(BBR)可用于治疗肥胖症、糖尿病和动脉粥样硬化,但由于其口服生物利用度差,其作用机制尚不清楚。在这里,我们表明 BBR 可减弱胆碱补充饮食喂养的 C57BL/6J 和 ApoE KO 小鼠中的 TMA/TMAO 产生,并减轻 ApoE KO 小鼠的动脉粥样硬化病变面积。通过体内单次给予 d9-胆碱证明了 BBR 对 TMA/TMAO 产生的抑制作用。盲肠内容物的宏基因组分析表明,BBR 改变了肠道微生物群落组成、微生物组功能和 cutC/cntA 基因丰度。此外,BBR 被证明可抑制体外 TMA 产生菌中的胆碱向 TMA 的转化,以及从胆碱喂养小鼠和人类志愿者粪便样本中的肠道微生物群落中的 TMA 产生菌,并且该结果通过在小鼠中移植 TMA 产生菌得到了证实。这些结果为 BBR 抑制动脉粥样硬化作用的机制提供了新的见解,BBR 通过肠道微生物群重塑抑制共生微生物 TMA 的产生。

https://cdn.ncbi.nlm.nih.gov/pmc/blobs/6ab6/8052457/1271e30a0e40/41522_2021_205_Fig1_HTML.jpg

文献检索

告别复杂PubMed语法,用中文像聊天一样搜索,搜遍4000万医学文献。AI智能推荐,让科研检索更轻松。

立即免费搜索

文件翻译

保留排版,准确专业,支持PDF/Word/PPT等文件格式,支持 12+语言互译。

免费翻译文档

深度研究

AI帮你快速写综述,25分钟生成高质量综述,智能提取关键信息,辅助科研写作。

立即免费体验