• 文献检索
  • 文档翻译
  • 深度研究
  • 学术资讯
  • Suppr Zotero 插件Zotero 插件
  • 邀请有礼
  • 套餐&价格
  • 历史记录
应用&插件
Suppr Zotero 插件Zotero 插件浏览器插件Mac 客户端Windows 客户端微信小程序
定价
高级版会员购买积分包购买API积分包
服务
文献检索文档翻译深度研究API 文档MCP 服务
关于我们
关于 Suppr公司介绍联系我们用户协议隐私条款
关注我们

Suppr 超能文献

核心技术专利:CN118964589B侵权必究
粤ICP备2023148730 号-1Suppr @ 2026

文献检索

告别复杂PubMed语法,用中文像聊天一样搜索,搜遍4000万医学文献。AI智能推荐,让科研检索更轻松。

立即免费搜索

文件翻译

保留排版,准确专业,支持PDF/Word/PPT等文件格式,支持 12+语言互译。

免费翻译文档

深度研究

AI帮你快速写综述,25分钟生成高质量综述,智能提取关键信息,辅助科研写作。

立即免费体验

CRISPR/Cas9 介导的 PIM3 基因敲除抑制人肝癌细胞的肿瘤发生和肿瘤干细胞特性。

CRISPR/Cas9-mediated knockout of PIM3 suppresses tumorigenesis and cancer cell stemness in human hepatoblastoma cells.

机构信息

Division of Pediatric Surgery, Department of Surgery, University of Alabama at Birmingham, Birmingham, AL, 35233, USA.

Division of Transplantation, Department of Surgery, University of Alabama at Birmingham, Birmingham, AL, 35233, USA.

出版信息

Cancer Gene Ther. 2022 May;29(5):558-572. doi: 10.1038/s41417-021-00334-4. Epub 2021 Apr 16.

DOI:10.1038/s41417-021-00334-4
PMID:33864024
原文链接:https://pmc.ncbi.nlm.nih.gov/articles/PMC8521561/
Abstract

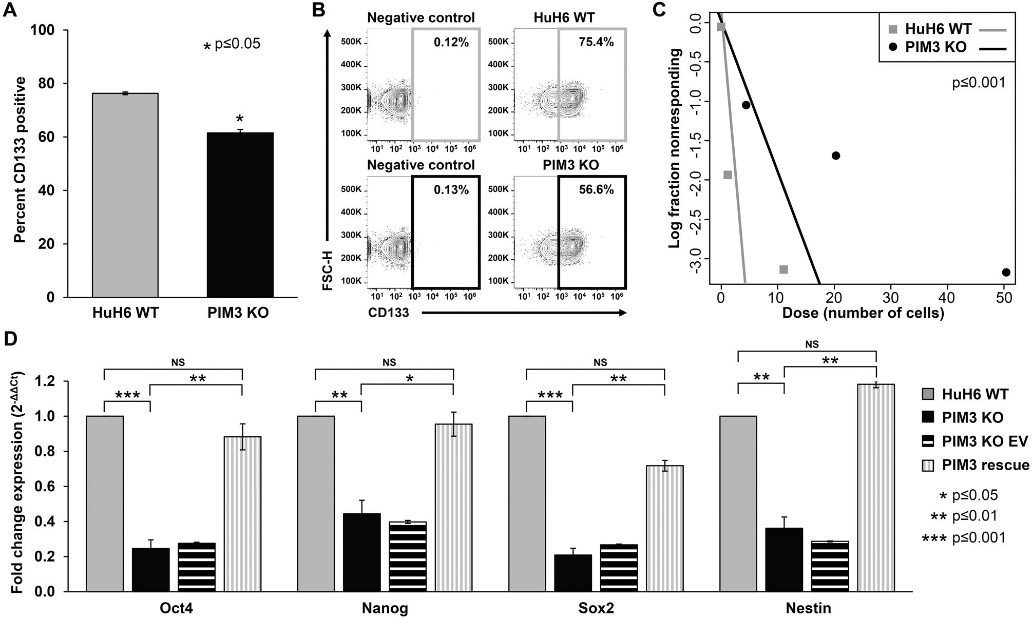
Hepatoblastoma remains one of the most difficult childhood tumors to treat and is alarmingly understudied. We previously demonstrated that Proviral Insertion site in Maloney murine leukemia virus (PIM) kinases, specifically PIM3, are overexpressed in human hepatoblastoma cells and function to promote tumorigenesis. We aimed to use CRISPR/Cas9 gene editing with dual gRNAs to introduce large inactivating deletions in the PIM3 gene and achieve stable PIM3 knockout in the human hepatoblastoma cell line, HuH6. PIM3 knockout of hepatoblastoma cells led to significantly decreased proliferation, viability, and motility, inhibited cell-cycle progression, decreased tumor growth in a xenograft murine model, and increased animal survival. Analysis of RNA sequencing data revealed that PIM3 knockout downregulated expression of pro-migratory and pro-invasive genes and upregulated expression of genes involved in apoptosis and differentiation. Furthermore, PIM3 knockout decreased hepatoblastoma cancer cell stemness as evidenced by decreased tumorsphere formation, decreased mRNA abundance of stemness markers, and decreased cell surface expression of CD133, a marker of hepatoblastoma stem cell-like cancer cells. Reintroduction of PIM3 into PIM3 knockout cells rescued the malignant phenotype. Successful CRISPR/Cas9 knockout of PIM3 kinase in human hepatoblastoma cells confirmed the role of PIM3 in promoting hepatoblastoma tumorigenesis and cancer cell stemness.

摘要

肝母细胞瘤仍然是最难治疗的儿童肿瘤之一,而且研究得非常少。我们之前已经证明,莫洛尼鼠白血病病毒(MLV)前病毒整合位点(PIM)激酶,特别是 PIM3,在人肝母细胞瘤细胞中过度表达,并促进肿瘤发生。我们旨在使用 CRISPR/Cas9 基因编辑技术,用两个 gRNA 引入 PIM3 基因的大失活缺失,从而在人肝母细胞瘤细胞系 HuH6 中实现稳定的 PIM3 敲除。肝母细胞瘤细胞的 PIM3 敲除导致增殖、活力和迁移能力显著降低,抑制细胞周期进程,减少异种移植小鼠模型中的肿瘤生长,并提高动物存活率。RNA 测序数据的分析表明,PIM3 敲除下调了促迁移和侵袭基因的表达,上调了与细胞凋亡和分化相关的基因的表达。此外,PIM3 敲除降低了肝母细胞瘤癌细胞的干性,表现为肿瘤球形成减少、干性标志物的 mRNA 丰度降低,以及 CD133(肝母细胞瘤干细胞样癌细胞的标志物)的细胞表面表达降低。PIM3 重新导入 PIM3 敲除细胞中,挽救了恶性表型。成功地在人肝母细胞瘤细胞中敲除 PIM3 激酶 CRISPR/Cas9,证实了 PIM3 在促进肝母细胞瘤肿瘤发生和癌细胞干性中的作用。

https://cdn.ncbi.nlm.nih.gov/pmc/blobs/29a7/8521561/01c04d201582/nihms-1688156-f0006.jpg
https://cdn.ncbi.nlm.nih.gov/pmc/blobs/29a7/8521561/e937aad1cbce/nihms-1688156-f0001.jpg
https://cdn.ncbi.nlm.nih.gov/pmc/blobs/29a7/8521561/b7b750eea187/nihms-1688156-f0002.jpg
https://cdn.ncbi.nlm.nih.gov/pmc/blobs/29a7/8521561/3f3470f88a4e/nihms-1688156-f0003.jpg
https://cdn.ncbi.nlm.nih.gov/pmc/blobs/29a7/8521561/10591eb91d45/nihms-1688156-f0004.jpg
https://cdn.ncbi.nlm.nih.gov/pmc/blobs/29a7/8521561/f72226662a8d/nihms-1688156-f0005.jpg
https://cdn.ncbi.nlm.nih.gov/pmc/blobs/29a7/8521561/01c04d201582/nihms-1688156-f0006.jpg
https://cdn.ncbi.nlm.nih.gov/pmc/blobs/29a7/8521561/e937aad1cbce/nihms-1688156-f0001.jpg
https://cdn.ncbi.nlm.nih.gov/pmc/blobs/29a7/8521561/b7b750eea187/nihms-1688156-f0002.jpg
https://cdn.ncbi.nlm.nih.gov/pmc/blobs/29a7/8521561/3f3470f88a4e/nihms-1688156-f0003.jpg
https://cdn.ncbi.nlm.nih.gov/pmc/blobs/29a7/8521561/10591eb91d45/nihms-1688156-f0004.jpg
https://cdn.ncbi.nlm.nih.gov/pmc/blobs/29a7/8521561/f72226662a8d/nihms-1688156-f0005.jpg
https://cdn.ncbi.nlm.nih.gov/pmc/blobs/29a7/8521561/01c04d201582/nihms-1688156-f0006.jpg

相似文献

1
CRISPR/Cas9-mediated knockout of PIM3 suppresses tumorigenesis and cancer cell stemness in human hepatoblastoma cells.CRISPR/Cas9 介导的 PIM3 基因敲除抑制人肝癌细胞的肿瘤发生和肿瘤干细胞特性。
Cancer Gene Ther. 2022 May;29(5):558-572. doi: 10.1038/s41417-021-00334-4. Epub 2021 Apr 16.
2
PIM3 kinase promotes tumor metastasis in hepatoblastoma by upregulating cell surface expression of chemokine receptor cxcr4.PIM3 激酶通过上调趋化因子受体 CXCR4 的细胞表面表达促进肝母细胞瘤的肿瘤转移。
Clin Exp Metastasis. 2022 Dec;39(6):899-912. doi: 10.1007/s10585-022-10186-3. Epub 2022 Oct 31.
3
The presence of PIM3 increases hepatoblastoma tumorigenesis and tumor initiating cell phenotype and is associated with decreased patient survival.PIM3 的存在增加了肝母细胞瘤的肿瘤发生和肿瘤起始细胞表型,并与患者生存率降低相关。
J Pediatr Surg. 2019 Jun;54(6):1206-1213. doi: 10.1016/j.jpedsurg.2019.02.029. Epub 2019 Feb 28.
4
LncRNA SNHG1 Accelerates Cell Proliferation, Migration, and Invasion of Hepatoblastoma Through Mediating miR-6838-5p/PIM3/RhoA Axis.长链非编码RNA SNHG1通过介导miR-6838-5p/PIM3/RhoA轴促进肝母细胞瘤细胞的增殖、迁移和侵袭。
Biochem Genet. 2024 Feb;62(1):59-76. doi: 10.1007/s10528-023-10404-x. Epub 2023 May 29.
5
PIM kinases mediate resistance to cisplatin chemotherapy in hepatoblastoma.PIM 激酶介导肝癌对顺铂化疗的耐药性。
Sci Rep. 2021 Mar 16;11(1):5984. doi: 10.1038/s41598-021-85289-0.
6
MicroRNA‑506 participates in pancreatic cancer pathogenesis by targeting PIM3.微小RNA-506通过靶向PIM3参与胰腺癌的发病机制。
Mol Med Rep. 2015 Oct;12(4):5121-6. doi: 10.3892/mmr.2015.4109. Epub 2015 Jul 22.
7
PIM447 inhibits oncogenesis and potentiates cisplatin effects in hepatoblastoma.PIM447 抑制肝癌的癌变并增强顺铂的疗效。
J Pediatr Surg. 2021 Jun;56(6):1157-1164. doi: 10.1016/j.jpedsurg.2021.02.039. Epub 2021 Feb 24.
8
miR-126 in Extracellular Vesicles Derived from Hepatoblastoma Cells Promotes the Tumorigenesis of Hepatoblastoma through Inducing the Differentiation of BMSCs into Cancer Stem Cells.细胞外囊泡中的 miR-126 通过诱导 BMSCs 向癌症干细胞分化促进肝癌细胞的肿瘤发生。
J Immunol Res. 2021 Oct 29;2021:6744715. doi: 10.1155/2021/6744715. eCollection 2021.
9
Targeting PIM kinase as a therapeutic strategy in human hepatoblastoma.将PIM激酶作为人肝母细胞瘤的一种治疗策略
Oncotarget. 2018 Apr 27;9(32):22665-22679. doi: 10.18632/oncotarget.25205.
10
The Effects of Protein Phosphatase 2A Activation with Novel Tricyclic Sulfonamides on Hepatoblastoma.新型三环磺酰胺类化合物激活蛋白磷酸酶 2A 对肝癌的作用。
J Pediatr Surg. 2023 Jun;58(6):1145-1154. doi: 10.1016/j.jpedsurg.2023.02.017. Epub 2023 Feb 17.

引用本文的文献

1
Immunotherapy targeting liver cancer tumor-initiating cells: challenges, mechanisms, and emerging therapeutic horizons.靶向肝癌肿瘤起始细胞的免疫疗法:挑战、机制及新兴治疗前景
Front Immunol. 2025 Jun 11;16:1621243. doi: 10.3389/fimmu.2025.1621243. eCollection 2025.
2
A Novel Rexinoid Agonist, UAB116, Decreases Metastatic Phenotype in Hepatoblastoma by Inhibiting the Wnt/β-Catenin Pathway via Upregulation of .一种新型视黄酸类激动剂UAB116,通过上调……抑制Wnt/β-连环蛋白通路,从而降低肝母细胞瘤的转移表型。
Int J Mol Sci. 2025 Apr 22;26(9):3933. doi: 10.3390/ijms26093933.
3
Synthesis, characterization, and computational evaluation of some synthesized xanthone derivatives: focus on kinase target network and biomedical properties.

本文引用的文献

1
A Tandem Guide RNA-Based Strategy for Efficient CRISPR Gene Editing of Cell Populations with Low Heterogeneity of Edited Alleles.基于串联向导 RNA 的策略可高效编辑具有低编辑等位基因异质性的细胞群体的 CRISPR 基因。
CRISPR J. 2020 Apr;3(2):123-134. doi: 10.1089/crispr.2019.0064.
2
Renaissance of Allostery to Disrupt Protein Kinase Interactions.变构作用复兴以破坏蛋白激酶相互作用
Trends Biochem Sci. 2020 Jan;45(1):27-41. doi: 10.1016/j.tibs.2019.09.007. Epub 2019 Nov 2.
3
The presence of PIM3 increases hepatoblastoma tumorigenesis and tumor initiating cell phenotype and is associated with decreased patient survival.
某些合成的氧杂蒽衍生物的合成、表征及计算评估:聚焦激酶靶点网络和生物医学特性
Front Pharmacol. 2025 Jan 3;15:1511627. doi: 10.3389/fphar.2024.1511627. eCollection 2024.
4
PIM Kinase Inhibition Attenuates the Malignant Progression of Metastatic Hepatoblastoma.PIM 激酶抑制可减轻转移性肝母细胞瘤的恶性进展。
Int J Mol Sci. 2023 Dec 28;25(1):427. doi: 10.3390/ijms25010427.
5
BEX1 supports the stemness of hepatoblastoma by facilitating Warburg effect in a PPARγ/PDK1 dependent manner.BEX1 通过以 PPARγ/PDK1 依赖的方式促进瓦博格效应来支持肝母细胞瘤的干性。
Br J Cancer. 2023 Oct;129(9):1477-1489. doi: 10.1038/s41416-023-02418-4. Epub 2023 Sep 15.
6
LncRNA SNHG1 Accelerates Cell Proliferation, Migration, and Invasion of Hepatoblastoma Through Mediating miR-6838-5p/PIM3/RhoA Axis.长链非编码RNA SNHG1通过介导miR-6838-5p/PIM3/RhoA轴促进肝母细胞瘤细胞的增殖、迁移和侵袭。
Biochem Genet. 2024 Feb;62(1):59-76. doi: 10.1007/s10528-023-10404-x. Epub 2023 May 29.
7
A review on CRISPR/Cas: a versatile tool for cancer screening, diagnosis, and clinic treatment.CRISPR/Cas 综述:一种用于癌症筛查、诊断和临床治疗的多功能工具。
Funct Integr Genomics. 2023 May 26;23(2):182. doi: 10.1007/s10142-023-01117-w.
8
Inhibition of PIM Kinases Promotes Neuroblastoma Cell Differentiation to a Neuronal Phenotype.抑制 PIM 激酶可促进神经母细胞瘤细胞向神经元表型分化。
J Pediatr Surg. 2023 Jun;58(6):1155-1163. doi: 10.1016/j.jpedsurg.2023.02.018. Epub 2023 Feb 17.
9
Hepatoblastoma Cancer Stem Cells Express PD-L1, Reveal Plasticity and Can Emerge upon Chemotherapy.肝母细胞瘤癌症干细胞表达程序性死亡受体 1(PD-L1),具有可塑性且可在化疗后出现。
Cancers (Basel). 2022 Nov 25;14(23):5825. doi: 10.3390/cancers14235825.
10
The Role of PIM Kinases in Pediatric Solid Tumors.PIM激酶在儿童实体瘤中的作用。
Cancers (Basel). 2022 Jul 22;14(15):3565. doi: 10.3390/cancers14153565.
PIM3 的存在增加了肝母细胞瘤的肿瘤发生和肿瘤起始细胞表型,并与患者生存率降低相关。
J Pediatr Surg. 2019 Jun;54(6):1206-1213. doi: 10.1016/j.jpedsurg.2019.02.029. Epub 2019 Feb 28.
4
SOX2 in cancer stemness: tumor malignancy and therapeutic potentials.SOX2 在癌症干性中的作用:肿瘤恶性程度和治疗潜力。
J Mol Cell Biol. 2020 Feb 20;12(2):85-98. doi: 10.1093/jmcb/mjy080.
5
Targeting PIM Kinases Affects Maintenance of CD133 Tumor Cell Population in Hepatoblastoma.靶向PIM激酶影响肝母细胞瘤中CD133肿瘤细胞群体的维持。
Transl Oncol. 2019 Feb;12(2):200-208. doi: 10.1016/j.tranon.2018.10.008. Epub 2018 Nov 6.
6
PIM Kinase as an Executional Target in Cancer.PIM激酶作为癌症中的一个执行靶点。
J Cancer Prev. 2018 Sep;23(3):109-116. doi: 10.15430/JCP.2018.23.3.109. Epub 2018 Sep 30.
7
Targeting PIM kinase as a therapeutic strategy in human hepatoblastoma.将PIM激酶作为人肝母细胞瘤的一种治疗策略
Oncotarget. 2018 Apr 27;9(32):22665-22679. doi: 10.18632/oncotarget.25205.
8
Investigation of tumor-tumor interactions in a double human cervical carcinoma xenograft model in nude mice.裸鼠双人类宫颈癌异种移植模型中肿瘤-肿瘤相互作用的研究
Oncotarget. 2018 Apr 24;9(31):21978-22000. doi: 10.18632/oncotarget.25140.
9
Unexpected consequences: exon skipping caused by CRISPR-generated mutations.意外后果:CRISPR诱导的突变导致外显子跳跃
Genome Biol. 2017 Jun 14;18(1):109. doi: 10.1186/s13059-017-1240-0.
10
Novel inhibition of PIM2 kinase has significant anti-tumor efficacy in multiple myeloma.新型PIM2激酶抑制剂在多发性骨髓瘤中具有显著的抗肿瘤疗效。
Leukemia. 2017 Aug;31(8):1715-1726. doi: 10.1038/leu.2016.379. Epub 2016 Dec 23.