Suppr超能文献

几类电压门控离子通道电导对海马微电路模型中γ和θ振荡的影响。

Effects of Several Classes of Voltage-Gated Ion Channel Conductances on Gamma and Theta Oscillations in a Hippocampal Microcircuit Model.

作者信息

Olteanu Chris, Habibollahi Forough, French Chris

机构信息

Melbourne Brain Centre, The University of Melbourne, Parkville, VIC, Australia.

Department of Biomedical Engineering, The University of Melbourne, Parkville, VIC, Australia.

出版信息

Front Comput Neurosci. 2021 Apr 1;15:630271. doi: 10.3389/fncom.2021.630271. eCollection 2021.

Abstract

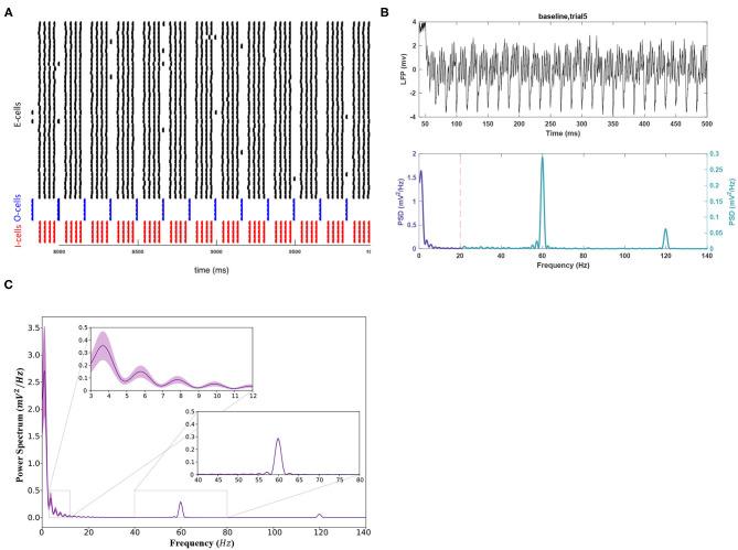
Gamma and theta oscillations have been functionally associated with cognitive processes, such as learning and memory. Synaptic conductances play an important role in the generation of intrinsic network rhythmicity, but few studies have examined the effects of voltage-gated ion channels (VGICs) on these rhythms. In this report, we have used a pyramidal-interneuron-gamma (PING) network consisting of excitatory pyramidal cells and two types of inhibitory interneurons. We have constructed a conductance-based neural network incorporating a persistent sodium current ( ), a delayed rectifier potassium current ( ), a inactivating potassium current ( ) and a hyperpolarization-activated current ( ). We have investigated the effects of several conductances on network theta and gamma frequency oscillations. Variation of all conductances of interest changed network rhythmicity. Theta power was altered by all conductances tested. Gamma rhythmogenesis was dependent on and . The currents in excitatory pyramidal cells as well as both types of inhibitory interneurons were essential for theta rhythmogenesis and altered gamma rhythm properties. Increasing suppressed both gamma and theta rhythms. Addition of noise did not alter these patterns. Our findings suggest that VGICs strongly affect brain network rhythms. Further investigations will be of great interest, including potential effects on neural function and cognition.

摘要

γ波和θ波振荡在功能上与认知过程相关联,如学习和记忆。突触电导在内在网络节律的产生中起重要作用,但很少有研究考察电压门控离子通道(VGICs)对这些节律的影响。在本报告中,我们使用了一个由兴奋性锥体细胞和两种抑制性中间神经元组成的锥体-中间神经元-γ(PING)网络。我们构建了一个基于电导的神经网络,该网络包含一个持续性钠电流( )、一个延迟整流钾电流( )、一个失活钾电流( )和一个超极化激活电流( )。我们研究了几种电导对网络θ波和γ波频率振荡的影响。所有感兴趣的电导变化都会改变网络节律性。所有测试的电导都会改变θ波功率。γ波节律的产生依赖于 和 。兴奋性锥体细胞以及两种抑制性中间神经元中的 电流对于θ波节律的产生至关重要,并改变了γ波节律特性。增加 会抑制γ波和θ波节律。添加噪声不会改变这些模式。我们的研究结果表明,电压门控离子通道对脑网络节律有强烈影响。进一步的研究将非常有趣,包括对神经功能和认知的潜在影响。

https://cdn.ncbi.nlm.nih.gov/pmc/blobs/114b/8049632/e01a2efa6e44/fncom-15-630271-g0001.jpg

文献检索

告别复杂PubMed语法,用中文像聊天一样搜索,搜遍4000万医学文献。AI智能推荐,让科研检索更轻松。

立即免费搜索

文件翻译

保留排版,准确专业,支持PDF/Word/PPT等文件格式,支持 12+语言互译。

免费翻译文档

深度研究

AI帮你快速写综述,25分钟生成高质量综述,智能提取关键信息,辅助科研写作。

立即免费体验