• 文献检索
  • 文档翻译
  • 深度研究
  • 学术资讯
  • Suppr Zotero 插件Zotero 插件
  • 邀请有礼
  • 套餐&价格
  • 历史记录
应用&插件
Suppr Zotero 插件Zotero 插件浏览器插件Mac 客户端Windows 客户端微信小程序
定价
高级版会员购买积分包购买API积分包
服务
文献检索文档翻译深度研究API 文档MCP 服务
关于我们
关于 Suppr公司介绍联系我们用户协议隐私条款
关注我们

Suppr 超能文献

核心技术专利:CN118964589B侵权必究
粤ICP备2023148730 号-1Suppr @ 2026

文献检索

告别复杂PubMed语法,用中文像聊天一样搜索,搜遍4000万医学文献。AI智能推荐,让科研检索更轻松。

立即免费搜索

文件翻译

保留排版,准确专业,支持PDF/Word/PPT等文件格式,支持 12+语言互译。

免费翻译文档

深度研究

AI帮你快速写综述,25分钟生成高质量综述,智能提取关键信息,辅助科研写作。

立即免费体验

肺癌中 hepcidin 的上调:与免疫浸润相关的潜在治疗靶点。

Hepcidin Upregulation in Lung Cancer: A Potential Therapeutic Target Associated With Immune Infiltration.

机构信息

Key Laboratory of Animal Physiology, Biochemistry and Molecular Biology of Hebei Province, College of Life Sciences, Hebei Normal University, Shijiazhuang, China.

Department of Neurosurgery, HanDan Central Hospital, Handan, China.

出版信息

Front Immunol. 2021 Apr 1;12:612144. doi: 10.3389/fimmu.2021.612144. eCollection 2021.

DOI:10.3389/fimmu.2021.612144
PMID:33868231
原文链接:https://pmc.ncbi.nlm.nih.gov/articles/PMC8047218/
Abstract

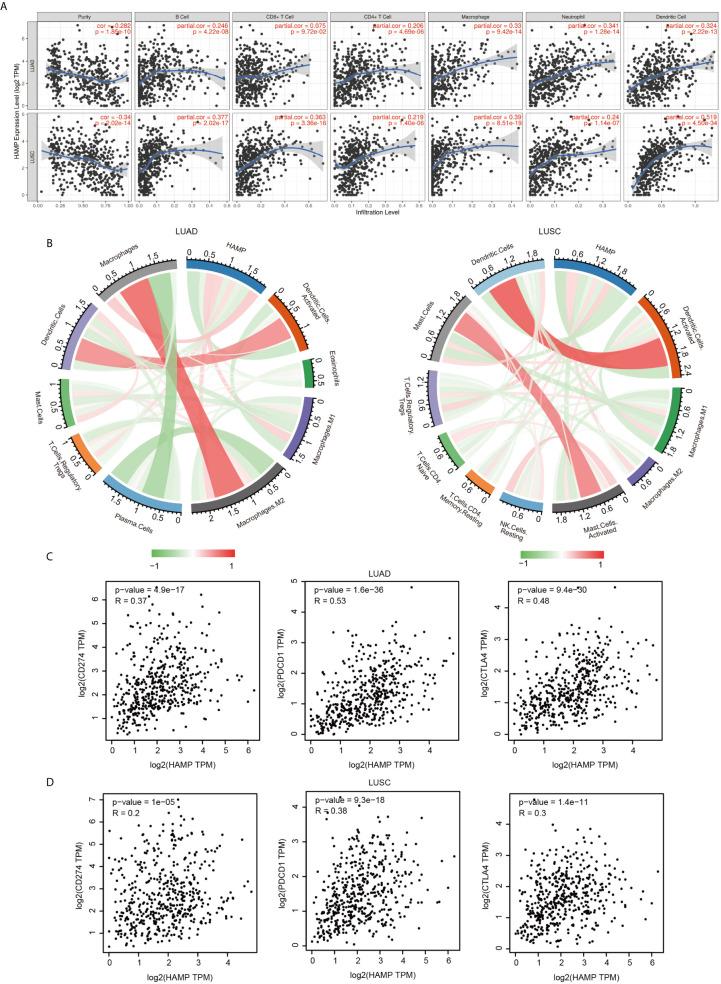
Lung cancer has the highest death rate among cancers globally. Hepcidin is a fascinating regulator of iron metabolism; however, the prognostic value of hepcidin and its correlation with immune cell infiltration in lung cancer remain unclear. Here, we comprehensively clarified the prognostic value and potential function of hepcidin in lung cancer. Hepcidin expression was significantly increased in lung cancer. High hepcidin expression was associated with sex, age, metastasis, and pathological stage and significantly predicted an unfavorable prognosis in lung cancer patients. Gene Ontology (GO), Kyoto Encyclopedia of Genes and Genomes (KEGG) and Gene Set Enrichment Analysis (GSEA) results suggested that hepcidin is involved in the immune response. Furthermore, hepcidin expression was positively correlated with the infiltration levels of immune cells and the expression of diverse immune cell marker sets. Importantly, hepcidin may affect prognosis partially by regulating immune infiltration in lung cancer patients. Hepcidin may serve as a candidate prognostic biomarker for determining prognosis associated with immune infiltration in lung cancer.

摘要

肺癌是全球癌症死亡率最高的癌症。铁调素是铁代谢的一个迷人调节剂;然而,铁调素的预后价值及其与肺癌免疫细胞浸润的相关性尚不清楚。在这里,我们全面阐明了铁调素在肺癌中的预后价值和潜在功能。铁调素在肺癌中表达显著增加。高铁调素表达与性别、年龄、转移和病理分期有关,并显著预测肺癌患者预后不良。基因本体论(GO)、京都基因与基因组百科全书(KEGG)和基因集富集分析(GSEA)结果表明铁调素参与免疫反应。此外,铁调素的表达与免疫细胞浸润水平以及不同免疫细胞标志物集的表达呈正相关。重要的是,铁调素可能通过调节肺癌患者的免疫浸润来部分影响预后。铁调素可以作为一个候选预后生物标志物,用于确定与肺癌免疫浸润相关的预后。

https://cdn.ncbi.nlm.nih.gov/pmc/blobs/76b4/8047218/eab8f07ab65c/fimmu-12-612144-g008.jpg
https://cdn.ncbi.nlm.nih.gov/pmc/blobs/76b4/8047218/09ff6a3937ee/fimmu-12-612144-g001.jpg
https://cdn.ncbi.nlm.nih.gov/pmc/blobs/76b4/8047218/260944e7a1f8/fimmu-12-612144-g002.jpg
https://cdn.ncbi.nlm.nih.gov/pmc/blobs/76b4/8047218/9da9a34c99d2/fimmu-12-612144-g003.jpg
https://cdn.ncbi.nlm.nih.gov/pmc/blobs/76b4/8047218/f9dcdb8a9d82/fimmu-12-612144-g004.jpg
https://cdn.ncbi.nlm.nih.gov/pmc/blobs/76b4/8047218/3a95ec49748b/fimmu-12-612144-g005.jpg
https://cdn.ncbi.nlm.nih.gov/pmc/blobs/76b4/8047218/4c4c5b48f0a6/fimmu-12-612144-g006.jpg
https://cdn.ncbi.nlm.nih.gov/pmc/blobs/76b4/8047218/2cd3b8d79cc9/fimmu-12-612144-g007.jpg
https://cdn.ncbi.nlm.nih.gov/pmc/blobs/76b4/8047218/eab8f07ab65c/fimmu-12-612144-g008.jpg
https://cdn.ncbi.nlm.nih.gov/pmc/blobs/76b4/8047218/09ff6a3937ee/fimmu-12-612144-g001.jpg
https://cdn.ncbi.nlm.nih.gov/pmc/blobs/76b4/8047218/260944e7a1f8/fimmu-12-612144-g002.jpg
https://cdn.ncbi.nlm.nih.gov/pmc/blobs/76b4/8047218/9da9a34c99d2/fimmu-12-612144-g003.jpg
https://cdn.ncbi.nlm.nih.gov/pmc/blobs/76b4/8047218/f9dcdb8a9d82/fimmu-12-612144-g004.jpg
https://cdn.ncbi.nlm.nih.gov/pmc/blobs/76b4/8047218/3a95ec49748b/fimmu-12-612144-g005.jpg
https://cdn.ncbi.nlm.nih.gov/pmc/blobs/76b4/8047218/4c4c5b48f0a6/fimmu-12-612144-g006.jpg
https://cdn.ncbi.nlm.nih.gov/pmc/blobs/76b4/8047218/2cd3b8d79cc9/fimmu-12-612144-g007.jpg
https://cdn.ncbi.nlm.nih.gov/pmc/blobs/76b4/8047218/eab8f07ab65c/fimmu-12-612144-g008.jpg

相似文献

1
Hepcidin Upregulation in Lung Cancer: A Potential Therapeutic Target Associated With Immune Infiltration.肺癌中 hepcidin 的上调:与免疫浸润相关的潜在治疗靶点。
Front Immunol. 2021 Apr 1;12:612144. doi: 10.3389/fimmu.2021.612144. eCollection 2021.
2
Integrated analysis identifies TfR1 as a prognostic biomarker which correlates with immune infiltration in breast cancer.整合分析鉴定 TfR1 为一种预后生物标志物,与乳腺癌中的免疫浸润相关。
Aging (Albany NY). 2021 Sep 13;13(17):21671-21699. doi: 10.18632/aging.203512.
3
Pan-Cancer Analysis of Immune Cell Infiltration Identifies a Prognostic Immune-Cell Characteristic Score (ICCS) in Lung Adenocarcinoma.泛癌症分析免疫细胞浸润鉴定出肺腺癌预后免疫细胞特征评分(ICCS)。
Front Immunol. 2020 Jun 30;11:1218. doi: 10.3389/fimmu.2020.01218. eCollection 2020.
4
Is a Prognostic Biomarker and Correlated With Immune Cell Infiltrates in Gastric Cancer.在胃癌中是一种预后生物标志物,并与免疫细胞浸润相关。
Technol Cancer Res Treat. 2020 Jan-Dec;19:1533033820970684. doi: 10.1177/1533033820970684.
5
Correlation between prognostic indicator AHNAK2 and immune infiltrates in lung adenocarcinoma.肺腺癌中预后标志物 AHNAK2 与免疫浸润的相关性。
Int Immunopharmacol. 2021 Jan;90:107134. doi: 10.1016/j.intimp.2020.107134. Epub 2020 Nov 7.
6
Increased expression of TTC21A in lung adenocarcinoma infers favorable prognosis and high immune infiltrating level.TTC21A 在肺腺癌中的高表达预示着良好的预后和高水平的免疫浸润。
Int Immunopharmacol. 2020 Jan;78:106077. doi: 10.1016/j.intimp.2019.106077. Epub 2019 Dec 5.
7
PMEL as a Prognostic Biomarker and Negatively Associated With Immune Infiltration in Skin Cutaneous Melanoma (SKCM).PMEL 作为一种预后生物标志物,与皮肤黑色素瘤(SKCM)中的免疫浸润呈负相关。
J Immunother. 2021;44(6):214-223. doi: 10.1097/CJI.0000000000000374.
8
Identification of DRP1 as a prognostic factor correlated with immune infiltration in breast cancer.DRP1 被鉴定为与乳腺癌免疫浸润相关的预后因素。
Int Immunopharmacol. 2020 Dec;89(Pt B):107078. doi: 10.1016/j.intimp.2020.107078. Epub 2020 Oct 10.
9
Upregulated GSDMB in Clear Cell Renal Cell Carcinoma Is Associated with Immune Infiltrates and Poor Prognosis.上调的 GSDMB 在透明细胞肾细胞癌中与免疫浸润和不良预后相关。
J Immunol Res. 2021 Dec 16;2021:7753553. doi: 10.1155/2021/7753553. eCollection 2021.
10
Decreased expression of JAK1 associated with immune infiltration and poor prognosis in lung adenocarcinoma.JAK1 表达降低与肺腺癌免疫浸润和不良预后相关。
Aging (Albany NY). 2020 Dec 15;13(2):2073-2088. doi: 10.18632/aging.202205.

引用本文的文献

1
Multidimensional analysis suggests that ZNF433 is a promising biomarker for the diagnosis and prognosis of human cancers.多维分析表明,ZNF433是一种用于人类癌症诊断和预后的有前景的生物标志物。
Front Oncol. 2025 Jun 25;15:1584042. doi: 10.3389/fonc.2025.1584042. eCollection 2025.
2
The role and machine learning analysis of mitochondrial autophagy-related gene expression in lung adenocarcinoma.线粒体自噬相关基因表达在肺腺癌中的作用及机器学习分析
Front Immunol. 2025 Apr 17;16:1509315. doi: 10.3389/fimmu.2025.1509315. eCollection 2025.
3
Hepcidin Is a Valuable Therapeutic Target for Colorectal Cancer.

本文引用的文献

1
Comprehensive Profiling of Genomic and Transcriptomic Differences between Risk Groups of Lung Adenocarcinoma and Lung Squamous Cell Carcinoma.肺腺癌和肺鳞状细胞癌风险组之间基因组和转录组差异的综合分析
J Pers Med. 2021 Feb 23;11(2):154. doi: 10.3390/jpm11020154.
2
Advances in Nanocarriers for Effective Delivery of Docetaxel in the Treatment of Lung Cancer: An Overview.用于多西他赛有效递送治疗肺癌的纳米载体研究进展:综述
Cancers (Basel). 2021 Jan 22;13(3):400. doi: 10.3390/cancers13030400.
3
Recent applications and strategies in nanotechnology for lung diseases.
铁调素是结直肠癌的一个重要治疗靶点。
Cancers (Basel). 2024 Dec 5;16(23):4068. doi: 10.3390/cancers16234068.
4
PTOV1 facilitates colorectal cancer cell proliferation through activating AKT1 signaling pathway.PTOV1通过激活AKT1信号通路促进结肠癌细胞增殖。
Heliyon. 2024 Aug 10;10(16):e36017. doi: 10.1016/j.heliyon.2024.e36017. eCollection 2024 Aug 30.
5
Reference intervals of Cyfra21-1 and CEA in healthy adult Han Chinese population.健康成年汉族人群中细胞角蛋白19片段(Cyfra21-1)和癌胚抗原(CEA)的参考区间
Pract Lab Med. 2024 May 26;40:e00409. doi: 10.1016/j.plabm.2024.e00409. eCollection 2024 May.
6
Interplay between gut microbiota and the master iron regulator, hepcidin, in the pathogenesis of liver fibrosis.肠道微生物群与铁调控大师——hepcidin 在肝纤维化发病机制中的相互作用。
Pathog Dis. 2024 Feb 7;82. doi: 10.1093/femspd/ftae005.
7
Quantitative MRI Evaluation of Ferritin Overexpression in Non-Small-Cell Lung Cancer.铁蛋白过表达的非小细胞肺癌的定量 MRI 评估。
Int J Mol Sci. 2024 Feb 18;25(4):2398. doi: 10.3390/ijms25042398.
8
Comprehensive analysis of the role of cuproptosis-related genes in the prognosis and immune infiltration of adrenocortical Carcinoma.铜死亡相关基因在肾上腺皮质癌预后及免疫浸润中作用的综合分析
Heliyon. 2023 Dec 14;10(1):e23661. doi: 10.1016/j.heliyon.2023.e23661. eCollection 2024 Jan 15.
9
Iron Metabolism in Cancer and Senescence: A Cellular Perspective.癌症与衰老中的铁代谢:细胞视角
Biology (Basel). 2023 Jul 11;12(7):989. doi: 10.3390/biology12070989.
10
Construction of an auxiliary scoring model for myelosuppression in patients with lung cancer chemotherapy based on random forest algorithm.基于随机森林算法构建肺癌化疗患者骨髓抑制辅助评分模型
Am J Transl Res. 2023 Jun 15;15(6):4155-4163. eCollection 2023.
纳米技术在肺部疾病中的最新应用与策略
Nano Res. 2021;14(7):2067-2089. doi: 10.1007/s12274-020-3180-3. Epub 2021 Jan 8.
4
Nuciferine protects against folic acid-induced acute kidney injury by inhibiting ferroptosis.荷叶碱通过抑制铁死亡来防治叶酸诱导的急性肾损伤。
Br J Pharmacol. 2021 Mar;178(5):1182-1199. doi: 10.1111/bph.15364.
5
IL-6 promotes nuclear translocation of HIF-1α to aggravate chemoresistance of ovarian cancer cells.白细胞介素 6(IL-6)促进缺氧诱导因子 1α(HIF-1α)的核转位,从而加剧卵巢癌细胞的化疗耐药性。
Eur J Pharmacol. 2021 Mar 5;894:173817. doi: 10.1016/j.ejphar.2020.173817. Epub 2020 Dec 18.
6
Significantly different immunological score in lung adenocarcinoma and squamous cell carcinoma and a proposal for a new immune staging system.肺腺癌和肺鳞癌的免疫评分有显著差异,并提出了一种新的免疫分期系统。
Oncoimmunology. 2020 Oct 7;9(1):1828538. doi: 10.1080/2162402X.2020.1828538. eCollection 2020.
7
Hepcidin, an overview of biochemical and clinical properties.亚铁调素:生化和临床特性概述。
Steroids. 2020 Aug;160:108661. doi: 10.1016/j.steroids.2020.108661. Epub 2020 May 23.
8
Iron metabolism and iron disorders revisited in the hepcidin era.铁代谢与铁代谢紊乱:在铁调素时代的再认识
Haematologica. 2020 Jan 31;105(2):260-272. doi: 10.3324/haematol.2019.232124. Print 2020.
9
Therapeutic Advances in Regulating the Hepcidin/Ferroportin Axis.调节铁调素/铁转运蛋白轴的治疗进展
Pharmaceuticals (Basel). 2019 Nov 25;12(4):170. doi: 10.3390/ph12040170.
10
Prognostic Implications of the Complement Protein C1q in Gliomas.补体蛋白 C1q 在神经胶质瘤中的预后意义。
Front Immunol. 2019 Oct 10;10:2366. doi: 10.3389/fimmu.2019.02366. eCollection 2019.