Suppr超能文献

结核分枝杆菌感染间充质干细胞来源的外泌体诱导巨噬细胞产生促炎反应。

Exosomes derived from mycobacterium tuberculosis-infected MSCs induce a pro-inflammatory response of macrophages.

机构信息

Jinan People' s Hospital Affiliated to Shandong First Medical University, Laiwu, Shandong Province, China.

Department of Critical Care Medicine, Penglai Hospital of Traditional Chinese Medicine, Penglai, Shandong Province, China.

出版信息

Aging (Albany NY). 2021 Apr 19;13(8):11595-11609. doi: 10.18632/aging.202854.

Abstract

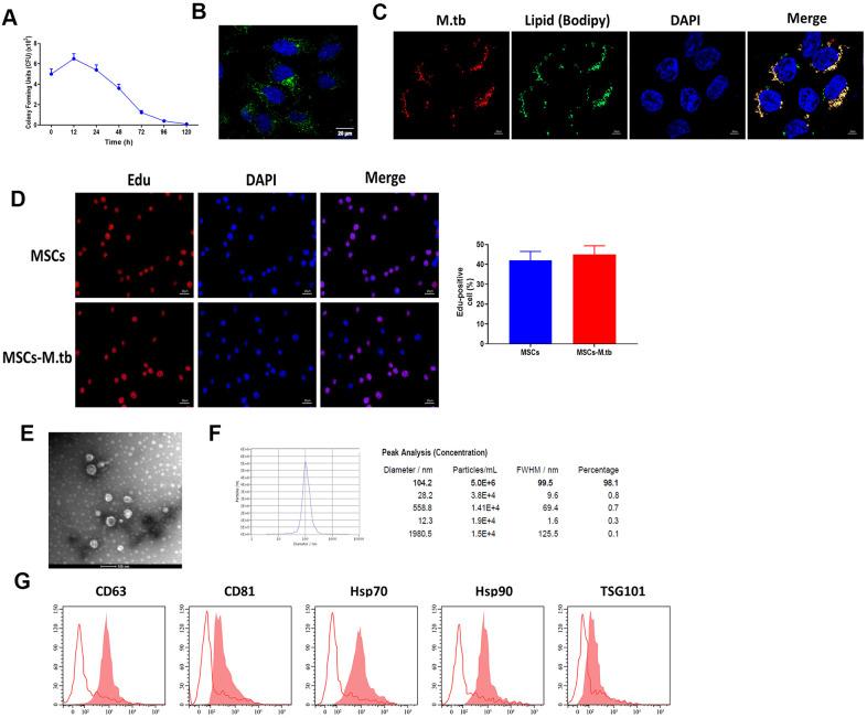
Tuberculosis (TB) is a common infectious disease caused by Mycobacterium tuberculosis (M.tb), and macrophages serve as the primary natural host of M.tb. Mesenchymal stem cells (MSCs)-derived exosomes play an essential role in inflammatory responses. This study aimed to determine the role of exosomes derived from M.tb-infected MSCs (Exo-MSCs-M.tb) on macrophages and and the underlying mechanisms. Here, we demonstrated that M.tb infection promoted the production of Exo-MSCs-M.tb, but did not influence MSCs proliferation. Exo-MSCs-M.tb were taken up by macrophages and then induced the pro-inflammatory response of macrophages through elevating the production of TNF-α, RANTES, and iNOS. Also, pro-inflammatory response induced by Exo-MSCs-M.tb displayed a time-dependent pattern in macrophages, in which the highest level of inflammatory response was observed at 72 hours post-infection of MSCs. In addition, the effect of Exo-MSCs-M.tb was mediated through TLR2/4 and MyD88 signaling pathways. Furthermore, Exo-MSCs-M.tb could induce the pro-inflammatory response in mice , and exosomes isolated from Exo-MSCs-M.tb-treated mice could also promote the pro-inflammatory response. Taken together, these results indicate that Exo-MSCs-M.tb induced the pro-inflammatory response of macrophages through TLRs signaling. This study provides new insight into the potential of MSCs-derived exosomes for the treatment of TB.

摘要

结核病(TB)是一种由结核分枝杆菌(M.tb)引起的常见传染病,巨噬细胞是 M.tb 的主要天然宿主。间充质干细胞(MSCs)衍生的外泌体在炎症反应中发挥重要作用。本研究旨在确定 M.tb 感染的 MSCs 衍生的外泌体(Exo-MSCs-M.tb)对巨噬细胞的作用及其潜在机制。在这里,我们证明 M.tb 感染促进了 Exo-MSCs-M.tb 的产生,但不影响 MSCs 的增殖。Exo-MSCs-M.tb 被巨噬细胞摄取,然后通过提高 TNF-α、RANTES 和 iNOS 的产生来诱导巨噬细胞的促炎反应。此外,Exo-MSCs-M.tb 诱导的巨噬细胞促炎反应呈现时间依赖性模式,其中在 MSCs 感染后 72 小时观察到最高水平的炎症反应。此外,Exo-MSCs-M.tb 的作用是通过 TLR2/4 和 MyD88 信号通路介导的。此外,Exo-MSCs-M.tb 可诱导小鼠的促炎反应,并且从 Exo-MSCs-M.tb 处理的小鼠中分离的外泌体也可促进促炎反应。总之,这些结果表明 Exo-MSCs-M.tb 通过 TLRs 信号诱导巨噬细胞的促炎反应。本研究为 MSCs 衍生的外泌体治疗 TB 提供了新的见解。

https://cdn.ncbi.nlm.nih.gov/pmc/blobs/9dd0/8109131/8d5be14902de/aging-13-202854-g001.jpg

文献AI研究员

20分钟写一篇综述,助力文献阅读效率提升50倍。

立即体验

用中文搜PubMed

大模型驱动的PubMed中文搜索引擎

马上搜索

文档翻译

学术文献翻译模型,支持多种主流文档格式。

立即体验