UCL Institute of Ophthalmology, 11-43 Bath Street, London EC1V 9EL, UK.
UCL Institute of Ophthalmology, 11-43 Bath Street, London EC1V 9EL, UK; Kellogg Eye Centre, University of Michigan, 1000 Wall St., Ann Arbor, MI 48105, USA.
Cell Rep. 2021 Apr 20;35(3):109022. doi: 10.1016/j.celrep.2021.109022.
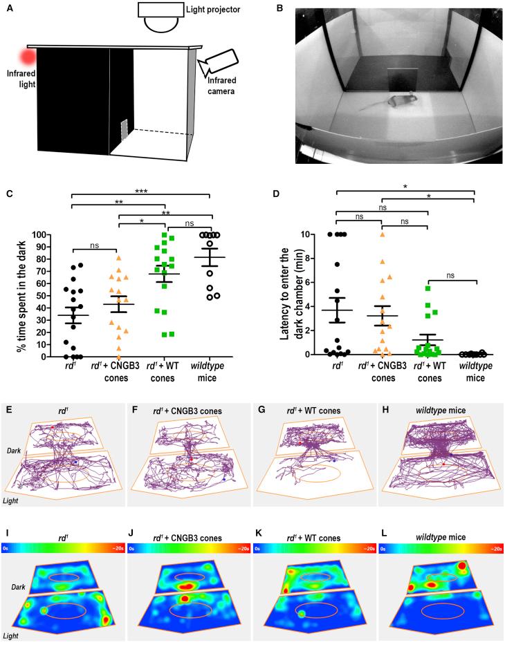
Age-related macular degeneration and other macular diseases result in the loss of light-sensing cone photoreceptors, causing irreversible sight impairment. Photoreceptor replacement may restore vision by transplanting healthy cells, which must form new synaptic connections with the recipient retina. Despite recent advances, convincing evidence of functional connectivity arising from transplanted human cone photoreceptors in advanced retinal degeneration is lacking. Here, we show restoration of visual function after transplantation of purified human pluripotent stem cell-derived cones into a mouse model of advanced degeneration. Transplanted human cones elaborate nascent outer segments and make putative synapses with recipient murine bipolar cells (BCs), which themselves undergo significant remodeling. Electrophysiological and behavioral assessments demonstrate restoration of surprisingly complex light-evoked retinal ganglion cell responses and improved light-evoked behaviors in treated animals. Stringent controls exclude alternative explanations, including material transfer and neuroprotection. These data provide crucial validation for photoreceptor replacement therapy and for the potential to rescue cone-mediated vision.
年龄相关性黄斑变性和其他黄斑疾病导致光感受器的丧失,从而导致不可逆转的视力损害。通过移植健康细胞来替代感光器可能会恢复视力,这些细胞必须与受体视网膜形成新的突触连接。尽管最近取得了进展,但缺乏来自高级视网膜变性患者的移植人圆锥细胞产生功能性连接的令人信服的证据。在这里,我们展示了将纯化的人类多能干细胞衍生的圆锥细胞移植到晚期退化的小鼠模型中后视觉功能的恢复。移植的人类圆锥细胞形成了新的外节,并与受体鼠双极细胞(BC)形成了假定的突触,而这些细胞本身也经历了显著的重塑。电生理和行为评估表明,在接受治疗的动物中,光诱发的视网膜神经节细胞反应惊人地复杂,光诱发的行为也得到了改善。严格的对照排除了其他解释,包括物质转移和神经保护。这些数据为光感受器替代治疗以及挽救圆锥细胞介导的视力的潜力提供了重要的验证。