Suppr超能文献

肺动脉高压作为儿科癌症的一种并发症

Pulmonary Hypertension as a Complication of Pediatric Cancer.

作者信息

Kirkpatrick Edward C

机构信息

Children's Wisconsin, Milwaukee, USA.

出版信息

Glob Pediatr Health. 2021 Apr 8;8:2333794X211009094. doi: 10.1177/2333794X211009094. eCollection 2021.

Abstract

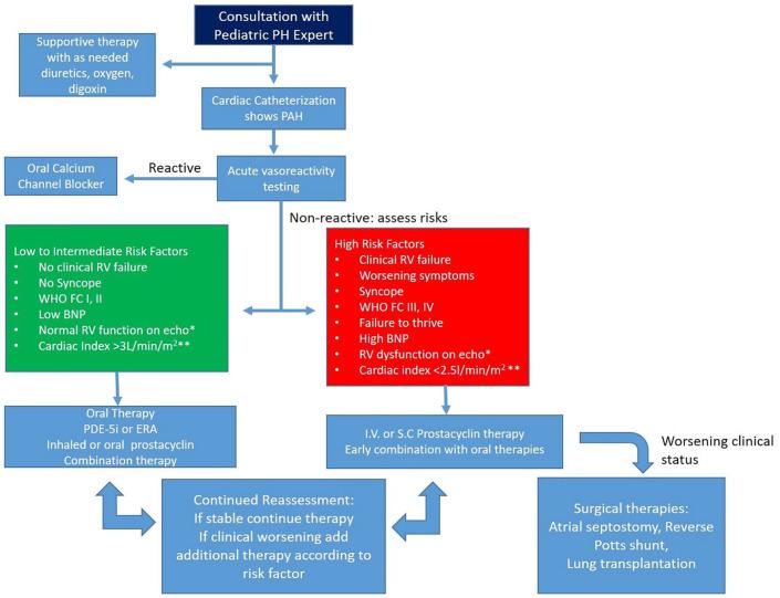
Pediatric cancer is a life threatening disease known to create multi-organ complications that further compromise medical management affecting patient morbidity and mortality. Pulmonary hypertension (PH) is becoming more recognized as a complication of cancer and its therapies but has not been well characterized in pediatrics. Cancer pathophysiology can be uniquely set up to promote pulmonary vascular injury and remodeling that is similar to PH patients without cancer. This highlights the need to evaluate for PH clinically and with routine testing such as echocardiography during the course of a patient's care even into adulthood. This review article will discuss the direct, indirect and therapy related aspects of cancer which can promote PH in these patients. This understanding is essential to target effective treatment options in a potentially fatal complication. Diagnostic and treatment algorithms are presented in relation to the most recent pediatric PH management guidelines.

摘要

儿科癌症是一种危及生命的疾病,已知会引发多器官并发症,进而使医疗管理更加复杂,影响患者的发病率和死亡率。肺动脉高压(PH)越来越被认为是癌症及其治疗的一种并发症,但在儿科中尚未得到充分的描述。癌症的病理生理学可能会独特地引发肺血管损伤和重塑,这与没有癌症的PH患者相似。这凸显了在患者的治疗过程中,甚至到成年期,都需要通过临床评估以及超声心动图等常规检查来评估是否患有PH。这篇综述文章将讨论癌症的直接、间接和治疗相关方面,这些方面可能会促使这些患者发生PH。这种认识对于针对这种潜在致命并发症选择有效的治疗方案至关重要。文中还根据最新的儿科PH管理指南介绍了诊断和治疗算法。

https://cdn.ncbi.nlm.nih.gov/pmc/blobs/1c82/8040614/e15b6d371cd0/10.1177_2333794X211009094-fig1.jpg

文献AI研究员

20分钟写一篇综述,助力文献阅读效率提升50倍。

立即体验

用中文搜PubMed

大模型驱动的PubMed中文搜索引擎

马上搜索

文档翻译

学术文献翻译模型,支持多种主流文档格式。

立即体验