Suppr超能文献

探索真菌毒素脱氧雪腐镰刀菌烯醇的皮肤毒性:人表皮细胞的形态和蛋白质组联合分析揭示了与皮肤屏障功能相关的脂质生物合成机制和膜结构完整性的改变。

Exploring the dermotoxicity of the mycotoxin deoxynivalenol: combined morphologic and proteomic profiling of human epidermal cells reveals alteration of lipid biosynthesis machinery and membrane structural integrity relevant for skin barrier function.

机构信息

Department of Food Chemistry and Toxicology, Faculty of Chemistry, University of Vienna, Währingerstr. 38-40, 1090, Vienna, Austria.

Core Facility Multimodal Imaging, Faculty of Chemistry, University of Vienna, Währingerstr. 38-40, 1090, Vienna, Austria.

出版信息

Arch Toxicol. 2021 Jun;95(6):2201-2221. doi: 10.1007/s00204-021-03042-y. Epub 2021 Apr 23.

Abstract

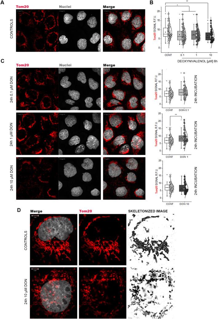
Deoxynivalenol (vomitoxin, DON) is a secondary metabolite produced by Fusarium spp. fungi and it is one of the most prevalent mycotoxins worldwide. Crop infestation results not only in food and feed contamination, but also in direct dermal exposure, especially during harvest and food processing. To investigate the potential dermotoxicity of DON, epidermoid squamous cell carcinoma cells A431 were compared to primary human neonatal keratinocytes (HEKn) cells via proteome/phosphoproteome profiling. In A431 cells, 10 µM DON significantly down-regulated ribosomal proteins, as well as mitochondrial respiratory chain elements (OXPHOS regulation) and transport proteins (TOMM22; TOMM40; TOMM70A). Mitochondrial impairment was reflected in altered metabolic competence, apparently combined with interference of the lipid biosynthesis machinery. Functional effects on the cell membrane were confirmed by live cell imaging and membrane fluidity assays (0.1-10 µM DON). Moreover, a common denominator for both A431 and HEKn cells was a significant downregulation of the squalene synthase (FDFT1). In sum, proteome alterations could be traced back to the transcription factor Klf4, a crucial regulator of skin barrier function. Overall, these results describe decisive molecular events sustaining the capability of DON to impair skin barrier function. Proteome data generated in the study are fully accessible via ProteomeXchange with the accession numbers PXD011474 and PXD013613.

摘要

脱氧雪腐镰刀菌烯醇(呕吐毒素,DON)是镰刀菌属真菌产生的一种次生代谢物,是世界上最普遍的霉菌毒素之一。农作物污染不仅导致食物和饲料受到污染,还会导致直接的皮肤暴露,尤其是在收获和食品加工期间。为了研究 DON 的潜在皮肤毒性,通过蛋白质组/磷酸蛋白质组谱分析,将表皮鳞状细胞癌细胞 A431 与原代人新生儿角质形成细胞(HEKn)细胞进行了比较。在 A431 细胞中,10 μM 的 DON 显著下调核糖体蛋白,以及线粒体呼吸链元件(OXPHOS 调节)和转运蛋白(TOMM22;TOMM40;TOMM70A)。线粒体损伤反映在代谢能力的改变上,显然与脂质生物合成机制的干扰有关。通过活细胞成像和膜流动性测定(0.1-10 μM DON)证实了对细胞膜的功能影响。此外,A431 和 HEKn 细胞的共同点是角鲨烯合酶(FDFT1)的显著下调。总之,蛋白质组的改变可以追溯到转录因子 Klf4,它是皮肤屏障功能的关键调节因子。总的来说,这些结果描述了支持 DON 损害皮肤屏障功能能力的决定性分子事件。该研究中生成的蛋白质组数据可通过 ProteomeXchange 完全访问,访问号为 PXD011474 和 PXD013613。

https://cdn.ncbi.nlm.nih.gov/pmc/blobs/f396/8166681/4b557495360a/204_2021_3042_Fig1_HTML.jpg

文献检索

告别复杂PubMed语法,用中文像聊天一样搜索,搜遍4000万医学文献。AI智能推荐,让科研检索更轻松。

立即免费搜索

文件翻译

保留排版,准确专业,支持PDF/Word/PPT等文件格式,支持 12+语言互译。

免费翻译文档

深度研究

AI帮你快速写综述,25分钟生成高质量综述,智能提取关键信息,辅助科研写作。

立即免费体验