Suppr超能文献

濒危朱鹮的肠道微生物群:建立、多样性及其与繁殖成果的关联。

Gut microbiota of endangered crested ibis: Establishment, diversity, and association with reproductive output.

机构信息

MOE Key Laboratory of Biosystems Homeostasis & Protection, State Conservation Centre for Gene Resources of Endangered Wildlife, College of Life Sciences, Zhejiang University, Hangzhou, P. R. China.

出版信息

PLoS One. 2021 Apr 23;16(4):e0250075. doi: 10.1371/journal.pone.0250075. eCollection 2021.

Abstract

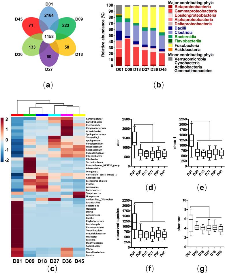
Gut microbiota is known to influence the host's health; an imbalance of the gut microbial community leads to various intestinal and non-intestinal diseases. Research on gut microbes of endangered birds is vital for their conservation. However, a thorough understanding of the gut microbiome composition present in crested ibises at different ages and its correlation with crested ibis reproductive capacity has remained elusive. Here, we used 16S rRNA gene sequencing to explore the fecal microbial structure of nestlings and adult birds, and the difference in gut microbiota between healthy and sterile crested ibises. We observed that (1) bacterial microbiota, alpha and beta diversity of one-day-old nestlings significantly distinguished from other nestlings; abundance of Proteobacteria decreased, while that of Fusobacteria increased with an increase in the age of the nestlings; (2) there was no significant difference in community composition among adult crested ibises aged one, two, three, and five years; (3) the abundance of Proteobacteria and alpha diversity indices were higher in sterile crested ibises than in healthy crested ibises; thus, Proteobacteria can act as a diagnostic biomarker of reproductive dysfunction in crested ibises. This study significantly contributes to the field of ecology and conservation, as it provides a platform for assessing the reproductive capacity of endangered crested ibises, based on the gut microbiota composition. Further studies may unravel additional factors influencing crested ibises' reproductive health, which will further help the management and control of the crested ibis population.

摘要

肠道微生物群被认为会影响宿主的健康;肠道微生物群落的失衡会导致各种肠道和非肠道疾病。研究濒危鸟类的肠道微生物对于它们的保护至关重要。然而,对于不同年龄的朱鹮肠道微生物群落的组成及其与朱鹮繁殖能力的相关性,我们仍然知之甚少。在这里,我们使用 16S rRNA 基因测序来探索雏鸟和成年鸟的粪便微生物结构,以及健康和无菌朱鹮之间肠道微生物群的差异。我们观察到:(1)一天大的雏鸟的细菌微生物群、alpha 和 beta 多样性与其他雏鸟显著不同;随着雏鸟年龄的增加,变形菌的丰度降低,而梭菌的丰度增加;(2)一岁、两岁、三岁和五岁的成年朱鹮之间的群落组成没有显著差异;(3)无菌朱鹮的变形菌丰度和 alpha 多样性指数高于健康朱鹮;因此,变形菌可以作为朱鹮生殖功能障碍的诊断生物标志物。这项研究为生态学和保护学领域做出了重要贡献,为评估濒危朱鹮的繁殖能力提供了一个基于肠道微生物群落组成的平台。进一步的研究可能会揭示影响朱鹮生殖健康的其他因素,这将有助于朱鹮种群的管理和控制。

https://cdn.ncbi.nlm.nih.gov/pmc/blobs/8271/8064547/334fd4e2b30e/pone.0250075.g001.jpg

文献检索

告别复杂PubMed语法,用中文像聊天一样搜索,搜遍4000万医学文献。AI智能推荐,让科研检索更轻松。

立即免费搜索

文件翻译

保留排版,准确专业,支持PDF/Word/PPT等文件格式,支持 12+语言互译。

免费翻译文档

深度研究

AI帮你快速写综述,25分钟生成高质量综述,智能提取关键信息,辅助科研写作。

立即免费体验