• 文献检索
  • 文档翻译
  • 深度研究
  • 学术资讯
  • Suppr Zotero 插件Zotero 插件
  • 邀请有礼
  • 套餐&价格
  • 历史记录
应用&插件
Suppr Zotero 插件Zotero 插件浏览器插件Mac 客户端Windows 客户端微信小程序
定价
高级版会员购买积分包购买API积分包
服务
文献检索文档翻译深度研究API 文档MCP 服务
关于我们
关于 Suppr公司介绍联系我们用户协议隐私条款
关注我们

Suppr 超能文献

核心技术专利:CN118964589B侵权必究
粤ICP备2023148730 号-1Suppr @ 2026

文献检索

告别复杂PubMed语法,用中文像聊天一样搜索,搜遍4000万医学文献。AI智能推荐,让科研检索更轻松。

立即免费搜索

文件翻译

保留排版,准确专业,支持PDF/Word/PPT等文件格式,支持 12+语言互译。

免费翻译文档

深度研究

AI帮你快速写综述,25分钟生成高质量综述,智能提取关键信息,辅助科研写作。

立即免费体验

轻度创伤性脑损伤可导致小鼠微血管损伤,并加速类似阿尔茨海默病的发病机制。

Mild traumatic brain injury induces microvascular injury and accelerates Alzheimer-like pathogenesis in mice.

机构信息

Center for Neurodegeneration and Regeneration, Zilkha Neurogenetic Institute, Room: 241, 1501 San Pablo Street, Los Angeles, CA, 90033, USA.

Department of Physiology and Biophysics, Keck School of Medicine, University of Southern California, Los Angeles, CA, 90033, USA.

出版信息

Acta Neuropathol Commun. 2021 Apr 23;9(1):74. doi: 10.1186/s40478-021-01178-7.

DOI:10.1186/s40478-021-01178-7
PMID:33892818
原文链接:https://pmc.ncbi.nlm.nih.gov/articles/PMC8063402/
Abstract

INTRODUCTION

Traumatic brain injury (TBI) is considered as the most robust environmental risk factor for Alzheimer's disease (AD). Besides direct neuronal injury and neuroinflammation, vascular impairment is also a hallmark event of the pathological cascade after TBI. However, the vascular connection between TBI and subsequent AD pathogenesis remains underexplored.

METHODS

In a closed-head mild TBI (mTBI) model in mice with controlled cortical impact, we examined the time courses of microvascular injury, blood-brain barrier (BBB) dysfunction, gliosis and motor function impairment in wild type C57BL/6 mice. We also evaluated the BBB integrity, amyloid pathology as well as cognitive functions after mTBI in the 5xFAD mouse model of AD.

RESULTS

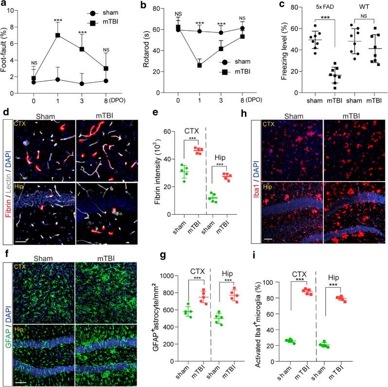
mTBI induced microvascular injury with BBB breakdown, pericyte loss, basement membrane alteration and cerebral blood flow reduction in mice, in which BBB breakdown preceded gliosis. More importantly, mTBI accelerated BBB leakage, amyloid pathology and cognitive impairment in the 5xFAD mice.

DISCUSSION

Our data demonstrated that microvascular injury plays a key role in the pathogenesis of AD after mTBI. Therefore, restoring vascular functions might be beneficial for patients with mTBI, and potentially reduce the risk of developing AD.

摘要

简介

创伤性脑损伤(TBI)被认为是阿尔茨海默病(AD)最强有力的环境风险因素。除了直接的神经元损伤和神经炎症,血管损伤也是 TBI 后病理级联反应的标志事件。然而,TBI 与随后的 AD 发病机制之间的血管联系仍未得到充分探索。

方法

在具有皮质冲击控制的小鼠闭合性头部轻度 TBI(mTBI)模型中,我们检查了野生型 C57BL/6 小鼠中小血管损伤、血脑屏障(BBB)功能障碍、神经胶质增生和运动功能障碍的时间过程。我们还评估了 mTBI 后 5xFAD 小鼠 AD 模型中的 BBB 完整性、淀粉样蛋白病理和认知功能。

结果

mTBI 诱导了小鼠的微血管损伤,伴有 BBB 破裂、周细胞丧失、基底膜改变和脑血流减少,其中 BBB 破裂先于神经胶质增生。更重要的是,mTBI 加速了 5xFAD 小鼠的 BBB 渗漏、淀粉样蛋白病理和认知障碍。

讨论

我们的数据表明,微血管损伤在 mTBI 后 AD 的发病机制中起关键作用。因此,恢复血管功能可能对 mTBI 患者有益,并可能降低发展为 AD 的风险。

https://cdn.ncbi.nlm.nih.gov/pmc/blobs/b5ed/8063402/d2f14b3c5e2e/40478_2021_1178_Fig6_HTML.jpg
https://cdn.ncbi.nlm.nih.gov/pmc/blobs/b5ed/8063402/e5ee8848f65a/40478_2021_1178_Fig1_HTML.jpg
https://cdn.ncbi.nlm.nih.gov/pmc/blobs/b5ed/8063402/5754fb72c861/40478_2021_1178_Fig2_HTML.jpg
https://cdn.ncbi.nlm.nih.gov/pmc/blobs/b5ed/8063402/fcad41a73bf5/40478_2021_1178_Fig3_HTML.jpg
https://cdn.ncbi.nlm.nih.gov/pmc/blobs/b5ed/8063402/43c10ca99c3c/40478_2021_1178_Fig4_HTML.jpg
https://cdn.ncbi.nlm.nih.gov/pmc/blobs/b5ed/8063402/6f3c11a42338/40478_2021_1178_Fig5_HTML.jpg
https://cdn.ncbi.nlm.nih.gov/pmc/blobs/b5ed/8063402/d2f14b3c5e2e/40478_2021_1178_Fig6_HTML.jpg
https://cdn.ncbi.nlm.nih.gov/pmc/blobs/b5ed/8063402/e5ee8848f65a/40478_2021_1178_Fig1_HTML.jpg
https://cdn.ncbi.nlm.nih.gov/pmc/blobs/b5ed/8063402/5754fb72c861/40478_2021_1178_Fig2_HTML.jpg
https://cdn.ncbi.nlm.nih.gov/pmc/blobs/b5ed/8063402/fcad41a73bf5/40478_2021_1178_Fig3_HTML.jpg
https://cdn.ncbi.nlm.nih.gov/pmc/blobs/b5ed/8063402/43c10ca99c3c/40478_2021_1178_Fig4_HTML.jpg
https://cdn.ncbi.nlm.nih.gov/pmc/blobs/b5ed/8063402/6f3c11a42338/40478_2021_1178_Fig5_HTML.jpg
https://cdn.ncbi.nlm.nih.gov/pmc/blobs/b5ed/8063402/d2f14b3c5e2e/40478_2021_1178_Fig6_HTML.jpg

相似文献

1
Mild traumatic brain injury induces microvascular injury and accelerates Alzheimer-like pathogenesis in mice.轻度创伤性脑损伤可导致小鼠微血管损伤,并加速类似阿尔茨海默病的发病机制。
Acta Neuropathol Commun. 2021 Apr 23;9(1):74. doi: 10.1186/s40478-021-01178-7.
2
(-)-Phenserine and the prevention of pre-programmed cell death and neuroinflammation in mild traumatic brain injury and Alzheimer's disease challenged mice.(-)-苯乙嗪在轻度创伤性脑损伤和阿尔茨海默病挑战小鼠中预防预编程细胞死亡和神经炎症的作用。
Neurobiol Dis. 2019 Oct;130:104528. doi: 10.1016/j.nbd.2019.104528. Epub 2019 Jul 8.
3
Gene-environment interaction promotes Alzheimer's risk as revealed by synergy of repeated mild traumatic brain injury and mouse App knock-in.基因-环境相互作用通过反复轻度创伤性脑损伤和小鼠 APP 敲入的协同作用促进阿尔茨海默病风险。
Neurobiol Dis. 2020 Nov;145:105059. doi: 10.1016/j.nbd.2020.105059. Epub 2020 Aug 25.
4
Amyloidogenic Processing of Amyloid Precursor Protein Drives Stretch-Induced Disruption of Axonal Transport in hiPSC-Derived Neurons.淀粉样前体蛋白的淀粉样生成处理驱动 hiPSC 衍生神经元中拉伸诱导的轴突运输中断。
J Neurosci. 2021 Dec 8;41(49):10034-10053. doi: 10.1523/JNEUROSCI.2553-20.2021. Epub 2021 Oct 18.
5
Age at injury and genotype modify acute inflammatory and neurofilament-light responses to mild CHIMERA traumatic brain injury in wild-type and APP/PS1 mice.年龄和基因型影响野生型和 APP/PS1 小鼠轻度 CHIMERA 创伤性脑损伤后的急性炎症和神经丝轻链反应。
Exp Neurol. 2018 Mar;301(Pt A):26-38. doi: 10.1016/j.expneurol.2017.12.007. Epub 2017 Dec 18.
6
Subchronic Pathobiological Response Following Chronic Repetitive Mild Traumatic Brain Injury in an Aged Preclinical Model of Amyloid Pathogenesis.慢性重复性轻度创伤性脑损伤后在淀粉样蛋白发病机制的老年临床前模型中的亚慢性病理生物学反应。
J Neuropathol Exp Neurol. 2018 Dec 1;77(12):1144-1162. doi: 10.1093/jnen/nly101.
7
Profiling the neuroimmune cascade in 3xTg-AD mice exposed to successive mild traumatic brain injuries.在连续轻度创伤性脑损伤暴露下的 3xTg-AD 小鼠中描绘神经免疫级联反应。
J Neuroinflammation. 2024 Jun 13;21(1):156. doi: 10.1186/s12974-024-03128-1.
8
Traumatic brain injury accelerates amyloid-β deposition and impairs spatial learning in the triple-transgenic mouse model of Alzheimer's disease.创伤性脑损伤会加速阿尔茨海默病三联转基因小鼠模型中β淀粉样蛋白的沉积,并损害其空间学习能力。
Neurosci Lett. 2016 Aug 26;629:62-67. doi: 10.1016/j.neulet.2016.06.066. Epub 2016 Jun 29.
9
Mild TBI in the elderly - risk factor for rapid cognitive impairment in Alzheimer's disease.老年人轻度创伤性脑损伤——阿尔茨海默病快速认知障碍的危险因素。
Rom J Morphol Embryol. 2020;61(1):61-72. doi: 10.47162/RJME.61.1.07.
10
Cerebral microvascular rather than parenchymal amyloid-β protein pathology promotes early cognitive impairment in transgenic mice.脑微血管而不是实质淀粉样-β蛋白病变促进转基因小鼠早期认知障碍。
J Alzheimers Dis. 2014;38(3):621-32. doi: 10.3233/JAD-130758.

引用本文的文献

1
New genetic tools for central and peripheral vascular endothelia.用于中枢和外周血管内皮的新型基因工具。
Res Sq. 2025 Aug 27:rs.3.rs-7421061. doi: 10.21203/rs.3.rs-7421061/v1.
2
Functional hydrogel for modulating lipid droplets and neuroinflammation in head injury.用于调节头部损伤中脂滴和神经炎症的功能性水凝胶。
Adv Funct Mater. 2025 Jul 4. doi: 10.1002/adfm.202507086.
3
Subcellular and macrostructural immediate responders to airblast traumatic brain injury.空气冲击波创伤性脑损伤的亚细胞和宏观结构即时反应者。

本文引用的文献

1
Blood-Brain Barrier Dysfunction in Mild Traumatic Brain Injury: Evidence From Preclinical Murine Models.轻度创伤性脑损伤中的血脑屏障功能障碍:来自临床前小鼠模型的证据
Front Physiol. 2020 Aug 21;11:1030. doi: 10.3389/fphys.2020.01030. eCollection 2020.
2
IL-13 Ameliorates Neuroinflammation and Promotes Functional Recovery after Traumatic Brain Injury.白细胞介素-13 减轻创伤性脑损伤后的神经炎症并促进功能恢复。
J Immunol. 2020 Mar 15;204(6):1486-1498. doi: 10.4049/jimmunol.1900909. Epub 2020 Feb 7.
3
Profiling the mouse brain endothelial transcriptome in health and disease models reveals a core blood-brain barrier dysfunction module.
Sci Rep. 2025 Aug 4;15(1):28454. doi: 10.1038/s41598-025-13288-6.
4
Effects of electrical muscle stimulation on cognitive function and neuropathology in senescence-accelerated mouse (SAMP8) model of aging-associated cognitive decline.电肌肉刺激对衰老加速小鼠(SAMP8)衰老相关认知衰退模型认知功能和神经病理学的影响。
Geroscience. 2025 May 28. doi: 10.1007/s11357-025-01717-3.
5
Blood-brain barrier disruption: a pervasive driver and mechanistic link between traumatic brain injury and Alzheimer's disease.血脑屏障破坏:创伤性脑损伤与阿尔茨海默病之间普遍存在的驱动因素和机制联系。
Transl Neurodegener. 2025 Mar 26;14(1):16. doi: 10.1186/s40035-025-00478-5.
6
Interrogating mediators of single-cell transcriptional changes in the acute damaged cerebral cortex: Insights into endothelial-astrocyte interactions.探究急性损伤大脑皮层单细胞转录变化的介导因子:对内皮细胞-星形胶质细胞相互作用的见解
Mol Cell Neurosci. 2025 Jun;133:104003. doi: 10.1016/j.mcn.2025.104003. Epub 2025 Mar 14.
7
Zipper-interacting protein kinase mediates neuronal cell death and cognitive dysfunction in traumatic brain injury via regulating DEDD.拉链相互作用蛋白激酶通过调节DEDD介导创伤性脑损伤中的神经元细胞死亡和认知功能障碍。
Cell Death Dis. 2025 Mar 4;16(1):151. doi: 10.1038/s41419-025-07474-7.
8
From Plaques to Pathways in Alzheimer's Disease: The Mitochondrial-Neurovascular-Metabolic Hypothesis.从阿尔茨海默病的斑块到途径:线粒体-神经血管-代谢假说。
Int J Mol Sci. 2024 Oct 31;25(21):11720. doi: 10.3390/ijms252111720.
9
Small Molecule Drug C381 Attenuates Brain Vascular Damage Following Repetitive Mild Traumatic Injury.小分子药物C381减轻重复性轻度创伤性脑损伤后的脑血管损伤。
Neurotrauma Rep. 2024 Oct 22;5(1):1016-1026. doi: 10.1089/neur.2024.0060. eCollection 2024.
10
Neuronal BAG3 attenuates tau hyperphosphorylation, synaptic dysfunction, and cognitive deficits induced by traumatic brain injury via the regulation of autophagy-lysosome pathway.神经元 BAG3 通过调控自噬-溶酶体通路减轻创伤性脑损伤诱导的 tau 过度磷酸化、突触功能障碍和认知缺陷。
Acta Neuropathol. 2024 Oct 11;148(1):52. doi: 10.1007/s00401-024-02810-1.
在健康和疾病模型中分析小鼠脑内皮转录组,揭示了一个核心的血脑屏障功能障碍模块。
Nat Neurosci. 2019 Nov;22(11):1892-1902. doi: 10.1038/s41593-019-0497-x. Epub 2019 Oct 14.
4
Cerebral Microvascular Injury: A Potentially Treatable Endophenotype of Traumatic Brain Injury-Induced Neurodegeneration.脑微血管损伤:创伤性脑损伤诱导神经退行性变的一种潜在可治疗的内表型。
Neuron. 2019 Aug 7;103(3):367-379. doi: 10.1016/j.neuron.2019.06.002.
5
Impairment of pericyte-endothelium crosstalk leads to blood-brain barrier dysfunction following traumatic brain injury.创伤性脑损伤后,周细胞-内皮细胞串扰受损导致血脑屏障功能障碍。
Exp Neurol. 2019 Jul;317:260-270. doi: 10.1016/j.expneurol.2019.03.014. Epub 2019 Mar 26.
6
3K3A-activated protein C blocks amyloidogenic BACE1 pathway and improves functional outcome in mice.3K3A 激活的蛋白 C 阻断淀粉样前体蛋白 BACE1 途径并改善小鼠的功能预后。
J Exp Med. 2019 Feb 4;216(2):279-293. doi: 10.1084/jem.20181035. Epub 2019 Jan 15.
7
Blood-Brain Barrier: From Physiology to Disease and Back.血脑屏障:从生理学、疾病到治疗。
Physiol Rev. 2019 Jan 1;99(1):21-78. doi: 10.1152/physrev.00050.2017.
8
Risk of Dementia Outcomes Associated With Traumatic Brain Injury During Military Service.军事服役期间创伤性脑损伤与痴呆症结局的风险
JAMA Neurol. 2018 Sep 1;75(9):1043-1044. doi: 10.1001/jamaneurol.2018.0347.
9
NIA-AA Research Framework: Toward a biological definition of Alzheimer's disease.NIA-AA 研究框架:迈向阿尔茨海默病的生物学定义。
Alzheimers Dement. 2018 Apr;14(4):535-562. doi: 10.1016/j.jalz.2018.02.018.
10
Traumatic Brain Injury and Alzheimer's Disease: The Cerebrovascular Link.颅脑创伤与阿尔茨海默病:脑血管的关联。
EBioMedicine. 2018 Feb;28:21-30. doi: 10.1016/j.ebiom.2018.01.021. Epub 2018 Jan 31.