Unité Pathogenèse de Helicobacter, CNRS UMR 2001, Département de Microbiologie, Institut Pasteur, 75724 Paris Cedex 15, France.
Université de Paris, Sorbonne Paris Cité, 75006 Paris, France.
Nucleic Acids Res. 2021 May 21;49(9):5249-5264. doi: 10.1093/nar/gkab283.
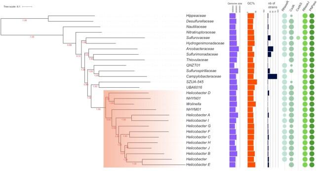
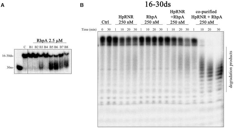
Ribonucleases are central players in post-transcriptional regulation, a major level of gene expression regulation in all cells. Here, we characterized the 3'-5' exoribonuclease RNase R from the bacterial pathogen Helicobacter pylori. The 'prototypical' Escherichia coli RNase R displays both exoribonuclease and helicase activities, but whether this latter RNA unwinding function is a general feature of bacterial RNase R had not been addressed. We observed that H. pylori HpRNase R protein does not carry the domains responsible for helicase activity and accordingly the purified protein is unable to degrade in vitro RNA molecules with secondary structures. The lack of RNase R helicase domains is widespread among the Campylobacterota, which include Helicobacter and Campylobacter genera, and this loss occurred gradually during their evolution. An in vivo interaction between HpRNase R and RhpA, the sole DEAD-box RNA helicase of H. pylori was discovered. Purified RhpA facilitates the degradation of double stranded RNA by HpRNase R, showing that this complex is functional. HpRNase R has a minor role in 5S rRNA maturation and few targets in H. pylori, all included in the RhpA regulon. We concluded that during evolution, HpRNase R has co-opted the RhpA helicase to compensate for its lack of helicase activity.
核糖核酸酶是转录后调控的核心分子,是所有细胞中主要的基因表达调控层次。在这里,我们对来自细菌病原体幽门螺杆菌的 3'-5'外切核糖核酸酶 RNase R 进行了表征。“典型的”大肠杆菌 RNase R 同时具有外切核酸酶和解旋酶活性,但这种 RNA 解旋功能是否是细菌 RNase R 的普遍特征尚未得到解决。我们观察到,幽门螺杆菌 HpRNase R 蛋白不携带负责解旋酶活性的结构域,因此纯化的蛋白无法在体外降解具有二级结构的 RNA 分子。这种缺失在弯曲杆菌门中广泛存在,其中包括幽门螺杆菌和弯曲杆菌属,并且这种缺失在它们的进化过程中逐渐发生。我们发现了 HpRNase R 和 RhpA 之间的体内相互作用,RhpA 是幽门螺杆菌中唯一的 DEAD-box RNA 解旋酶。纯化的 RhpA 促进了 HpRNase R 对双链 RNA 的降解,表明该复合物具有功能。HpRNase R 在 5S rRNA 成熟中只有次要作用,并且在幽门螺杆菌中靶点很少,全部包含在 RhpA 调控中。我们得出结论,在进化过程中,HpRNase R 已经利用了 RhpA 解旋酶来弥补其解旋酶活性的缺失。