• 文献检索
  • 文档翻译
  • 深度研究
  • 学术资讯
  • Suppr Zotero 插件Zotero 插件
  • 邀请有礼
  • 套餐&价格
  • 历史记录
应用&插件
Suppr Zotero 插件Zotero 插件浏览器插件Mac 客户端Windows 客户端微信小程序
定价
高级版会员购买积分包购买API积分包
服务
文献检索文档翻译深度研究API 文档MCP 服务
关于我们
关于 Suppr公司介绍联系我们用户协议隐私条款
关注我们

Suppr 超能文献

核心技术专利:CN118964589B侵权必究
粤ICP备2023148730 号-1Suppr @ 2026

文献检索

告别复杂PubMed语法,用中文像聊天一样搜索,搜遍4000万医学文献。AI智能推荐,让科研检索更轻松。

立即免费搜索

文件翻译

保留排版,准确专业,支持PDF/Word/PPT等文件格式,支持 12+语言互译。

免费翻译文档

深度研究

AI帮你快速写综述,25分钟生成高质量综述,智能提取关键信息,辅助科研写作。

立即免费体验

苦参碱通过circFUT8/miR-944/YES1轴调节非小细胞肺癌细胞的增殖、凋亡、细胞周期、迁移和侵袭。

Matrine Regulates Proliferation, Apoptosis, Cell Cycle, Migration, and Invasion of Non-Small Cell Lung Cancer Cells Through the circFUT8/miR-944/YES1 Axis.

作者信息

Zhu Hailing, Lu Quan, Lu Qing, Shen Xuemin, Yu Liuyang

机构信息

Department of Emergency, Jingmen No. 1 People's Hospital, Jingmen, Hubei, People's Republic of China.

Department of Neurology, Jingmen No. 1 People's Hospital, Jingmen, Hubei, People's Republic of China.

出版信息

Cancer Manag Res. 2021 Apr 19;13:3429-3442. doi: 10.2147/CMAR.S290966. eCollection 2021.

DOI:10.2147/CMAR.S290966
PMID:33907466
原文链接:https://pmc.ncbi.nlm.nih.gov/articles/PMC8065209/
Abstract

BACKGROUND

Non-small cell lung carcinoma (NSCLC) is the major histological subtype of cancer cases. In the present study, we investigated the association between Matrine, an active component of Chinese medicine, and circFUT8 in NSCLC cells.

METHODS

The proliferation ability of NSCLC cells was assessed by MTT and colony-forming assays. Flow cytometry assay was performed to show the apoptosis and cell cycle distribution in NSCLC cells. The protein expression levels of Bcl-2, Cleaved Caspase-3 (C-Caspase3), and YES proto-oncogene 1 (YES1) were measured by Western blot assay. Migration and invasion of NSCLC cells were determined by transwell assay. The expression levels of circFUT8, miR-944 and YES1 were quantified by real-time quantitative polymerase chain reaction (RT-qPCR) assay. The interaction relationship between miR-944 and circFUT8 or YES1 was confirmed by dual-luciferase reporter assay. The anti-tumor role of Matrine in vivo was explored by a xenograft experiment.

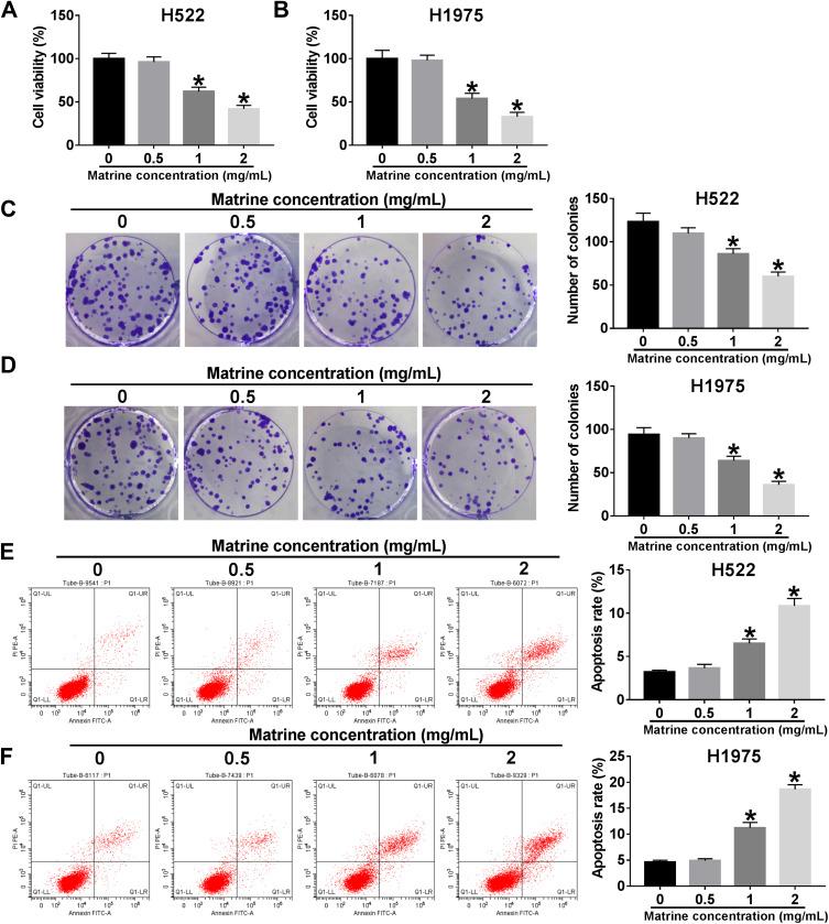
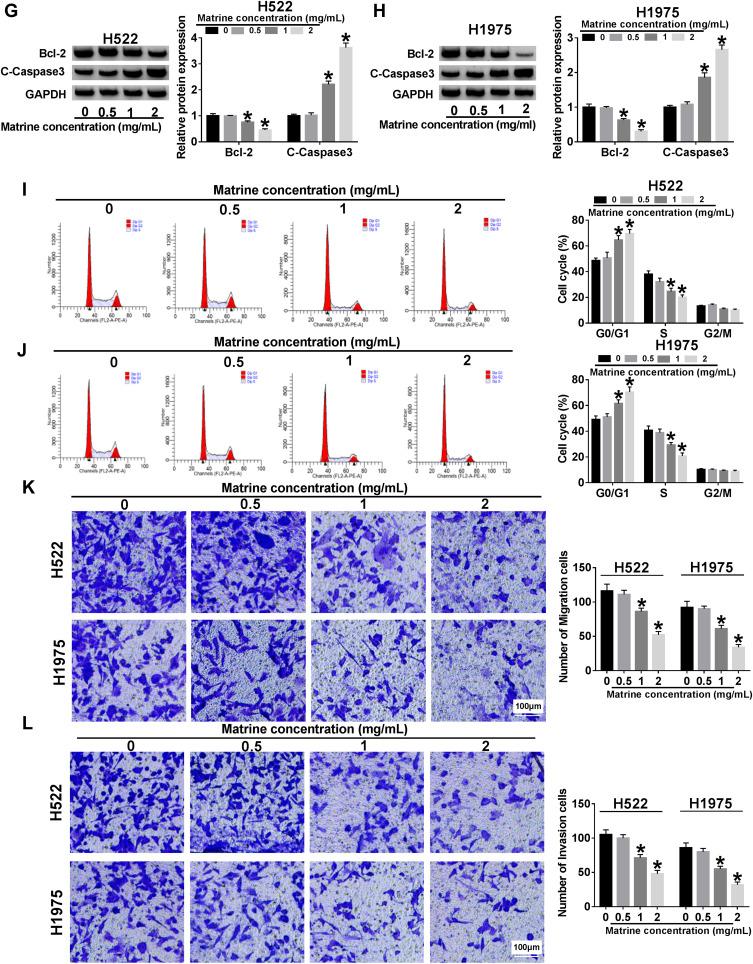
RESULTS

Matrine functioned as a carcinoma inhibitor by repressing proliferation, cell cycle process, migration, and invasion while inducing apoptosis in NSCLC cells. Importantly, overexpression of circFUT8 counteracted Matrine-induced effects on NSCLC cells. MiR-944, interacted with YES1, was a target of circFUT8. Under Matrine condition, overexpression of circFUT8 increased proliferation, migration, and invasion while inhibited apoptosis, which was abolished by the upregulation of miR-944. Whereas the silencing of YES1 counteracted miR-944 inhibitor-induced effects on NSCLC cells. Eventually, we also confirmed that Matrine impeded NSCLC tumor growth in vivo.

CONCLUSION

Matrine regulated proliferation, apoptosis, cell cycle, migration, and invasion of NSCLC cells through the circFUT8/miR-944/YES1 axis, which provided novel information for Matrine in NSCLC.

摘要

背景

非小细胞肺癌(NSCLC)是癌症病例的主要组织学亚型。在本研究中,我们调查了中药活性成分苦参碱与NSCLC细胞中circFUT8之间的关联。

方法

通过MTT和集落形成试验评估NSCLC细胞的增殖能力。进行流式细胞术检测以显示NSCLC细胞中的凋亡和细胞周期分布。通过蛋白质免疫印迹法检测Bcl-2、裂解的半胱天冬酶-3(C-Caspase3)和原癌基因1(YES1)的蛋白表达水平。通过Transwell试验测定NSCLC细胞的迁移和侵袭能力。通过实时定量聚合酶链反应(RT-qPCR)检测circFUT8、miR-944和YES1的表达水平。通过双荧光素酶报告基因试验证实miR-944与circFUT8或YES1之间的相互作用关系。通过异种移植实验探索苦参碱在体内的抗肿瘤作用。

结果

苦参碱通过抑制NSCLC细胞的增殖、细胞周期进程、迁移和侵袭,同时诱导细胞凋亡,发挥癌抑制剂的作用。重要的是,circFUT8的过表达抵消了苦参碱对NSCLC细胞的诱导作用。与YES1相互作用的miR-944是circFUT8的靶标。在苦参碱条件下,circFUT8的过表达增加了增殖、迁移和侵袭,同时抑制了细胞凋亡,而miR-944的上调消除了这种作用。而YES1的沉默抵消了miR-944抑制剂对NSCLC细胞诱导的作用。最终,我们还证实了苦参碱在体内可抑制NSCLC肿瘤生长。

结论

苦参碱通过circFUT8/miR-944/YES1轴调节NSCLC细胞的增殖、凋亡、细胞周期、迁移和侵袭,这为苦参碱在NSCLC中的应用提供了新的信息。

https://cdn.ncbi.nlm.nih.gov/pmc/blobs/2adf/8065209/618be56b14cf/CMAR-13-3429-g0009.jpg
https://cdn.ncbi.nlm.nih.gov/pmc/blobs/2adf/8065209/7f01825ced80/CMAR-13-3429-g0001.jpg
https://cdn.ncbi.nlm.nih.gov/pmc/blobs/2adf/8065209/a35ee2543e7f/CMAR-13-3429-g0002.jpg
https://cdn.ncbi.nlm.nih.gov/pmc/blobs/2adf/8065209/ca1c3d146b73/CMAR-13-3429-g0003.jpg
https://cdn.ncbi.nlm.nih.gov/pmc/blobs/2adf/8065209/af9cc911840e/CMAR-13-3429-g0004.jpg
https://cdn.ncbi.nlm.nih.gov/pmc/blobs/2adf/8065209/2e88046f9bbb/CMAR-13-3429-g0005.jpg
https://cdn.ncbi.nlm.nih.gov/pmc/blobs/2adf/8065209/279d2df9afab/CMAR-13-3429-g0006.jpg
https://cdn.ncbi.nlm.nih.gov/pmc/blobs/2adf/8065209/b2d96a3a4f3f/CMAR-13-3429-g0007.jpg
https://cdn.ncbi.nlm.nih.gov/pmc/blobs/2adf/8065209/59711d9089ec/CMAR-13-3429-g0008.jpg
https://cdn.ncbi.nlm.nih.gov/pmc/blobs/2adf/8065209/618be56b14cf/CMAR-13-3429-g0009.jpg
https://cdn.ncbi.nlm.nih.gov/pmc/blobs/2adf/8065209/7f01825ced80/CMAR-13-3429-g0001.jpg
https://cdn.ncbi.nlm.nih.gov/pmc/blobs/2adf/8065209/a35ee2543e7f/CMAR-13-3429-g0002.jpg
https://cdn.ncbi.nlm.nih.gov/pmc/blobs/2adf/8065209/ca1c3d146b73/CMAR-13-3429-g0003.jpg
https://cdn.ncbi.nlm.nih.gov/pmc/blobs/2adf/8065209/af9cc911840e/CMAR-13-3429-g0004.jpg
https://cdn.ncbi.nlm.nih.gov/pmc/blobs/2adf/8065209/2e88046f9bbb/CMAR-13-3429-g0005.jpg
https://cdn.ncbi.nlm.nih.gov/pmc/blobs/2adf/8065209/279d2df9afab/CMAR-13-3429-g0006.jpg
https://cdn.ncbi.nlm.nih.gov/pmc/blobs/2adf/8065209/b2d96a3a4f3f/CMAR-13-3429-g0007.jpg
https://cdn.ncbi.nlm.nih.gov/pmc/blobs/2adf/8065209/59711d9089ec/CMAR-13-3429-g0008.jpg
https://cdn.ncbi.nlm.nih.gov/pmc/blobs/2adf/8065209/618be56b14cf/CMAR-13-3429-g0009.jpg

相似文献

1
Matrine Regulates Proliferation, Apoptosis, Cell Cycle, Migration, and Invasion of Non-Small Cell Lung Cancer Cells Through the circFUT8/miR-944/YES1 Axis.苦参碱通过circFUT8/miR-944/YES1轴调节非小细胞肺癌细胞的增殖、凋亡、细胞周期、迁移和侵袭。
Cancer Manag Res. 2021 Apr 19;13:3429-3442. doi: 10.2147/CMAR.S290966. eCollection 2021.
2
Matrine Regulates Proliferation, Apoptosis, Cell Cycle, Migration, and Invasion of Non-Small Cell Lung Cancer Cells Through the circFUT8/miR-944/YES1 Axis [Retraction].苦参碱通过circFUT8/miR-944/YES1轴调控非小细胞肺癌细胞的增殖、凋亡、细胞周期、迁移和侵袭[撤回]
Cancer Manag Res. 2022 Dec 15;14:3455-3456. doi: 10.2147/CMAR.S401320. eCollection 2022.
3
MicroRNA-133a inhibits the proliferation of non-small cell lung cancer by targeting YES1.微小RNA-133a通过靶向YES1抑制非小细胞肺癌的增殖。
Oncol Lett. 2019 Dec;18(6):6759-6765. doi: 10.3892/ol.2019.11030. Epub 2019 Nov 1.
4
Effect of miR-140-5p on the regulation of proliferation and apoptosis in NSCLC and its underlying mechanism.miR-140-5p对非小细胞肺癌增殖和凋亡调控的影响及其潜在机制。
Exp Ther Med. 2019 Aug;18(2):1350-1356. doi: 10.3892/etm.2019.7701. Epub 2019 Jun 21.
5
Propofol suppresses non-small cell lung cancer tumorigenesis by regulation of circ-RHOT1/miR-326/FOXM1 axis.丙泊酚通过调控circ-RHOT1/miR-326/FOXM1轴抑制非小细胞肺癌的肿瘤发生。
Life Sci. 2021 Jan 27:119042. doi: 10.1016/j.lfs.2021.119042.
6
Long non-coding TUG1 accelerates prostate cancer progression through regulating miR-128-3p/YES1 axis.长链非编码 RNA TUG1 通过调控 miR-128-3p/YES1 轴促进前列腺癌进展。
Eur Rev Med Pharmacol Sci. 2020 Jan;24(2):619-632. doi: 10.26355/eurrev_202001_20038.
7
Circ_0057553/miR-515-5p Regulates Prostate Cancer Cell Proliferation, Apoptosis, Migration, Invasion and Aerobic Glycolysis by Targeting YES1.Circ_0057553/miR-515-5p通过靶向YES1调控前列腺癌细胞的增殖、凋亡、迁移、侵袭及有氧糖酵解
Onco Targets Ther. 2020 Nov 4;13:11289-11299. doi: 10.2147/OTT.S272294. eCollection 2020.
8
Circ-ZNF124 downregulation inhibits non-small cell lung cancer progression partly by inactivating the Wnt/β-catenin signaling pathway via mediating the miR-498/YES1 axis.环状锌指蛋白 124 的下调部分通过介导 miR-498/YES1 轴抑制非小细胞肺癌的进展,从而使 Wnt/β-连环蛋白信号通路失活。
Anticancer Drugs. 2021 Mar 1;32(3):257-268. doi: 10.1097/CAD.0000000000001014.
9
Circ_0081143 Contributes to Gastric Cancer Malignant Development and Doxorubicin Resistance by Elevating the Expression of YES1 by Targeting mziR-129-2-3p.环状 RNA 0081143 通过靶向 mziR-129-2-3p 提高 YES1 的表达促进胃癌恶性发展和多柔比星耐药性。
Gut Liver. 2022 Nov 15;16(6):861-874. doi: 10.5009/gnl210354. Epub 2022 Jun 10.
10
Matrine inhibits cell growth, migration, invasion and promotes autophagy in hepatocellular carcinoma by regulation of circ_0027345/miR-345-5p/HOXD3 axis.苦参碱通过调控circ_0027345/miR-345-5p/HOXD3轴抑制肝癌细胞的生长、迁移、侵袭并促进自噬。
Cancer Cell Int. 2020 Jun 16;20:246. doi: 10.1186/s12935-020-01293-w. eCollection 2020.

引用本文的文献

1
Circ_100549 promotes tumor progression in lung adenocarcinoma through upregulation of BIRC6.环状 RNA 100549 通过上调 BIRC6 促进肺腺癌肿瘤进展。
Histochem Cell Biol. 2024 Jun;161(6):493-506. doi: 10.1007/s00418-024-02275-z. Epub 2024 Apr 13.
2
Role of YES1 signaling in tumor therapy resistance.YES1信号通路在肿瘤治疗耐药中的作用。
Cancer Innov. 2023 Mar 3;2(3):210-218. doi: 10.1002/cai2.51. eCollection 2023 Jun.
3
Combinatorial Blood Platelets-Derived circRNA and mRNA Signature for Early-Stage Lung Cancer Detection.

本文引用的文献

1
circRNA circFUT8 Upregulates Krüpple-like Factor 10 to Inhibit the Metastasis of Bladder Cancer via Sponging miR-570-3p.环状RNA circFUT8通过吸附miR-570-3p上调Krüpple样因子10以抑制膀胱癌转移。
Mol Ther Oncolytics. 2020 Jan 11;16:172-187. doi: 10.1016/j.omto.2019.12.014. eCollection 2020 Mar 27.
2
MicroRNA-133a inhibits the proliferation of non-small cell lung cancer by targeting YES1.微小RNA-133a通过靶向YES1抑制非小细胞肺癌的增殖。
Oncol Lett. 2019 Dec;18(6):6759-6765. doi: 10.3892/ol.2019.11030. Epub 2019 Nov 1.
3
Identification and characterization of circRNAs as competing endogenous RNAs for miRNA-mRNA in colorectal cancer.
组合型血小板来源环状 RNA 和信使 RNA 特征用于早期肺癌检测。
Int J Mol Sci. 2023 Mar 2;24(5):4881. doi: 10.3390/ijms24054881.
4
[Effects of matrine combined with LY294002 on proliferation, apoptosis and cell cycle of human myeloid leukemia K562 cells].苦参碱联合LY294002对人髓系白血病K562细胞增殖、凋亡及细胞周期的影响
Nan Fang Yi Ke Da Xue Xue Bao. 2022 Nov 20;42(11):1739-1746. doi: 10.12122/j.issn.1673-4254.2022.11.20.
5
CRISPR-Cas9-mediated gene therapy in lung cancer.CRISPR-Cas9介导的肺癌基因治疗。
Clin Transl Oncol. 2023 May;25(5):1156-1166. doi: 10.1007/s12094-022-03039-8. Epub 2022 Dec 10.
6
Novel Insights into miR-944 in Cancer.对癌症中miR-944的全新见解。
Cancers (Basel). 2022 Aug 31;14(17):4232. doi: 10.3390/cancers14174232.
7
CRISPR/Cas9 application in cancer therapy: a pioneering genome editing tool.CRISPR/Cas9 在癌症治疗中的应用:一种开拓性的基因组编辑工具。
Cell Mol Biol Lett. 2022 May 4;27(1):35. doi: 10.1186/s11658-022-00336-6.
8
Digital multiplexed analysis of circular RNAs in FFPE and fresh non-small cell lung cancer specimens.数字多路复用分析 FFPE 和新鲜非小细胞肺癌标本中的环状 RNA。
Mol Oncol. 2022 Jun;16(12):2367-2383. doi: 10.1002/1878-0261.13182. Epub 2022 Feb 10.
9
Circular RNA circ_0003028 contributes to tumorigenesis by regulating GOT2 via miR-1298-5p in non-small cell lung cancer.环状 RNA circ_0003028 通过 miR-1298-5p 调控 GOT2 促进非小细胞肺癌的发生。
Bioengineered. 2021 Dec;12(1):2326-2340. doi: 10.1080/21655979.2021.1935064.
环状RNA作为结直肠癌中miRNA-mRNA竞争性内源性RNA的鉴定与特征分析
PeerJ. 2019 Sep 19;7:e7602. doi: 10.7717/peerj.7602. eCollection 2019.
4
lncRNA confers cisplatin resistance of non-small-cell lung cancer via regulation of miR185-5p-SIX1 axis.长链非编码RNA通过调控miR185-5p-SIX1轴赋予非小细胞肺癌顺铂耐药性。
Onco Targets Ther. 2019 Jul 30;12:6105-6117. doi: 10.2147/OTT.S197454. eCollection 2019.
5
CircRNAs in cancer metabolism: a review.环状 RNA 在癌症代谢中的作用:综述。
J Hematol Oncol. 2019 Sep 4;12(1):90. doi: 10.1186/s13045-019-0776-8.
6
Effect of miR-140-5p on the regulation of proliferation and apoptosis in NSCLC and its underlying mechanism.miR-140-5p对非小细胞肺癌增殖和凋亡调控的影响及其潜在机制。
Exp Ther Med. 2019 Aug;18(2):1350-1356. doi: 10.3892/etm.2019.7701. Epub 2019 Jun 21.
7
YES1 Drives Lung Cancer Growth and Progression and Predicts Sensitivity to Dasatinib.YES1 驱动肺癌生长和进展,并预测对达沙替尼的敏感性。
Am J Respir Crit Care Med. 2019 Oct 1;200(7):888-899. doi: 10.1164/rccm.201807-1292OC.
8
miR-944 inhibits lung adenocarcinoma tumorigenesis by targeting STAT1 interaction.miR-944 通过靶向 STAT1 相互作用抑制肺腺癌肿瘤发生。
Oncol Lett. 2019 Apr;17(4):3790-3798. doi: 10.3892/ol.2019.10045. Epub 2019 Feb 18.
9
Correction: Yes and Lyn play a role in nuclear translocation of the epidermal growth factor receptor.更正:Yes和Lyn在表皮生长因子受体的核转位过程中发挥作用。
Oncogene. 2019 Mar;38(13):2435. doi: 10.1038/s41388-018-0572-x.
10
Primate-specific miR-944 activates p53-dependent tumor suppression in human colorectal cancers.灵长类动物特异性 miR-944 在人结直肠癌细胞中激活依赖 p53 的肿瘤抑制作用。
Cancer Lett. 2019 Jan;440-441:168-179. doi: 10.1016/j.canlet.2018.10.029. Epub 2018 Oct 27.