Suppr超能文献

微小RNA-1226-3p在骨肉瘤中具有促肿瘤作用。

MicroRNA-1226-3p has a tumor-promoting role in osteosarcoma.

作者信息

Li Yong, Song Dai, An Ting, Liu Jie, Yang Qian, Nan Shaokui

机构信息

Department of Orthopedics, Sixth Medical Center of the PLA General Hospital, Beijing 100048, P.R. China.

Community Health Service Center of South Railway Station, Chengdu, Sichuan 610042, P.R. China.

出版信息

Oncol Lett. 2021 Jun;21(6):474. doi: 10.3892/ol.2021.12735. Epub 2021 Apr 15.

Abstract

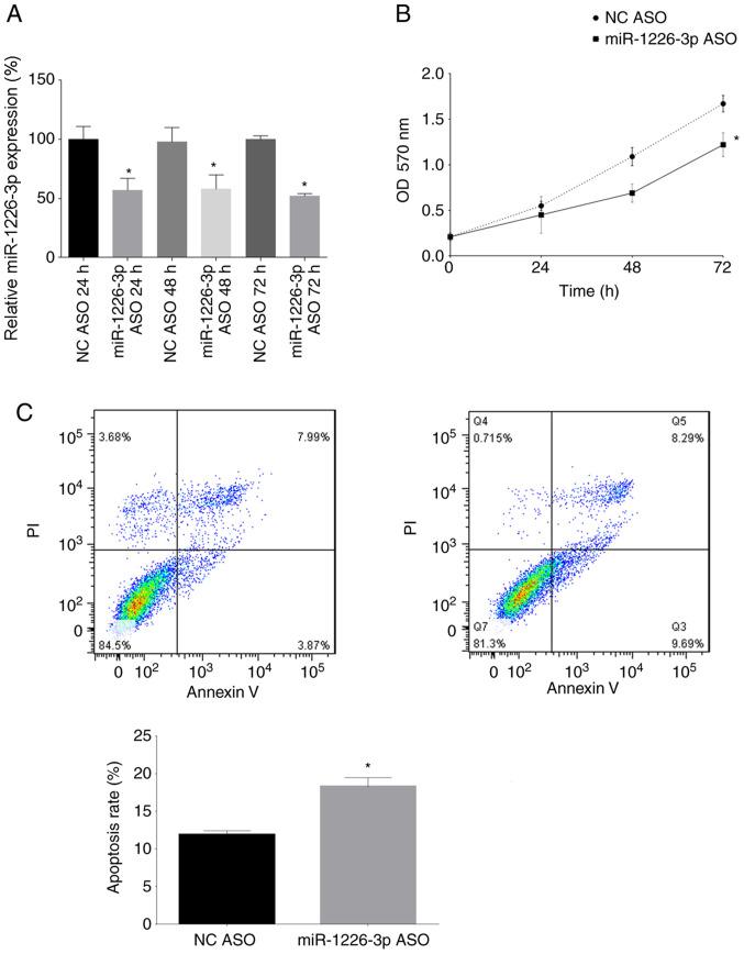
Osteosarcoma is a malignant bone tumor that commonly occurs in young individuals. It accounts for 10% of solid tumors in those who are 15-19 years old. MicroRNA (miRNA/miR) dysregulation serves a crucial role in the molecular mechanism of osteosarcoma. The present study reported a novel miRNA (miR-1226-3p) and investigated its function in osteosarcoma. miR-1226-3p mimics and miR-1226-3p antisense oligonucleotides were transfected into human osteosarcoma SaOS-2 cells to alter miR-1226-3 expression, while the hFOB 1.19 cell line was used as the control. The apoptosis rate was analyzed using a dead cell apoptosis kit. TNF receptor-associated factor 3 (TRAF3) protein expression was assayed by western blotting. The results of bioinformatics and clinical specimen analyses revealed that higher expression levels of miR-1226-3p were associated with lower survival rates. Additionally, the results of experiments on cultured cells revealed that miR-1226-3p promoted the proliferation of SaOS-2 cells, while miR-1226-3p inhibition decreased cell proliferation and increased apoptosis. Furthermore, it was revealed that miR-1226-3p targeted TRAF3 in SaOS-2 cells. In conclusion, the present study suggested that miR-1226-3p promoted the proliferation of osteosarcoma cells.

摘要

骨肉瘤是一种常见于年轻人的恶性骨肿瘤。它在15至19岁人群的实体瘤中占10%。微小RNA(miRNA/miR)失调在骨肉瘤的分子机制中起关键作用。本研究报道了一种新型miRNA(miR-1226-3p)并研究了其在骨肉瘤中的功能。将miR-1226-3p模拟物和miR-1226-3p反义寡核苷酸转染到人骨肉瘤SaOS-2细胞中以改变miR-1226-3的表达,而hFOB 1.19细胞系用作对照。使用死细胞凋亡试剂盒分析凋亡率。通过蛋白质印迹法检测肿瘤坏死因子受体相关因子3(TRAF3)蛋白表达。生物信息学和临床标本分析结果显示,miR-1226-3p的较高表达水平与较低生存率相关。此外,细胞培养实验结果显示,miR-1226-3p促进了SaOS-2细胞的增殖,而抑制miR-1226-3p则降低了细胞增殖并增加了凋亡。此外,研究发现miR-1226-3p在SaOS-2细胞中靶向TRAF3。总之,本研究表明miR-1226-3p促进了骨肉瘤细胞的增殖。

https://cdn.ncbi.nlm.nih.gov/pmc/blobs/3396/8063373/4a5e75a7b084/ol-21-06-12735-g00.jpg

文献AI研究员

20分钟写一篇综述,助力文献阅读效率提升50倍。

立即体验

用中文搜PubMed

大模型驱动的PubMed中文搜索引擎

马上搜索

文档翻译

学术文献翻译模型,支持多种主流文档格式。

立即体验