Baek Ahreum, Jung So Hee, Pyo Soonil, Kim Soo Yeon, Jo Seongmoon, Kim Lila, Lee Eun Young, Kim Sung Hoon, Cho Sung-Rae
Department of Rehabilitation Medicine, Yonsei University Wonju College of Medicine, Wonju, Korea.
Department and Research Institute of Rehabilitation Medicine, Yonsei University College of Medicine, Seoul, Korea.
Front Pharmacol. 2021 Apr 12;12:609817. doi: 10.3389/fphar.2021.609817. eCollection 2021.
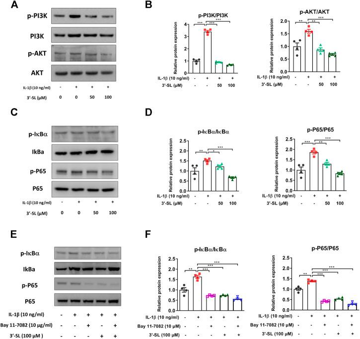
Osteoarthritis (OA) is a major degenerative joint disease. Oxidative stress and inflammation play key roles in the pathogenesis of OA. 3'-Sialyllactose (3'-SL) is derived from human milk and is known to regulate a variety of biological functions related to immune homeostasis. This study aimed to investigate the therapeutic mechanisms of 3'-SL in interleukin-1β (IL-1β)-treated SW1353 chondrocytic cells. 3'-SL potently suppressed IL-1β-induced oxidative stress by increasing the levels of enzymatic antioxidants. 3'-SL significantly reversed the IL-1β mediated expression levels of reactive oxygen species in IL-1β-stimulated chondrocytic cells. In addition, 3'-SL could reverse the increased levels of inflammatory markers such as nitrite, prostaglandin E2, inducible nitric oxide synthase, cyclooxygenase-2, IL-1β, and IL-6 in IL-1β-stimulated chondrocytic cells. Moreover, 3'-SL significantly inhibited the apoptotic process, as indicated by the downregulation of the pro-apoptotic protein Bax, upregulation of the anti-apoptotic protein Bcl-2 expression, and significant reduction in the number of TUNEL-positive cells in the IL-1β-treated chondrocytic cells. Furthermore, 3'-SL reversed cartilage destruction by decreasing the release of matrix metalloproteinases (MMP), such as MMP1, MMP3, and MMP13. In contrast, 3'-SL significantly increased the expression levels of matrix synthesis proteins, such as collagen II and aggrecan, in IL-1β-treated chondrocytic cells. 3'-SL dramatically suppressed the activation of mitogen-activated protein kinases (MAPK) and phosphatidylinositol-3-kinase (PI3K)/protein kinase B (AKT)/nuclear factor kappa-light-chain-enhancer of activated B cells (NF-κB) signaling pathways, which are related to the pathogenesis of OA. Taken together, our data suggest that 3'-SL alleviates IL-1β-induced OA pathogenesis via inhibition of activated MAPK and PI3K/AKT/NF-κB signaling cascades with the downregulation of oxidative stress and inflammation. Therefore, 3'-SL has the potential to be used as a natural compound for OA therapy owing to its ability to activate the antioxidant defense system and suppress inflammatory responses.
骨关节炎(OA)是一种主要的退行性关节疾病。氧化应激和炎症在OA的发病机制中起关键作用。3'-唾液酸乳糖(3'-SL)源自人乳,已知可调节与免疫稳态相关的多种生物学功能。本研究旨在探讨3'-SL在白细胞介素-1β(IL-1β)处理的SW1353软骨细胞中的治疗机制。3'-SL通过增加酶促抗氧化剂的水平有效抑制IL-1β诱导的氧化应激。3'-SL显著逆转了IL-1β刺激的软骨细胞中活性氧的IL-1β介导的表达水平。此外,3'-SL可以逆转IL-1β刺激的软骨细胞中炎症标志物如亚硝酸盐、前列腺素E2、诱导型一氧化氮合酶、环氧化酶-2、IL-1β和IL-6水平的升高。此外,3'-SL显著抑制了凋亡过程,这表现为促凋亡蛋白Bax的下调、抗凋亡蛋白Bcl-2表达的上调以及IL-1β处理的软骨细胞中TUNEL阳性细胞数量的显著减少。此外,3'-SL通过减少基质金属蛋白酶(MMP)如MMP1、MMP3和MMP13的释放来逆转软骨破坏。相反,3'-SL显著增加了IL-1β处理的软骨细胞中基质合成蛋白如胶原蛋白II和聚集蛋白聚糖的表达水平。3'-SL显著抑制了丝裂原活化蛋白激酶(MAPK)和磷脂酰肌醇-3-激酶(PI3K)/蛋白激酶B(AKT)/活化B细胞核因子κB(NF-κB)信号通路的激活,这些通路与OA的发病机制有关。综上所述,我们的数据表明,3'-SL通过抑制活化的MAPK和PI3K/AKT/NF-κB信号级联反应以及下调氧化应激和炎症来减轻IL-1β诱导的OA发病机制。因此,3'-SL由于其激活抗氧化防御系统和抑制炎症反应的能力,有潜力用作OA治疗的天然化合物。