Suppr超能文献

QO-40(5-(氯甲基)-3-(萘-1-基)-2-(三氟甲基)吡唑并[1,5-a]嘧啶-7(4H)-酮)对BK通道的有效激活,已知其为KCNQ2/Q3通道的开放剂 。

Effective Activation of BK Channels by QO-40 (5-(Chloromethyl)-3-(Naphthalen-1-yl)-2-(Trifluoromethyl)Pyrazolo [1,5-a]pyrimidin-7(4)-one), Known to Be an Opener of KCNQ2/Q3 Channels.

作者信息

Chang Wei-Ting, Wu Sheng-Nan

机构信息

Institute of Clinical Medicine, College of Medicine, National Cheng Kung University, Tainan 70101, Taiwan.

Division of Cardiovascular Medicine, Chi-Mei Medical Center, Tainan 71004, Taiwan.

出版信息

Pharmaceuticals (Basel). 2021 Apr 21;14(5):388. doi: 10.3390/ph14050388.

Abstract

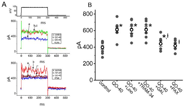
QO-40 (5-(chloromethyl)-3-(naphthalene-1-yl)-2-(trifluoromethyl) pyrazolo[1,5-a]pyrimidin-7(4)-one) is a novel and selective activator of KCNQ2/KCNQ3 K channels. However, it remains largely unknown whether this compound can modify any other type of plasmalemmal ionic channel. The effects of QO-40 on ion channels in pituitary GH lactotrophs were investigated in this study. QO-40 stimulated Ca-activated K current () with an EC value of 2.3 μM in these cells. QO-40-stimulated was attenuated by the further addition of GAL-021 or paxilline but not by linopirdine or TRAM-34. In inside-out mode, this compound added to the intracellular leaflet of the detached patches stimulated large-conductance Ca-activated K (BK) channels with no change in single-channel conductance; however, there was a decrease in the slow component of the mean closed time of BK channels. The value required for the QO-40-mediated decrease in the slow component at the mean closure time was 1.96 μM. This compound shifted the steady-state activation curve of BK channels to a less positive voltage and decreased the gating charge of the channel. The application of QO-40 also increased the hysteretic strength of BK channels elicited by a long-lasting isosceles-triangular ramp voltage. In HEK293T cells expressing , QO-40 stimulated BK channel activity. Overall, these findings demonstrate that QO-40 can interact directly with the BK channel to increase the amplitude of in GH cells.

摘要

QO-40(5-(氯甲基)-3-(萘-1-基)-2-(三氟甲基)吡唑并[1,5-a]嘧啶-7(4H)-酮)是一种新型的、选择性的KCNQ2/KCNQ3钾通道激活剂。然而,这种化合物是否能修饰任何其他类型的质膜离子通道在很大程度上仍不清楚。本研究调查了QO-40对垂体生长激素泌乳细胞中离子通道的影响。在这些细胞中,QO-40以2.3μM的EC值刺激钙激活钾电流()。进一步添加GAL-021或紫杉醇可减弱QO-40刺激的,但添加利诺吡啶或TRAM-34则无此作用。在内外膜模式下,将该化合物添加到分离膜片的细胞内小叶中可刺激大电导钙激活钾(BK)通道,单通道电导无变化;然而,BK通道平均关闭时间的慢成分有所减少。QO-40介导的平均关闭时间慢成分减少所需的值为1.96μM。该化合物使BK通道的稳态激活曲线向更正电位移动,并降低了通道的门控电荷。应用QO-40还增加了由持久等腰三角形斜坡电压引起的BK通道的滞后强度。在表达的HEK293T细胞中,QO-40刺激BK通道活性。总体而言,这些发现表明QO-40可直接与BK通道相互作用,以增加生长激素细胞中的幅度。

https://cdn.ncbi.nlm.nih.gov/pmc/blobs/1523/8143083/8a339164fbc0/pharmaceuticals-14-00388-g001.jpg

文献检索

告别复杂PubMed语法,用中文像聊天一样搜索,搜遍4000万医学文献。AI智能推荐,让科研检索更轻松。

立即免费搜索

文件翻译

保留排版,准确专业,支持PDF/Word/PPT等文件格式,支持 12+语言互译。

免费翻译文档

深度研究

AI帮你快速写综述,25分钟生成高质量综述,智能提取关键信息,辅助科研写作。

立即免费体验