• 文献检索
  • 文档翻译
  • 深度研究
  • 学术资讯
  • Suppr Zotero 插件Zotero 插件
  • 邀请有礼
  • 套餐&价格
  • 历史记录
应用&插件
Suppr Zotero 插件Zotero 插件浏览器插件Mac 客户端Windows 客户端微信小程序
定价
高级版会员购买积分包购买API积分包
服务
文献检索文档翻译深度研究API 文档MCP 服务
关于我们
关于 Suppr公司介绍联系我们用户协议隐私条款
关注我们

Suppr 超能文献

核心技术专利:CN118964589B侵权必究
粤ICP备2023148730 号-1Suppr @ 2026

文献检索

告别复杂PubMed语法,用中文像聊天一样搜索,搜遍4000万医学文献。AI智能推荐,让科研检索更轻松。

立即免费搜索

文件翻译

保留排版,准确专业,支持PDF/Word/PPT等文件格式,支持 12+语言互译。

免费翻译文档

深度研究

AI帮你快速写综述,25分钟生成高质量综述,智能提取关键信息,辅助科研写作。

立即免费体验

人参皂苷Rh1通过活性氧介导的Akt信号通路诱导MCF-7细胞凋亡和自噬性细胞死亡。

Ginsenoside Rh1 Induces MCF-7 Cell Apoptosis and Autophagic Cell Death through ROS-Mediated Akt Signaling.

作者信息

Huynh Diem Thi Ngoc, Jin Yujin, Myung Chang-Seon, Heo Kyung-Sun

机构信息

College of Pharmacy, Chungnam National University, Daejeon 34134, Korea.

Department of Pharmacy, Da Nang University of Medical Technology and Pharmacy, Da Nang 550000, Vietnam.

出版信息

Cancers (Basel). 2021 Apr 15;13(8):1892. doi: 10.3390/cancers13081892.

DOI:10.3390/cancers13081892
PMID:33920802
原文链接:https://pmc.ncbi.nlm.nih.gov/articles/PMC8071122/
Abstract

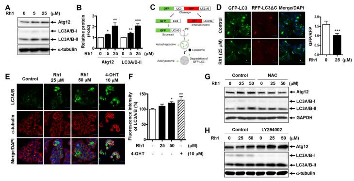
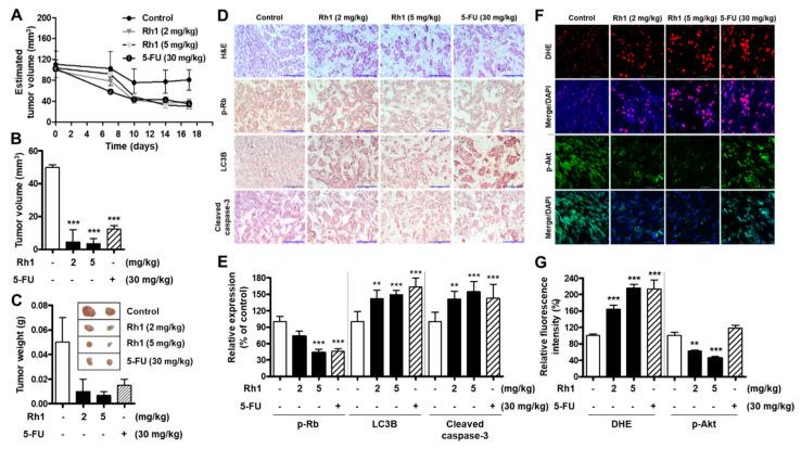
Breast cancer (BC) is the leading cause of cancer-related deaths among women worldwide. Ginsenosides exhibit anticancer activity against various cancer cells. However, the effects of ginsenoside Rh1 on BC and the underlying mechanisms remain unknown. Here, we investigated the anticancer effects of Rh1 on human BC MCF-7 and HCC1428 cells and the underlying signaling pathways. The anticancer effects of Rh1 in vitro were evaluated using sulforhodamine B (SRB), 3-(4, 5-dimethylthiazole-2-yl)-2, 5-diphenyltetrazolium bromide (MTT), clonogenic assay, propidium iodide (PI)/Hoechst staining, Western blotting, flow cytometry, and immunofluorescence analysis. The in vivo effects of Rh1 were determined using a xenograft model via hematoxylin and eosin and the immunohistochemistry staining of tumor tissues. We found that Rh1 exerted cytotoxicity in the cells by increasing cell apoptosis, autophagy, and cell cycle arrest. These effects were further enhanced by a phosphatidylinositol 3-kinase (PI3K) inhibitor but were rescued by the inhibition of reactive oxygen species (ROS). Moreover, enhanced ROS generation by Rh1 inhibited the activation of the PI3K/Akt pathway. Consistently, Rh1 treatment significantly reduced tumor growth in vivo and increased the ROS production and protein expression of LC3B and cleaved caspase-3 but decreased the phosphorylation of Akt and retinoblastoma (Rb) in tumor tissues. Taken together, Rh1 exerted a potential anticancer effect on BC cells by inducing cell cycle arrest, apoptosis, and autophagy via inhibition of the ROS-mediated PI3K/Akt pathway.

摘要

乳腺癌(BC)是全球女性癌症相关死亡的主要原因。人参皂苷对多种癌细胞具有抗癌活性。然而,人参皂苷Rh1对乳腺癌的影响及其潜在机制尚不清楚。在此,我们研究了Rh1对人乳腺癌MCF-7和HCC1428细胞的抗癌作用及其潜在的信号通路。使用磺酰罗丹明B(SRB)、3-(4,5-二甲基噻唑-2-基)-2,5-二苯基四氮唑溴盐(MTT)、克隆形成试验、碘化丙啶(PI)/Hoechst染色、蛋白质印迹法、流式细胞术和免疫荧光分析评估Rh1在体外的抗癌作用。通过苏木精和伊红染色以及肿瘤组织的免疫组织化学染色,使用异种移植模型确定Rh1的体内作用。我们发现Rh1通过增加细胞凋亡、自噬和细胞周期阻滞在细胞中发挥细胞毒性作用。磷脂酰肌醇3-激酶(PI3K)抑制剂进一步增强了这些作用,但活性氧(ROS)的抑制可使其恢复。此外,Rh1增强的ROS生成抑制了PI3K/Akt通路的激活。一致地,Rh1治疗显著降低了体内肿瘤生长,并增加了肿瘤组织中ROS的产生以及LC3B和裂解的半胱天冬酶-3的蛋白表达,但降低了Akt和视网膜母细胞瘤(Rb)的磷酸化水平。综上所述,Rh1通过抑制ROS介导的PI3K/Akt通路诱导细胞周期阻滞、凋亡和自噬,从而对乳腺癌细胞发挥潜在的抗癌作用。

https://cdn.ncbi.nlm.nih.gov/pmc/blobs/994b/8071122/7a1870938d3e/cancers-13-01892-g007.jpg
https://cdn.ncbi.nlm.nih.gov/pmc/blobs/994b/8071122/7cdbbf566cb5/cancers-13-01892-g001.jpg
https://cdn.ncbi.nlm.nih.gov/pmc/blobs/994b/8071122/31266cd6f730/cancers-13-01892-g002.jpg
https://cdn.ncbi.nlm.nih.gov/pmc/blobs/994b/8071122/a21f0f9eb507/cancers-13-01892-g003.jpg
https://cdn.ncbi.nlm.nih.gov/pmc/blobs/994b/8071122/b19f3940d61f/cancers-13-01892-g004.jpg
https://cdn.ncbi.nlm.nih.gov/pmc/blobs/994b/8071122/e11047ec2f65/cancers-13-01892-g005.jpg
https://cdn.ncbi.nlm.nih.gov/pmc/blobs/994b/8071122/e97f947255de/cancers-13-01892-g006.jpg
https://cdn.ncbi.nlm.nih.gov/pmc/blobs/994b/8071122/7a1870938d3e/cancers-13-01892-g007.jpg
https://cdn.ncbi.nlm.nih.gov/pmc/blobs/994b/8071122/7cdbbf566cb5/cancers-13-01892-g001.jpg
https://cdn.ncbi.nlm.nih.gov/pmc/blobs/994b/8071122/31266cd6f730/cancers-13-01892-g002.jpg
https://cdn.ncbi.nlm.nih.gov/pmc/blobs/994b/8071122/a21f0f9eb507/cancers-13-01892-g003.jpg
https://cdn.ncbi.nlm.nih.gov/pmc/blobs/994b/8071122/b19f3940d61f/cancers-13-01892-g004.jpg
https://cdn.ncbi.nlm.nih.gov/pmc/blobs/994b/8071122/e11047ec2f65/cancers-13-01892-g005.jpg
https://cdn.ncbi.nlm.nih.gov/pmc/blobs/994b/8071122/e97f947255de/cancers-13-01892-g006.jpg
https://cdn.ncbi.nlm.nih.gov/pmc/blobs/994b/8071122/7a1870938d3e/cancers-13-01892-g007.jpg

相似文献

1
Ginsenoside Rh1 Induces MCF-7 Cell Apoptosis and Autophagic Cell Death through ROS-Mediated Akt Signaling.人参皂苷Rh1通过活性氧介导的Akt信号通路诱导MCF-7细胞凋亡和自噬性细胞死亡。
Cancers (Basel). 2021 Apr 15;13(8):1892. doi: 10.3390/cancers13081892.
2
Ginsenoside-Rg2 affects cell growth via regulating ROS-mediated AMPK activation and cell cycle in MCF-7 cells.人参皂苷 Rg2 通过调节 ROS 介导的 AMPK 激活和 MCF-7 细胞周期影响细胞生长。
Phytomedicine. 2021 May;85:153549. doi: 10.1016/j.phymed.2021.153549. Epub 2021 Mar 17.
3
Targeted antitumor activity of Ginsenoside (Rg1) in paclitaxel-resistant human nasopharyngeal cancer cells are mediated through activation of autophagic cell death, cell apoptosis, endogenous ROS production, S phase cell cycle arrest and inhibition of m-TOR/PI3K/AKT signalling pathway.人参皂苷(Rg1)对耐紫杉醇的人鼻咽癌细胞的靶向抗肿瘤活性是通过激活自噬性细胞死亡、细胞凋亡、内源性活性氧产生、S期细胞周期阻滞以及抑制m-TOR/PI3K/AKT信号通路介导的。
J BUON. 2019 Sep-Oct;24(5):2056-2061.
4
Ginsenoside Rh1 inhibits tumor growth in MDA-MB-231 breast cancer cells via mitochondrial ROS and ER stress-mediated signaling pathway.人参皂苷 Rh1 通过线粒体 ROS 和 ER 应激介导的信号通路抑制 MDA-MB-231 乳腺癌细胞的生长。
Arch Pharm Res. 2022 Mar;45(3):174-184. doi: 10.1007/s12272-022-01377-3. Epub 2022 Mar 24.
5
Ginsenoside Rh1 Prevents Migration and Invasion through Mitochondrial ROS-Mediated Inhibition of STAT3/NF-κB Signaling in MDA-MB-231 Cells.人参皂苷 Rh1 通过抑制 MDA-MB-231 细胞中的线粒体 ROS-STAT3/NF-κB 信号通路来防止迁移和侵袭。
Int J Mol Sci. 2021 Sep 28;22(19):10458. doi: 10.3390/ijms221910458.
6
Minor Ginsenoside Rg2 and Rh1 Attenuates LPS-Induced Acute Liver and Kidney Damages via Downregulating Activation of TLR4-STAT1 and Inflammatory Cytokine Production in Macrophages.小极性人参皂苷 Rg2 和 Rh1 通过下调 TLR4-STAT1 的激活和巨噬细胞中炎症细胞因子的产生来减轻 LPS 诱导的急性肝和肾损伤。
Int J Mol Sci. 2020 Sep 11;21(18):6656. doi: 10.3390/ijms21186656.
7
Pro-apoptotic and pro-autophagic effects of the Aurora kinase A inhibitor alisertib (MLN8237) on human osteosarcoma U-2 OS and MG-63 cells through the activation of mitochondria-mediated pathway and inhibition of p38 MAPK/PI3K/Akt/mTOR signaling pathway.极光激酶A抑制剂阿利西替尼(MLN8237)通过激活线粒体介导的途径和抑制p38丝裂原活化蛋白激酶/磷脂酰肌醇-3-激酶/蛋白激酶B/哺乳动物雷帕霉素靶蛋白信号通路对人骨肉瘤U-2 OS和MG-63细胞产生促凋亡和促自噬作用。
Drug Des Devel Ther. 2015 Mar 12;9:1555-84. doi: 10.2147/DDDT.S74197. eCollection 2015.
8
20(S)-Ginsenoside Rh1 inhibits cisplatin-induced hearing loss by inhibiting the MAPK signaling pathway and suppressing apoptosis in vitro.20(S)-人参皂苷 Rh1 通过抑制 MAPK 信号通路和抑制细胞凋亡来抑制顺铂诱导的听力损失。
Biochim Biophys Acta Mol Cell Res. 2023 Jun;1870(5):119461. doi: 10.1016/j.bbamcr.2023.119461. Epub 2023 Mar 15.
9
Root extract of Prunella vulgaris inhibits in vitro and in vivo carcinogenesis in MCF-5 human breast carcinoma via suppression of angiogenesis, induction of apoptosis, cell cycle arrest and modulation of PI3K/AKT signalling pathway.夏枯草根提取物通过抑制血管生成、诱导细胞凋亡、使细胞周期停滞以及调节PI3K/AKT信号通路,在体外和体内抑制MCF-5人乳腺癌的癌变过程。
J BUON. 2019 Mar-Apr;24(2):549-554.
10
Plumbagin induces G2/M arrest, apoptosis, and autophagy via p38 MAPK- and PI3K/Akt/mTOR-mediated pathways in human tongue squamous cell carcinoma cells.白花丹醌通过p38丝裂原活化蛋白激酶和磷脂酰肌醇-3-激酶/蛋白激酶B/哺乳动物雷帕霉素靶蛋白介导的信号通路诱导人舌鳞状细胞癌细胞发生G2/M期阻滞、凋亡和自噬。
Drug Des Devel Ther. 2015 Mar 16;9:1601-26. doi: 10.2147/DDDT.S76057. eCollection 2015.

引用本文的文献

1
Unlocking ginsenosides' therapeutic power with polymer-based delivery systems: current applications and future perspectives.利用基于聚合物的递送系统释放人参皂苷的治疗潜力:当前应用与未来展望。
Front Pharmacol. 2025 Jul 10;16:1629803. doi: 10.3389/fphar.2025.1629803. eCollection 2025.
2
Targeting hypoxia-mediated chemo-immuno resistance by a hybrid NBDHEX-Pt(IV) prodrug via declining nuclear STING1-promoted AhR-CIN in human lung squamous cell carcinoma.通过一种混合的NBDHEX-Pt(IV)前药靶向缺氧介导的化学免疫抗性,该前药可降低人肺鳞状细胞癌中细胞核STING1促进的AhR-CIN。
Transl Oncol. 2025 May;55:102350. doi: 10.1016/j.tranon.2025.102350. Epub 2025 Mar 25.
3

本文引用的文献

1
Ginsenoside-Rg2 affects cell growth via regulating ROS-mediated AMPK activation and cell cycle in MCF-7 cells.人参皂苷 Rg2 通过调节 ROS 介导的 AMPK 激活和 MCF-7 细胞周期影响细胞生长。
Phytomedicine. 2021 May;85:153549. doi: 10.1016/j.phymed.2021.153549. Epub 2021 Mar 17.
2
Protective effects of ginsenoside-Rg2 and -Rh1 on liver function through inhibiting TAK1 and STAT3-mediated inflammatory activity and Nrf2/ARE-mediated antioxidant signaling pathway.人参皂苷 Rg2 和 Rh1 通过抑制 TAK1 和 STAT3 介导的炎症活性及 Nrf2/ARE 介导的抗氧化信号通路对肝功能的保护作用。
Arch Pharm Res. 2021 Feb;44(2):241-252. doi: 10.1007/s12272-020-01304-4. Epub 2021 Feb 3.
3
Curcumin/pEGCG-encapsulated nanoparticles enhance spinal cord injury recovery by regulating CD74 to alleviate oxidative stress and inflammation.
姜黄素/表没食子儿茶素没食子酸酯包封纳米粒通过调节 CD74 减轻氧化应激和炎症来增强脊髓损伤恢复。
J Nanobiotechnology. 2024 Oct 24;22(1):653. doi: 10.1186/s12951-024-02916-4.
4
Docking-Based Virtual Screening Method for Selecting Natural Compounds with Synergistic Inhibitory Effects Against Cancer Signalling Pathways Using a Multi-Target Approach.基于对接的虚拟筛选方法:采用多靶点方法筛选对癌症信号通路具有协同抑制作用的天然化合物
Iran J Biotechnol. 2024 Apr 1;22(2):e3718. doi: 10.30498/ijb.2024.398939.3718. eCollection 2024 Apr.
5
Natural products for enhancing the sensitivity or decreasing the adverse effects of anticancer drugs through regulating the redox balance.通过调节氧化还原平衡来增强抗癌药物敏感性或降低其不良反应的天然产物。
Chin Med. 2024 Aug 20;19(1):110. doi: 10.1186/s13020-024-00982-2.
6
Ginsenoside Rd reduces cell proliferation of non-small cell lung cancer cells by p53-mitochondrial apoptotic pathway.人参皂苷Rd通过p53-线粒体凋亡途径降低非小细胞肺癌细胞的增殖。
Heliyon. 2024 Jun 5;10(11):e32483. doi: 10.1016/j.heliyon.2024.e32483. eCollection 2024 Jun 15.
7
Combination of phytochemicals, including ginsenoside and curcumin, shows a synergistic effect on the recovery of radiation-induced toxicity.植物化学物质的组合,包括人参皂苷和姜黄素,对辐射诱导毒性的恢复表现出协同作用。
PLoS One. 2024 Jan 19;19(1):e0293974. doi: 10.1371/journal.pone.0293974. eCollection 2024.
8
Therapeutic Applications of Ginseng Natural Compounds for Health Management.人参天然化合物在健康管理中的治疗应用。
Int J Mol Sci. 2023 Dec 9;24(24):17290. doi: 10.3390/ijms242417290.
9
Tailoring Potential Natural Compounds for the Treatment of Luminal Breast Cancer.定制潜在天然化合物用于治疗管腔型乳腺癌。
Pharmaceuticals (Basel). 2023 Oct 16;16(10):1466. doi: 10.3390/ph16101466.
10
Updating the therapeutic role of ginsenosides in breast cancer: a bibliometrics study to an in-depth review.更新人参皂苷在乳腺癌治疗中的作用:从文献计量学研究到深入综述
Front Pharmacol. 2023 Sep 25;14:1226629. doi: 10.3389/fphar.2023.1226629. eCollection 2023.
The interplay of ROS and the PI3K/Akt pathway in autophagy regulation.
活性氧(ROS)与 PI3K/Akt 通路在自噬调控中的相互作用。
Biotechnol Appl Biochem. 2022 Feb;69(1):248-264. doi: 10.1002/bab.2104. Epub 2021 Jan 28.
4
Minor Ginsenoside Rg2 and Rh1 Attenuates LPS-Induced Acute Liver and Kidney Damages via Downregulating Activation of TLR4-STAT1 and Inflammatory Cytokine Production in Macrophages.小极性人参皂苷 Rg2 和 Rh1 通过下调 TLR4-STAT1 的激活和巨噬细胞中炎症细胞因子的产生来减轻 LPS 诱导的急性肝和肾损伤。
Int J Mol Sci. 2020 Sep 11;21(18):6656. doi: 10.3390/ijms21186656.
5
Therapeutic effects of ginsenosides on breast cancer growth and metastasis.人参皂苷对乳腺癌生长和转移的治疗作用。
Arch Pharm Res. 2020 Aug;43(8):773-787. doi: 10.1007/s12272-020-01265-8. Epub 2020 Aug 24.
6
Apigetrin induces extrinsic apoptosis, autophagy and G2/M phase cell cycle arrest through PI3K/AKT/mTOR pathway in AGS human gastric cancer cell.表儿茶素通过 PI3K/AKT/mTOR 通路诱导 AGS 人胃癌细胞发生外源性细胞凋亡、自噬和 G2/M 期细胞周期阻滞。
J Nutr Biochem. 2020 Sep;83:108427. doi: 10.1016/j.jnutbio.2020.108427. Epub 2020 May 21.
7
BH3 mimetics selectively eliminate chemotherapy-induced senescent cells and improve response in TP53 wild-type breast cancer.BH3 模拟物选择性消除化疗诱导的衰老细胞,提高 TP53 野生型乳腺癌的反应。
Cell Death Differ. 2020 Nov;27(11):3097-3116. doi: 10.1038/s41418-020-0564-6. Epub 2020 May 26.
8
Targeting apoptosis in cancer therapy.靶向细胞凋亡治疗癌症。
Nat Rev Clin Oncol. 2020 Jul;17(7):395-417. doi: 10.1038/s41571-020-0341-y. Epub 2020 Mar 23.
9
Brevilin A Inhibits STAT3 Signaling and Induces ROS-Dependent Apoptosis, Mitochondrial Stress and Endoplasmic Reticulum Stress in MCF-7 Breast Cancer Cells.蛇床子素A抑制MCF-7乳腺癌细胞中的STAT3信号通路并诱导活性氧依赖性凋亡、线粒体应激和内质网应激。
Onco Targets Ther. 2020 Jan 15;13:435-450. doi: 10.2147/OTT.S228702. eCollection 2020.
10
Inhibition of p90RSK is critical to abolish Angiotensin II-induced rat aortic smooth muscle cell proliferation and migration.抑制 p90RSK 对于消除血管紧张素 II 诱导的大鼠主动脉平滑肌细胞增殖和迁移至关重要。
Biochem Biophys Res Commun. 2020 Feb 26;523(1):267-273. doi: 10.1016/j.bbrc.2019.12.053. Epub 2019 Dec 18.