Suppr超能文献

用于癌症治疗的体内胞质蛋白递送的计算研究

A Computational Investigation of In Vivo Cytosolic Protein Delivery for Cancer Therapy.

作者信息

Torres Camilo, Dumas Simon, Palacio-Castañeda Valentina, Descroix Stéphanie, Brock Roland, Verdurmen Wouter P R

机构信息

Department of Biochemistry, Radboud Institute for Molecular Life Sciences (RIMLS), Radboud University Medical Center, Geert Grooteplein 28, 6525 GA Nijmegen, The Netherlands.

Physico-Chemistry Curie, Institut Curie, PSL Research University, CNRS UMR168, Sorbonne University, 75005 Paris, France.

出版信息

Pharmaceutics. 2021 Apr 15;13(4):562. doi: 10.3390/pharmaceutics13040562.

Abstract

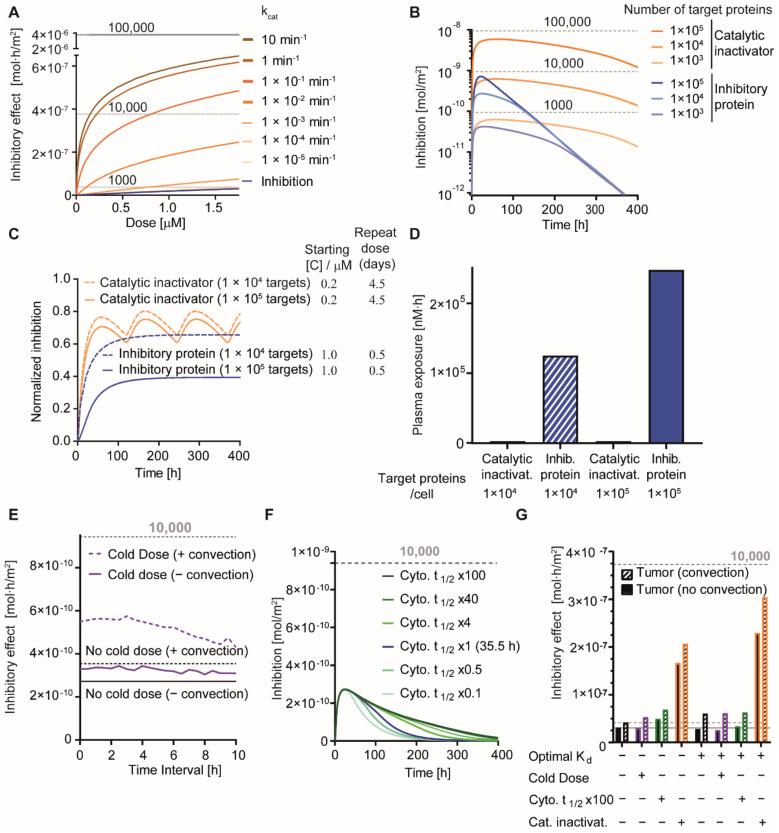
The ability to specifically block or degrade cytosolic targets using therapeutic proteins would bring tremendous therapeutic opportunities in cancer therapy. Over the last few years, significant progress has been made with respect to tissue targeting, cytosolic delivery, and catalytic inactivation of targets, placing this aim within reach. Here, we developed a mathematical model specifically built for the evaluation of approaches towards cytosolic protein delivery, involving all steps from systemic administration to translocation into the cytosol and target engagement. Focusing on solid cancer tissues, we utilized the model to investigate the effects of microvascular permeability, receptor affinity, the cellular density of targeted receptors, as well as the mode of activity (blocking/degradation) on therapeutic potential. Our analyses provide guidance for the rational optimization of protein design for enhanced activity and highlight the importance of tuning the receptor affinity as a function of receptor density as well as the receptor internalization rate. Furthermore, we provide quantitative insights into how enzymatic cargoes can enhance the distribution, extent, and duration of therapeutic activity, already at very low catalytic rates. Our results illustrate that with current protein engineering approaches, the goal of delivery of cytosolic delivery of proteins for therapeutic effects is well within reach.

摘要

利用治疗性蛋白质特异性阻断或降解胞质靶点的能力将为癌症治疗带来巨大的治疗机会。在过去几年中,在组织靶向、胞质递送以及靶点的催化失活方面取得了重大进展,使这一目标触手可及。在此,我们开发了一个专门用于评估胞质蛋白质递送方法的数学模型,该模型涵盖了从全身给药到转运至胞质并与靶点结合的所有步骤。以实体癌组织为重点,我们利用该模型研究了微血管通透性、受体亲和力、靶向受体的细胞密度以及活性模式(阻断/降解)对治疗潜力的影响。我们的分析为合理优化蛋白质设计以增强活性提供了指导,并强调了根据受体密度以及受体内化速率调整受体亲和力的重要性。此外,我们提供了定量见解,说明酶类负载如何在非常低的催化速率下增强治疗活性的分布、程度和持续时间。我们的结果表明,采用当前的蛋白质工程方法,实现用于治疗效果的蛋白质胞质递送目标已近在咫尺。

https://cdn.ncbi.nlm.nih.gov/pmc/blobs/8834/8071550/8b2252914648/pharmaceutics-13-00562-g001.jpg

文献检索

告别复杂PubMed语法,用中文像聊天一样搜索,搜遍4000万医学文献。AI智能推荐,让科研检索更轻松。

立即免费搜索

文件翻译

保留排版,准确专业,支持PDF/Word/PPT等文件格式,支持 12+语言互译。

免费翻译文档

深度研究

AI帮你快速写综述,25分钟生成高质量综述,智能提取关键信息,辅助科研写作。

立即免费体验