• 文献检索
  • 文档翻译
  • 深度研究
  • 学术资讯
  • Suppr Zotero 插件Zotero 插件
  • 邀请有礼
  • 套餐&价格
  • 历史记录
应用&插件
Suppr Zotero 插件Zotero 插件浏览器插件Mac 客户端Windows 客户端微信小程序
定价
高级版会员购买积分包购买API积分包
服务
文献检索文档翻译深度研究API 文档MCP 服务
关于我们
关于 Suppr公司介绍联系我们用户协议隐私条款
关注我们

Suppr 超能文献

核心技术专利:CN118964589B侵权必究
粤ICP备2023148730 号-1Suppr @ 2026

文献检索

告别复杂PubMed语法,用中文像聊天一样搜索,搜遍4000万医学文献。AI智能推荐,让科研检索更轻松。

立即免费搜索

文件翻译

保留排版,准确专业,支持PDF/Word/PPT等文件格式,支持 12+语言互译。

免费翻译文档

深度研究

AI帮你快速写综述,25分钟生成高质量综述,智能提取关键信息,辅助科研写作。

立即免费体验

簇集蛋白缺乏加剧高氧诱导的急性肺损伤。

Clusterin Deficiency Exacerbates Hyperoxia-Induced Acute Lung Injury.

机构信息

Department of Pediatrics, Severance Hospital, Institute of Allergy, Brain Korea 21 Project for Medical Science, Yonsei University College of Medicine,134 Sinchon-Dong, Seoul 03722, Korea.

出版信息

Cells. 2021 Apr 19;10(4):944. doi: 10.3390/cells10040944.

DOI:10.3390/cells10040944
PMID:33921872
原文链接:https://pmc.ncbi.nlm.nih.gov/articles/PMC8073575/
Abstract

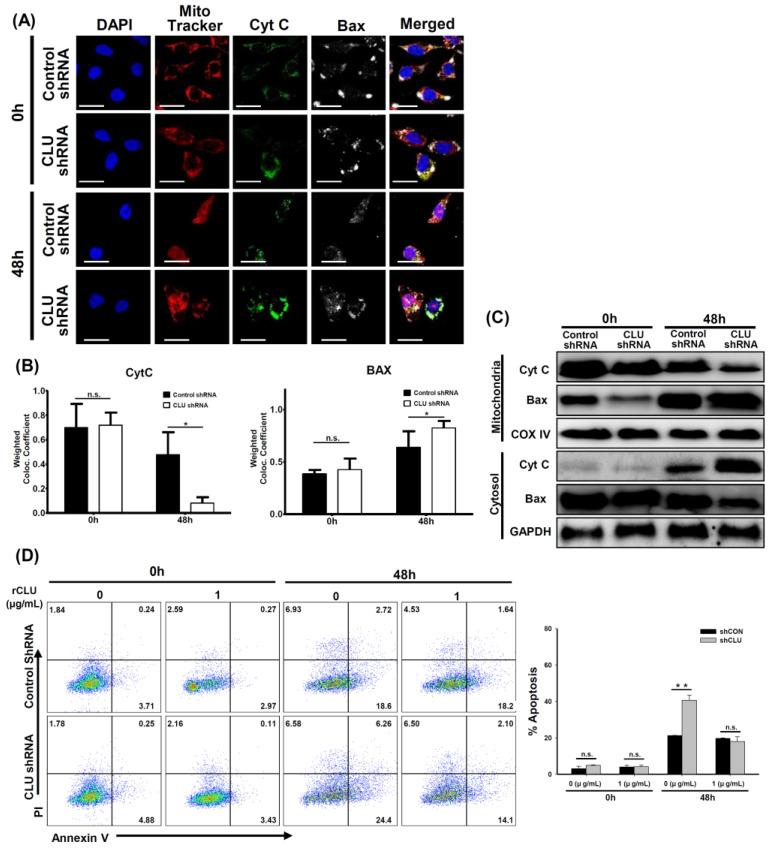
Exposure to high oxygen concentrations leads to generation of excessive reactive oxygen species, causing cellular injury and multiple organ dysfunctions and is associated with a high mortality rate. Clusterin (CLU) is a heterodimeric glycoprotein that mediates several intracellular signaling pathways, including cell death and inflammation. However, the role of CLU in the pathogenesis of hyperoxic acute lung injury (HALI) is unknown. Wild-type (WT) and CLU-deficient mice and cultured human airway epithelial cells were used. Changes in cell death- and inflammation-related molecules with or without hyperoxia exposure in cells and animals were determined. Hyperoxia induced an increase in CLU expression in mouse lungs and human airway epithelial cells. Mice lacking CLU had increased HALI and mortality rate compared with WT mice. In vitro, CLU-disrupted cells showed enhanced release of cytochrome c, Bax translocation, cell death and inflammatory cytokine expression. However, treatment with recombinant CLU attenuated hyperoxia-induced apoptosis. Moreover, the Kyoto Encyclopedia of Genes and Genomes and Gene Ontology analyses revealed metabolic pathways, hematopoietic cell lineage, response to stress and localization and regulation of immune system that were differentially regulated between WT and CLU mice. These results demonstrate that prolonged hyperoxia-induced lung injury is associated with CLU expression and that CLU replenishment may alleviate hyperoxia-induced cell death.

摘要

暴露于高浓度氧气会导致过多的活性氧产生,从而导致细胞损伤和多器官功能障碍,并与高死亡率相关。聚集蛋白(CLU)是一种异二聚体糖蛋白,可介导包括细胞死亡和炎症在内的多种细胞内信号通路。然而,CLU 在高氧急性肺损伤(HALI)发病机制中的作用尚不清楚。使用野生型(WT)和 CLU 缺陷型小鼠和培养的人气道上皮细胞。在细胞和动物中,确定有无高氧暴露时与细胞死亡和炎症相关的分子的变化。高氧诱导小鼠肺和人气道上皮细胞中 CLU 表达增加。与 WT 小鼠相比,缺乏 CLU 的小鼠 HALI 和死亡率增加。在体外,CLU 破坏的细胞显示细胞色素 c 释放增加、Bax 易位、细胞死亡和炎症细胞因子表达增加。然而,用重组 CLU 处理可减轻高氧诱导的细胞凋亡。此外,京都基因与基因组百科全书和基因本体论分析显示,WT 和 CLU 小鼠之间差异调节的代谢途径、造血细胞谱系、应激反应以及免疫系统的定位和调节。这些结果表明,长时间高氧诱导的肺损伤与 CLU 表达有关,而 CLU 补充可能减轻高氧诱导的细胞死亡。

https://cdn.ncbi.nlm.nih.gov/pmc/blobs/9f60/8073575/ae77640b9d8d/cells-10-00944-g005.jpg
https://cdn.ncbi.nlm.nih.gov/pmc/blobs/9f60/8073575/b8aeae247e46/cells-10-00944-g001.jpg
https://cdn.ncbi.nlm.nih.gov/pmc/blobs/9f60/8073575/007bcf6a3acd/cells-10-00944-g002a.jpg
https://cdn.ncbi.nlm.nih.gov/pmc/blobs/9f60/8073575/6bc9bbf63ae1/cells-10-00944-g003.jpg
https://cdn.ncbi.nlm.nih.gov/pmc/blobs/9f60/8073575/00ef6c0c1af0/cells-10-00944-g004.jpg
https://cdn.ncbi.nlm.nih.gov/pmc/blobs/9f60/8073575/ae77640b9d8d/cells-10-00944-g005.jpg
https://cdn.ncbi.nlm.nih.gov/pmc/blobs/9f60/8073575/b8aeae247e46/cells-10-00944-g001.jpg
https://cdn.ncbi.nlm.nih.gov/pmc/blobs/9f60/8073575/007bcf6a3acd/cells-10-00944-g002a.jpg
https://cdn.ncbi.nlm.nih.gov/pmc/blobs/9f60/8073575/6bc9bbf63ae1/cells-10-00944-g003.jpg
https://cdn.ncbi.nlm.nih.gov/pmc/blobs/9f60/8073575/00ef6c0c1af0/cells-10-00944-g004.jpg
https://cdn.ncbi.nlm.nih.gov/pmc/blobs/9f60/8073575/ae77640b9d8d/cells-10-00944-g005.jpg

相似文献

1
Clusterin Deficiency Exacerbates Hyperoxia-Induced Acute Lung Injury.簇集蛋白缺乏加剧高氧诱导的急性肺损伤。
Cells. 2021 Apr 19;10(4):944. doi: 10.3390/cells10040944.
2
NLRP3 deletion protects from hyperoxia-induced acute lung injury.NLRP3 缺失可预防高氧诱导的急性肺损伤。
Am J Physiol Cell Physiol. 2013 Jul 15;305(2):C182-9. doi: 10.1152/ajpcell.00086.2013. Epub 2013 May 1.
3
Epithelial cell death is an important contributor to oxidant-mediated acute lung injury.上皮细胞死亡是氧化剂介导的急性肺损伤的重要原因。
Am J Respir Crit Care Med. 2011 Apr 15;183(8):1043-54. doi: 10.1164/rccm.201002-0181OC. Epub 2010 Oct 19.
4
Deciphering regulatory patterns in a mouse model of hyperoxia-induced acute lung injury.解析高氧诱导的急性肺损伤小鼠模型中的调控模式。
PeerJ. 2024 Sep 26;12:e18069. doi: 10.7717/peerj.18069. eCollection 2024.
5
Dietary Antioxidants Significantly Attenuate Hyperoxia-Induced Acute Inflammatory Lung Injury by Enhancing Macrophage Function via Reducing the Accumulation of Airway HMGB1.膳食抗氧化剂通过减少气道 HMGB1 的积累来增强巨噬细胞功能,从而显著减轻高氧诱导的急性炎症性肺损伤。
Int J Mol Sci. 2020 Feb 1;21(3):977. doi: 10.3390/ijms21030977.
6
Toll-like receptor 7 deficiency mitigates hyperoxia-induced acute lung injury in mice.Toll 样受体 7 缺陷减轻了小鼠高氧诱导的急性肺损伤。
Biomed Pharmacother. 2020 Sep;129:110345. doi: 10.1016/j.biopha.2020.110345. Epub 2020 Jun 11.
7
Mice deficient in the gene for cytochrome P450 (CYP)1A1 are more susceptible than wild-type to hyperoxic lung injury: evidence for protective role of CYP1A1 against oxidative stress.细胞色素P450(CYP)1A1基因缺陷的小鼠比野生型小鼠更容易受到高氧肺损伤:CYP1A1对氧化应激的保护作用的证据。
Toxicol Sci. 2014 Sep;141(1):68-77. doi: 10.1093/toxsci/kfu106. Epub 2014 Jun 3.
8
Bcl-2 overexpression in type II epithelial cells does not prevent hyperoxia-induced acute lung injury in mice.Bcl-2 在 II 型上皮细胞中的过表达并不能预防小鼠的高氧诱导的急性肺损伤。
Am J Physiol Lung Cell Mol Physiol. 2010 Sep;299(3):L312-22. doi: 10.1152/ajplung.00212.2009. Epub 2010 Apr 9.
9
[Investigation on the signaling pathways in the mechanism of hyperoxia-induced acute lung injury based on transcriptomics sequencing].基于转录组学测序的高氧诱导急性肺损伤机制中信号通路的研究
Zhonghua Wei Zhong Bing Ji Jiu Yi Xue. 2024 Jan;36(1):33-39. doi: 10.3760/cma.j.cn121430-20230411-00262.
10
Requirement of clusterin expression for prosurvival autophagy in hypoxic kidney tubular epithelial cells.缺氧肾小管上皮细胞中促生存自噬对簇集素表达的需求。
Am J Physiol Renal Physiol. 2016 Jan 15;310(2):F160-73. doi: 10.1152/ajprenal.00304.2015. Epub 2015 Nov 11.

引用本文的文献

1
[Effects of hyperoxia on the expression of hippocampal N-methyl D-aspartate receptor 1 and its synapse-associated molecules in neonatal rats].[高氧对新生大鼠海马N-甲基-D-天冬氨酸受体1及其突触相关分子表达的影响]
Zhongguo Dang Dai Er Ke Za Zhi. 2025 Aug 15;27(8):1002-1010. doi: 10.7499/j.issn.1008-8830.2501086.
2
Gata3 drives miR-21-5p transcription to mitigate hyperoxia-induced lung injury, independent of CpG Island methylation.Gata3驱动miR-21-5p转录以减轻高氧诱导的肺损伤,且不依赖于CpG岛甲基化。
Sci Rep. 2025 Jul 4;15(1):23966. doi: 10.1038/s41598-025-09039-2.
3
Correlation Between CAV-1 and PTEN-Mediated Apoptosis in Hyperoxia-Induced Acute Lung Injury.

本文引用的文献

1
German Cockroach Extract Induces Matrix Metalloproteinase-1 Expression, Leading to Tight Junction Disruption in Human Airway Epithelial Cells.德国小蠊提取物诱导基质金属蛋白酶-1表达,导致人呼吸道上皮细胞紧密连接破坏。
Yonsei Med J. 2018 Dec;59(10):1222-1231. doi: 10.3349/ymj.2018.59.10.1222.
2
Oxidative stress and bronchopulmonary dysplasia.氧化应激与支气管肺发育不良。
Gene. 2018 Dec 15;678:177-183. doi: 10.1016/j.gene.2018.08.031. Epub 2018 Aug 9.
3
Bronchopulmonary Dysplasia: Executive Summary of a Workshop.支气管肺发育不良:研讨会执行摘要
CAV-1与PTEN介导的细胞凋亡在高氧诱导的急性肺损伤中的相关性
Appl Biochem Biotechnol. 2025 Apr 8. doi: 10.1007/s12010-025-05208-1.
4
Ferroptosis and hyperoxic lung injury: insights into pathophysiology and treatment approaches.铁死亡与高氧性肺损伤:对病理生理学及治疗方法的见解
Front Pharmacol. 2025 Mar 18;16:1568246. doi: 10.3389/fphar.2025.1568246. eCollection 2025.
5
Deciphering regulatory patterns in a mouse model of hyperoxia-induced acute lung injury.解析高氧诱导的急性肺损伤小鼠模型中的调控模式。
PeerJ. 2024 Sep 26;12:e18069. doi: 10.7717/peerj.18069. eCollection 2024.
6
Edaravone: A Possible Treatment for Acute Lung Injury.依达拉奉:急性肺损伤的一种可能治疗方法。
Int J Gen Med. 2024 Sep 11;17:3975-3986. doi: 10.2147/IJGM.S467891. eCollection 2024.
7
Clusterin-carrying extracellular vesicles derived from human umbilical cord mesenchymal stem cells restore the ovarian function of premature ovarian failure mice through activating the PI3K/AKT pathway.由人脐带间充质干细胞衍生的携带簇集蛋白的细胞外囊泡通过激活 PI3K/AKT 通路恢复卵巢早衰小鼠的卵巢功能。
Stem Cell Res Ther. 2024 Sep 13;15(1):300. doi: 10.1186/s13287-024-03926-7.
8
Proteomics analysis of lung tissue reveals protein makers for the lung injury of adjuvant arthritis rats.肺组织蛋白质组学分析揭示佐剂性关节炎大鼠肺损伤的蛋白质标志物。
Mol Med Rep. 2023 Sep;28(3). doi: 10.3892/mmr.2023.13051. Epub 2023 Jul 14.
9
Oxidative Stress and Inflammation in Acute and Chronic Lung Injuries.急性和慢性肺损伤中的氧化应激与炎症
Antioxidants (Basel). 2023 Feb 21;12(3):548. doi: 10.3390/antiox12030548.
10
Effect of anemoside B4 on milk whey in clinical mastitis-affected cows elucidated using tandem mass tag (TMT)-based quantitative proteomics.采用串联质量标签(TMT)定量蛋白质组学技术研究刺囊酸 B4 对临床型乳腺炎奶牛乳清的影响。
Sci Rep. 2022 Nov 5;12(1):18829. doi: 10.1038/s41598-022-23749-x.
J Pediatr. 2018 Jun;197:300-308. doi: 10.1016/j.jpeds.2018.01.043. Epub 2018 Mar 16.
4
miR‑21‑5p regulates type II alveolar epithelial cell apoptosis in hyperoxic acute lung injury.miR-21-5p 调控高氧性急性肺损伤中 II 型肺泡上皮细胞凋亡。
Mol Med Rep. 2018 Apr;17(4):5796-5804. doi: 10.3892/mmr.2018.8560. Epub 2018 Feb 6.
5
Chitotriosidase inhibits allergic asthmatic airways via regulation of TGF-β expression and Foxp3 Treg cells.几丁质酶抑制过敏哮喘气道通过调节 TGF-β表达和 Foxp3 Treg 细胞。
Allergy. 2018 Aug;73(8):1686-1699. doi: 10.1111/all.13426. Epub 2018 Mar 5.
6
Clusterin Induces MUC5AC Expression via Activation of NF-κB in Human Airway Epithelial Cells.簇集素通过激活人呼吸道上皮细胞中的核因子κB诱导MUC5AC表达。
Clin Exp Otorhinolaryngol. 2018 Jun;11(2):124-132. doi: 10.21053/ceo.2017.00493. Epub 2018 Jan 11.
7
Divergent roles for Clusterin in Lung Injury and Repair.Clusterin在肺损伤和修复中的不同作用。
Sci Rep. 2017 Nov 13;7(1):15444. doi: 10.1038/s41598-017-15670-5.
8
Protective molecular mechanisms of clusterin against apoptosis in cardiomyocytes.簇集蛋白对心肌细胞凋亡的保护分子机制。
Heart Fail Rev. 2018 Jan;23(1):123-129. doi: 10.1007/s10741-017-9654-z.
9
Inflammatory Mediators in Tracheal Aspirates of Preterm Infants Participating in a Randomized Trial of Inhaled Nitric Oxide.参与吸入一氧化氮随机试验的早产儿气管吸出物中的炎症介质
PLoS One. 2017 Jan 3;12(1):e0169352. doi: 10.1371/journal.pone.0169352. eCollection 2017.
10
Clusterin facilitates apoptotic cell clearance and prevents apoptotic cell-induced autoimmune responses.聚集素促进凋亡细胞的清除,并防止凋亡细胞诱导的自身免疫反应。
Cell Death Dis. 2016 May 5;7(5):e2215. doi: 10.1038/cddis.2016.113.