Suppr超能文献

在番茄中,SEP3 对于花器官身份和数量是必需的。

Is Required for Floral Organ Identity and Number in Tomato.

机构信息

Institute of Plant Sciences, Agricultural Research Organization-Volcani Institute, HaMaccabbim Road 68, Rishon LeZion 7505101, Israel.

Department of Plant Science, The Robert H. Smith Faculty of Agriculture, Food and Environment, The Hebrew University of Jerusalem, P.O. Box 12, Rehovot 7610001, Israel.

出版信息

Int J Mol Sci. 2021 Apr 28;22(9):4659. doi: 10.3390/ijms22094659.

Abstract

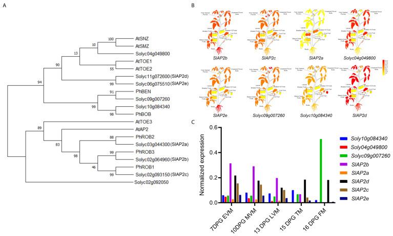
MicroRNA172 (miR172) functions as a central regulator of flowering time and flower development by post-transcriptional repression of APETALA2-LIKE transcription factors. In the model crop (tomato), the miR172 family is still poorly annotated and information about the functions of specific members is lacking. Here, de-novo prediction of tomato miR172 coding loci identified seven genes (), that code for four unique species of miR172 (sly-miR172). During reproductive development, sly-miR172s are differentially expressed, with sly-miR172c and sly-miR172d being the most abundant members in developing flowers, and are predicted to guide the cleavage of eight APETALA2-LIKE transcription factors. By CRISPR-Cas9 co-targeting of and we have generated a battery of loss-of-function and hypomorphic mutants (). The plants developed normal shoot but their flowers displayed graded floral organ abnormalities. Whereas loss-of-function caused only a slight greening of petals and stamens, hypomorphic and loss-of-function alleles were associated with the conversion of petals and stamens to sepaloids, which were produced in excess. Interestingly, the degrees of floral organ identity alteration and proliferation were directly correlated with the reduction in sly-miR172d activity. These results suggest that sly-miR172d regulates in a dose-dependent manner floral organ identity and number, likely by negatively regulating its APETALA2-like targets.

摘要

MicroRNA172 (miR172) 通过对 APETALA2-LIKE 转录因子的转录后抑制作用,作为开花时间和花发育的中央调控因子。在模式作物(番茄)中,miR172 家族的注释仍然很差,关于特定成员功能的信息也缺乏。在这里,通过番茄 miR172 编码基因座的从头预测,确定了七个基因(),它们编码四个独特的 miR172 物种(sly-miR172)。在生殖发育过程中,sly-miR172s 表达差异,sly-miR172c 和 sly-miR172d 是发育花朵中最丰富的成员,并预测指导 8 个 APETALA2-LIKE 转录因子的切割。通过 CRISPR-Cas9 共靶向和 ,我们产生了一系列功能丧失和半功能突变体()。植株发育出正常的茎,但它们的花显示出分级的花器官异常。而功能丧失只导致花瓣和雄蕊轻微变绿,半功能和功能丧失等位基因与花瓣和雄蕊转化为萼片有关,产生过多的萼片。有趣的是,花器官身份改变和增殖的程度与 sly-miR172d 活性的降低直接相关。这些结果表明,sly-miR172d 以剂量依赖的方式调节花器官的身份和数量,可能通过负调控其 APETALA2-like 靶标。

https://cdn.ncbi.nlm.nih.gov/pmc/blobs/c386/8124722/5add18cf8908/ijms-22-04659-g0A1.jpg

文献AI研究员

20分钟写一篇综述,助力文献阅读效率提升50倍。

立即体验

用中文搜PubMed

大模型驱动的PubMed中文搜索引擎

马上搜索

文档翻译

学术文献翻译模型,支持多种主流文档格式。

立即体验