Suppr超能文献

拇指。叶可改善淀粉样β诱导的阿尔茨海默病小鼠模型中的认知缺陷和神经元损伤。

Thunb. Leaves Ameliorate Cognitive Deficit and Neuronal Damage in a Mouse Model of Amyloid-β-Induced Alzheimer's Disease.

作者信息

Sohn Eunjin, Kim Yu Jin, Kim Joo-Hwan, Jeong Soo-Jin

机构信息

Clinical Medicine Division, Korea Institute of Oriental Medicine, Daejeon, South Korea.

Department of Life Science, Gachon University, Seongnam, South Korea.

出版信息

Front Pharmacol. 2021 Apr 15;12:607403. doi: 10.3389/fphar.2021.607403. eCollection 2021.

Abstract

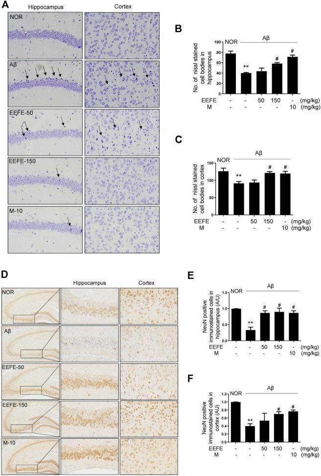
Alzheimer's disease (AD) pathogenesis is linked to amyloid plaque accumulation, neuronal loss, and brain inflammation. Thunb. is a food and medicinal plant used to treat inflammatory diseases. Here, we investigated the neuroprotective effects of Thunb. against cognitive deficit and neuronal damage in a mouse model of amyloid-β (Aβ)-induced AD. First, we confirmed the inhibitory effects of ethanol extracts of (EEFE) leaves on Aβ aggregation and . Next, behavioral tests (passive avoidance task and Morris water maze test) revealed EEFE markedly improved cognitive impairment in Aβ-injected mice. Furthermore, EEFE reduced neuronal loss and the expression of neuronal nuclei (NeuN), a neuronal marker, in brain tissues of Aβ-injected mice. EEFE significantly reversed Aβ-induced suppression of cAMP response element-binding protein (CREB) phosphorylation and brain-derived neurotrophic factor (BDNF) expression, indicating neuroprotection was mediated by the CREB/BDNF signaling. Moreover, EEFE significantly suppressed the inflammatory cytokines interleukin 1beta (IL-1β) and tumor necrosis factor alpha (TNF-α), and expression of ionized calcium-binding adaptor molecule 1 (Iba-1), a marker of microglial activation, in brain tissues of Aβ-injected mice, suggesting anti-neuroinflammatory effects. Taken together, EEFE protects against cognitive deficit and neuronal damage in AD-like mice via activation of the CREB/BDNF signaling and upregulation of the inflammatory cytokines.

摘要

阿尔茨海默病(AD)的发病机制与淀粉样斑块积累、神经元丧失和脑部炎症有关。Thunb.是一种用于治疗炎症性疾病的食用和药用植物。在此,我们研究了Thunb.对淀粉样β蛋白(Aβ)诱导的AD小鼠模型中认知缺陷和神经元损伤的神经保护作用。首先,我们证实了Thunb.叶乙醇提取物(EEFE)对Aβ聚集的抑制作用以及……接下来,行为测试(被动回避任务和莫里斯水迷宫测试)显示EEFE显著改善了注射Aβ小鼠的认知障碍。此外,EEFE减少了注射Aβ小鼠脑组织中的神经元丧失以及神经元标志物神经元核(NeuN)的表达。EEFE显著逆转了Aβ诱导的环磷酸腺苷反应元件结合蛋白(CREB)磷酸化抑制和脑源性神经营养因子(BDNF)表达,表明神经保护作用是由CREB/BDNF信号介导的。此外,EEFE显著抑制了注射Aβ小鼠脑组织中炎性细胞因子白细胞介素1β(IL-1β)和肿瘤坏死因子α(TNF-α)以及小胶质细胞活化标志物离子钙结合衔接分子1(Iba-1)的表达,提示其具有抗神经炎症作用。综上所述,EEFE通过激活CREB/BDNF信号和上调炎性细胞因子来保护AD样小鼠免受认知缺陷和神经元损伤。

https://cdn.ncbi.nlm.nih.gov/pmc/blobs/c093/8082460/5b303e5ba3ac/fphar-12-607403-g001.jpg

文献检索

告别复杂PubMed语法,用中文像聊天一样搜索,搜遍4000万医学文献。AI智能推荐,让科研检索更轻松。

立即免费搜索

文件翻译

保留排版,准确专业,支持PDF/Word/PPT等文件格式,支持 12+语言互译。

免费翻译文档

深度研究

AI帮你快速写综述,25分钟生成高质量综述,智能提取关键信息,辅助科研写作。

立即免费体验