• 文献检索
  • 文档翻译
  • 深度研究
  • 学术资讯
  • Suppr Zotero 插件Zotero 插件
  • 邀请有礼
  • 套餐&价格
  • 历史记录
应用&插件
Suppr Zotero 插件Zotero 插件浏览器插件Mac 客户端Windows 客户端微信小程序
定价
高级版会员购买积分包购买API积分包
服务
文献检索文档翻译深度研究API 文档MCP 服务
关于我们
关于 Suppr公司介绍联系我们用户协议隐私条款
关注我们

Suppr 超能文献

核心技术专利:CN118964589B侵权必究
粤ICP备2023148730 号-1Suppr @ 2026

文献检索

告别复杂PubMed语法,用中文像聊天一样搜索,搜遍4000万医学文献。AI智能推荐,让科研检索更轻松。

立即免费搜索

文件翻译

保留排版,准确专业,支持PDF/Word/PPT等文件格式,支持 12+语言互译。

免费翻译文档

深度研究

AI帮你快速写综述,25分钟生成高质量综述,智能提取关键信息,辅助科研写作。

立即免费体验

β 细胞的小亚群不会通过缝隙连接通讯来驱动胰岛振荡 [Ca2+] 动力学。

Small subpopulations of β-cells do not drive islet oscillatory [Ca2+] dynamics via gap junction communication.

机构信息

Department of Bioengineering, University of Colorado, Anschutz Medical campus, Aurora, Colorado, United States of America.

Barbara Davis center for childhood diabetes, University of Colorado, Anschutz Medical campus, Aurora, Colorado, United States of America.

出版信息

PLoS Comput Biol. 2021 May 3;17(5):e1008948. doi: 10.1371/journal.pcbi.1008948. eCollection 2021 May.

DOI:10.1371/journal.pcbi.1008948
PMID:33939712
原文链接:https://pmc.ncbi.nlm.nih.gov/articles/PMC8118513/
Abstract

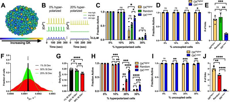
The islets of Langerhans exist as multicellular networks that regulate blood glucose levels. The majority of cells in the islet are excitable, insulin-producing β-cells that are electrically coupled via gap junction channels. β-cells are known to display heterogeneous functionality. However, due to gap junction coupling, β-cells show coordinated [Ca2+] oscillations when stimulated with glucose, and global quiescence when unstimulated. Small subpopulations of highly functional β-cells have been suggested to control [Ca2+] dynamics across the islet. When these populations were targeted by optogenetic silencing or photoablation, [Ca2+] dynamics across the islet were largely disrupted. In this study, we investigated the theoretical basis of these experiments and how small populations can disproportionality control islet [Ca2+] dynamics. Using a multicellular islet model, we generated normal, skewed or bimodal distributions of β-cell heterogeneity. We examined how islet [Ca2+] dynamics were disrupted when cells were targeted via hyperpolarization or populations were removed; to mimic optogenetic silencing or photoablation, respectively. Targeted cell populations were chosen based on characteristics linked to functional subpopulation, including metabolic rate of glucose oxidation or [Ca2+] oscillation frequency. Islets were susceptible to marked suppression of [Ca2+] when ~10% of cells with high metabolic activity were hyperpolarized; where hyperpolarizing cells with normal metabolic activity had little effect. However, when highly metabolic cells were removed from the model, [Ca2+] oscillations remained. Similarly, when ~10% of cells with either the highest frequency or earliest elevations in [Ca2+] were removed from the islet, the [Ca2+] oscillation frequency remained largely unchanged. Overall, these results indicate small populations of β-cells with either increased metabolic activity or increased frequency are unable to disproportionately control islet-wide [Ca2+] via gap junction coupling. Therefore, we need to reconsider the physiological basis for such small β-cell populations or the mechanism by which they may be acting to control normal islet function.

摘要

胰岛以细胞网络的形式存在,调节血糖水平。胰岛中的大多数细胞都是可兴奋的、产生胰岛素的β细胞,它们通过缝隙连接通道电耦联。β细胞的功能存在异质性。然而,由于缝隙连接的耦联作用,当受到葡萄糖刺激时,β细胞表现出协调的[Ca2+]振荡,而在未受刺激时则表现出整体静止。已经有人提出,少量具有高功能的β细胞亚群可能控制整个胰岛的[Ca2+]动力学。当这些群体通过光遗传沉默或光消融来靶向时,胰岛的[Ca2+]动力学在很大程度上被破坏。在这项研究中,我们研究了这些实验的理论基础,以及小群体如何不成比例地控制胰岛[Ca2+]动力学。使用一个多细胞胰岛模型,我们生成了β细胞异质性的正常、偏斜或双峰分布。我们研究了当通过超极化靶向细胞或去除细胞群体时,胰岛[Ca2+]动力学是如何被破坏的;分别模拟光遗传沉默或光消融。靶向细胞群体是根据与功能亚群相关的特征选择的,包括葡萄糖氧化的代谢率或[Ca2+]振荡频率。当约 10%的代谢活性高的细胞被超极化时,胰岛对[Ca2+]的明显抑制敏感;而超极化代谢活性正常的细胞几乎没有影响。然而,当从模型中去除高代谢细胞时,[Ca2+]振荡仍然存在。同样,当从胰岛中去除具有最高频率或最早升高的[Ca2+]的约 10%的细胞时,[Ca2+]振荡频率基本保持不变。总的来说,这些结果表明,具有增加代谢活性或增加频率的β细胞小群体不能通过缝隙连接耦联不成比例地控制胰岛的[Ca2+]。因此,我们需要重新考虑这种小β细胞群体的生理基础,或者它们控制正常胰岛功能的作用机制。

https://cdn.ncbi.nlm.nih.gov/pmc/blobs/fe81/8118513/b937bcd005b4/pcbi.1008948.g008.jpg
https://cdn.ncbi.nlm.nih.gov/pmc/blobs/fe81/8118513/fa40e1d9373f/pcbi.1008948.g001.jpg
https://cdn.ncbi.nlm.nih.gov/pmc/blobs/fe81/8118513/4d6200135a33/pcbi.1008948.g002.jpg
https://cdn.ncbi.nlm.nih.gov/pmc/blobs/fe81/8118513/0bc3abb32a42/pcbi.1008948.g003.jpg
https://cdn.ncbi.nlm.nih.gov/pmc/blobs/fe81/8118513/4e7505164de5/pcbi.1008948.g004.jpg
https://cdn.ncbi.nlm.nih.gov/pmc/blobs/fe81/8118513/d5d68ea82424/pcbi.1008948.g005.jpg
https://cdn.ncbi.nlm.nih.gov/pmc/blobs/fe81/8118513/00e0c2a60527/pcbi.1008948.g006.jpg
https://cdn.ncbi.nlm.nih.gov/pmc/blobs/fe81/8118513/e1fd6dfdc968/pcbi.1008948.g007.jpg
https://cdn.ncbi.nlm.nih.gov/pmc/blobs/fe81/8118513/b937bcd005b4/pcbi.1008948.g008.jpg
https://cdn.ncbi.nlm.nih.gov/pmc/blobs/fe81/8118513/fa40e1d9373f/pcbi.1008948.g001.jpg
https://cdn.ncbi.nlm.nih.gov/pmc/blobs/fe81/8118513/4d6200135a33/pcbi.1008948.g002.jpg
https://cdn.ncbi.nlm.nih.gov/pmc/blobs/fe81/8118513/0bc3abb32a42/pcbi.1008948.g003.jpg
https://cdn.ncbi.nlm.nih.gov/pmc/blobs/fe81/8118513/4e7505164de5/pcbi.1008948.g004.jpg
https://cdn.ncbi.nlm.nih.gov/pmc/blobs/fe81/8118513/d5d68ea82424/pcbi.1008948.g005.jpg
https://cdn.ncbi.nlm.nih.gov/pmc/blobs/fe81/8118513/00e0c2a60527/pcbi.1008948.g006.jpg
https://cdn.ncbi.nlm.nih.gov/pmc/blobs/fe81/8118513/e1fd6dfdc968/pcbi.1008948.g007.jpg
https://cdn.ncbi.nlm.nih.gov/pmc/blobs/fe81/8118513/b937bcd005b4/pcbi.1008948.g008.jpg

相似文献

1
Small subpopulations of β-cells do not drive islet oscillatory [Ca2+] dynamics via gap junction communication.β 细胞的小亚群不会通过缝隙连接通讯来驱动胰岛振荡 [Ca2+] 动力学。
PLoS Comput Biol. 2021 May 3;17(5):e1008948. doi: 10.1371/journal.pcbi.1008948. eCollection 2021 May.
2
Gap junctions and other mechanisms of cell-cell communication regulate basal insulin secretion in the pancreatic islet.缝隙连接和其他细胞间通讯机制调节胰岛的基础胰岛素分泌。
J Physiol. 2011 Nov 15;589(Pt 22):5453-66. doi: 10.1113/jphysiol.2011.218909. Epub 2011 Sep 19.
3
Restoring connexin-36 function in diabetogenic environments precludes mouse and human islet dysfunction.在致糖尿病环境中恢复连接蛋白 36 的功能可防止小鼠和人胰岛功能障碍。
J Physiol. 2023 Sep;601(18):4053-4072. doi: 10.1113/JP282114. Epub 2023 Aug 14.
4
β-cell intrinsic dynamics rather than gap junction structure dictates subpopulations in the islet functional network.β 细胞的内在动力学而非缝隙连接结构决定了胰岛功能网络中的亚群。
Elife. 2023 Nov 29;12:e83147. doi: 10.7554/eLife.83147.
5
Beta-cell hubs maintain Ca oscillations in human and mouse islet simulations.胰岛细胞模拟中的β细胞中心维持着人源和鼠源胰岛中的钙离子震荡。
Islets. 2018;10(4):151-167. doi: 10.1080/19382014.2018.1493316.
6
How Heterogeneity in Glucokinase and Gap-Junction Coupling Determines the Islet [Ca] Response.葡萄糖激酶和缝隙连接偶联的异质性如何决定胰岛 [Ca] 反应。
Biophys J. 2019 Dec 3;117(11):2188-2203. doi: 10.1016/j.bpj.2019.10.037. Epub 2019 Nov 5.
7
Gap junction coupling and calcium waves in the pancreatic islet.胰岛中的缝隙连接耦联与钙波
Biophys J. 2008 Dec;95(11):5048-61. doi: 10.1529/biophysj.108.140863. Epub 2008 Sep 19.
8
Caloric restriction recovers impaired β-cell-β-cell gap junction coupling, calcium oscillation coordination, and insulin secretion in prediabetic mice.热量限制恢复了糖尿病前期小鼠受损的β细胞-β细胞间隙连接偶联、钙振荡协调和胰岛素分泌。
Am J Physiol Endocrinol Metab. 2020 Oct 1;319(4):E709-E720. doi: 10.1152/ajpendo.00132.2020. Epub 2020 Aug 24.
9
Intrinsic islet heterogeneity and gap junction coupling determine spatiotemporal Ca²⁺ wave dynamics.胰岛内在异质性和缝隙连接耦合决定时空Ca²⁺波动力学。
Biophys J. 2014 Dec 2;107(11):2723-33. doi: 10.1016/j.bpj.2014.10.048.
10
Decreases in Gap Junction Coupling Recovers Ca2+ and Insulin Secretion in Neonatal Diabetes Mellitus, Dependent on Beta Cell Heterogeneity and Noise.缝隙连接偶联的减少可恢复新生儿糖尿病中的Ca2+和胰岛素分泌,这取决于β细胞的异质性和噪声。
PLoS Comput Biol. 2016 Sep 28;12(9):e1005116. doi: 10.1371/journal.pcbi.1005116. eCollection 2016 Sep.

引用本文的文献

1
DiabetesOmic: A comprehensive multi-omics diabetes database.糖尿病组学:一个全面的多组学糖尿病数据库。
Comput Struct Biotechnol J. 2025 May 9;27:2147-2154. doi: 10.1016/j.csbj.2025.05.008. eCollection 2025.
2
Glucokinase activity controls peripherally located subpopulations of β-cells that lead islet Ca oscillations.葡萄糖激酶活性控制着位于外周的β细胞亚群,这些亚群引发胰岛钙振荡。
Elife. 2025 Feb 12;13:RP103068. doi: 10.7554/eLife.103068.
3
Glucokinase activity controls peripherally-located subpopulations of β-cells that lead islet Ca oscillations.

本文引用的文献

1
PDX1 MAFA β-cells contribute to islet function and insulin release.PDX1-MAFAβ 细胞有助于胰岛功能和胰岛素释放。
Nat Commun. 2021 Jan 29;12(1):674. doi: 10.1038/s41467-020-20632-z.
2
Pyruvate Kinase Controls Signal Strength in the Insulin Secretory Pathway.丙酮酸激酶控制胰岛素分泌途径中的信号强度。
Cell Metab. 2020 Nov 3;32(5):736-750.e5. doi: 10.1016/j.cmet.2020.10.007.
3
Comment on Satin et al. "Take Me To Your Leader": An Electrophysiological Appraisal of the Role of Hub Cells in Pancreatic Islets. Diabetes 2020;69:830-836.
葡萄糖激酶活性控制着导致胰岛钙振荡的外周β细胞亚群。
bioRxiv. 2024 Dec 11:2024.08.21.608680. doi: 10.1101/2024.08.21.608680.
4
Exploring pancreatic beta-cell subgroups and their connectivity.探索胰腺β细胞亚群及其连接性。
Nat Metab. 2024 Nov;6(11):2039-2053. doi: 10.1038/s42255-024-01097-6. Epub 2024 Aug 8.
5
Development, regeneration, and physiological expansion of functional β-cells: Cellular sources and regulators.功能性β细胞的发育、再生及生理性扩增:细胞来源与调节因子
Front Cell Dev Biol. 2024 Jul 9;12:1424278. doi: 10.3389/fcell.2024.1424278. eCollection 2024.
6
β-cell intrinsic dynamics rather than gap junction structure dictates subpopulations in the islet functional network.β 细胞的内在动力学而非缝隙连接结构决定了胰岛功能网络中的亚群。
Elife. 2023 Nov 29;12:e83147. doi: 10.7554/eLife.83147.
7
Deconstructing the integrated oscillator model for pancreatic β-cells.对胰腺β细胞的整合振荡器模型进行解构。
Math Biosci. 2023 Nov;365:109085. doi: 10.1016/j.mbs.2023.109085. Epub 2023 Oct 4.
8
Islet autoimmunity in human type 1 diabetes: initiation and progression from the perspective of the beta cell.胰岛自身免疫与人类 1 型糖尿病:从β细胞角度看其起始与进展。
Diabetologia. 2023 Nov;66(11):1971-1982. doi: 10.1007/s00125-023-05970-z. Epub 2023 Jul 25.
9
A primer on modelling pancreatic islets: from models of coupled β-cells to multicellular islet models.关于胰腺胰岛建模的概述:从耦联β细胞模型到多细胞胰岛模型。
Islets. 2023 Dec 31;15(1):2231609. doi: 10.1080/19382014.2023.2231609.
10
Ca release or Ca entry, that is the question: what governs Ca oscillations in pancreatic β cells?钙释放还是钙内流,这是个问题:是什么控制着胰腺β细胞中的钙振荡?
Am J Physiol Endocrinol Metab. 2023 Jun 1;324(6):E477-E487. doi: 10.1152/ajpendo.00030.2023. Epub 2023 Apr 19.
对萨廷等人《带我去见你的领袖》的评论:胰岛中枢纽细胞作用的电生理评估。《糖尿病》2020年;69卷:830 - 836页
Diabetes. 2020 Sep;69(9):e10-e11. doi: 10.2337/db20-0501.
4
Leader β-cells coordinate Ca dynamics across pancreatic islets in vivo.胰岛内的β细胞负责人体的钙动力学的协调。
Nat Metab. 2019 Jun;1(6):615-629. doi: 10.1038/s42255-019-0075-2. Epub 2019 Jun 14.
5
New insights into K channel gene mutations and neonatal diabetes mellitus.钾通道基因突变与新生儿糖尿病的新见解。
Nat Rev Endocrinol. 2020 Jul;16(7):378-393. doi: 10.1038/s41574-020-0351-y. Epub 2020 May 6.
6
"Take Me To Your Leader": An Electrophysiological Appraisal of the Role of Hub Cells in Pancreatic Islets.“带我去找你们的首领”:胰岛细胞中腔细胞作用的电生理学评价。
Diabetes. 2020 May;69(5):830-836. doi: 10.2337/dbi19-0012.
7
How Heterogeneity in Glucokinase and Gap-Junction Coupling Determines the Islet [Ca] Response.葡萄糖激酶和缝隙连接偶联的异质性如何决定胰岛 [Ca] 反应。
Biophys J. 2019 Dec 3;117(11):2188-2203. doi: 10.1016/j.bpj.2019.10.037. Epub 2019 Nov 5.
8
Intact pancreatic islets and dispersed beta-cells both generate intracellular calcium oscillations but differ in their responsiveness to glucose.完整胰岛和分散的β细胞都能产生细胞内钙振荡,但对葡萄糖的反应性不同。
Cell Calcium. 2019 Nov;83:102081. doi: 10.1016/j.ceca.2019.102081. Epub 2019 Sep 16.
9
From Biology to Genes and Back Again: Gene Discovery for Monogenic Forms of Beta-Cell Dysfunction in Diabetes.从生物学到基因,再回到生物学:糖尿病单基因β细胞功能障碍相关基因的发现。
J Mol Biol. 2020 Mar 6;432(5):1535-1550. doi: 10.1016/j.jmb.2019.08.016. Epub 2019 Aug 31.
10
Beta-cell excitability and excitability-driven diabetes in adult Zebrafish islets.成年斑马鱼胰岛中的β细胞兴奋性与兴奋性驱动的糖尿病
Physiol Rep. 2019 Jun;7(11):e14101. doi: 10.14814/phy2.14101.