Rudolf-Virchow-Zentrum, Center for Integrative and Translational Bioimaging, University of Würzburg, Würzburg, Germany.
Nencki Institute of Experimental Biology, Polish Academy of Sciences, Warszawa, Poland.
EMBO Mol Med. 2021 May 7;13(5):e13548. doi: 10.15252/emmm.202013548. Epub 2021 May 5.
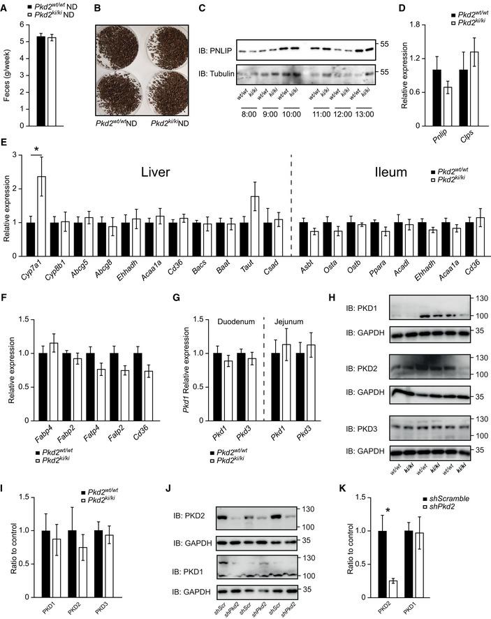
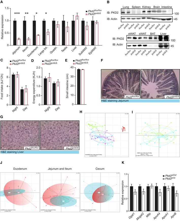
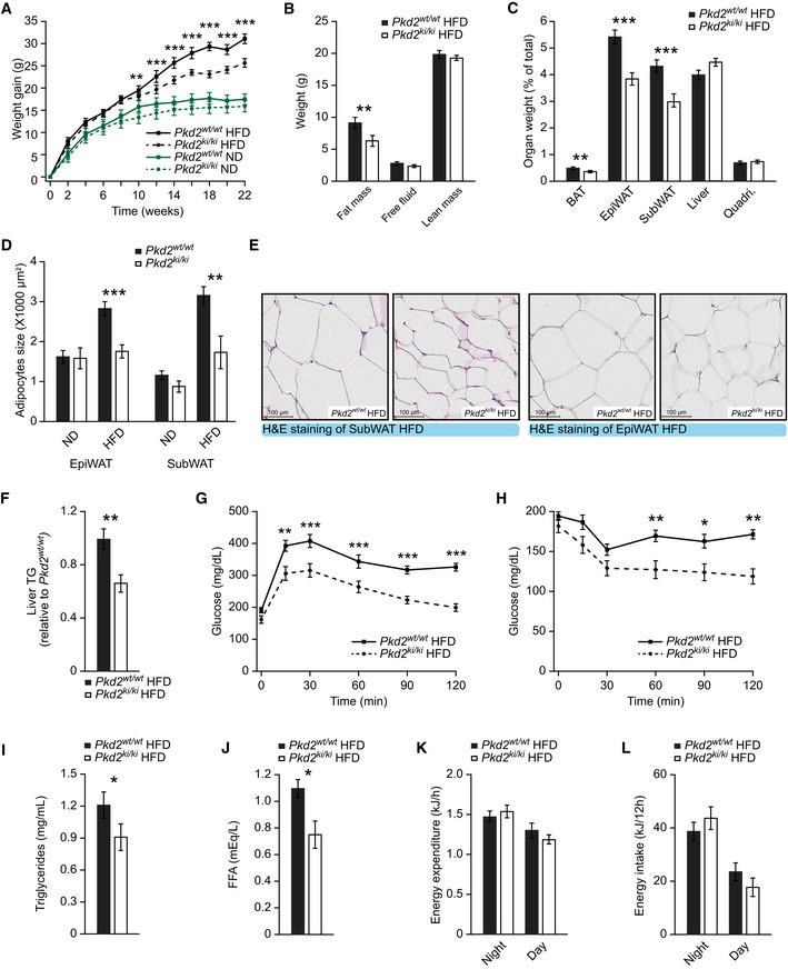
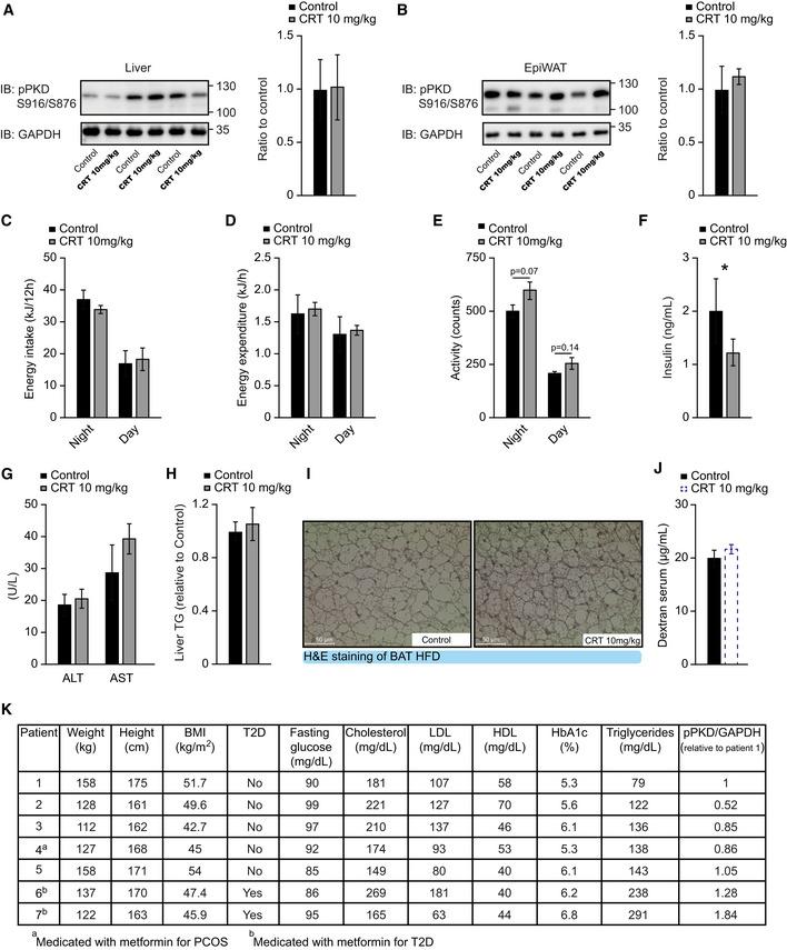
Lipids are the most energy-dense components of the diet, and their overconsumption promotes obesity and diabetes. Dietary fat content has been linked to the lipid processing activity by the intestine and its overall capacity to absorb triglycerides (TG). However, the signaling cascades driving intestinal lipid absorption in response to elevated dietary fat are largely unknown. Here, we describe an unexpected role of the protein kinase D2 (PKD2) in lipid homeostasis. We demonstrate that PKD2 activity promotes chylomicron-mediated TG transfer in enterocytes. PKD2 increases chylomicron size to enhance the TG secretion on the basolateral side of the mouse and human enterocytes, which is associated with decreased abundance of APOA4. PKD2 activation in intestine also correlates positively with circulating TG in obese human patients. Importantly, deletion, inactivation, or inhibition of PKD2 ameliorates high-fat diet-induced obesity and diabetes and improves gut microbiota profile in mice. Taken together, our findings suggest that PKD2 represents a key signaling node promoting dietary fat absorption and may serve as an attractive target for the treatment of obesity.
脂质是饮食中能量密度最高的成分,其过量摄入会导致肥胖和糖尿病。饮食中的脂肪含量与肠道的脂质加工活性及其吸收甘油三酯(TG)的整体能力有关。然而,肠道对高脂肪饮食的脂质吸收的信号级联反应在很大程度上尚不清楚。在这里,我们描述了蛋白激酶 D2(PKD2)在脂质稳态中的一个意外作用。我们证明 PKD2 活性促进肠细胞中的乳糜微粒介导的 TG 转移。PKD2 增加乳糜微粒的大小,以增强小鼠和人类肠细胞基底外侧侧的 TG 分泌,这与 APOA4 的丰度降低有关。肠道中 PKD2 的激活也与肥胖的人类患者循环 TG 呈正相关。重要的是,PKD2 的缺失、失活或抑制可改善高脂肪饮食诱导的肥胖和糖尿病,并改善小鼠的肠道微生物组谱。综上所述,我们的研究结果表明,PKD2 代表了促进膳食脂肪吸收的关键信号节点,可能成为肥胖治疗的有吸引力的靶点。