Suppr超能文献

蛋白质组学分析鉴定出抗肌萎缩蛋白和微抗肌萎缩蛋白心脏相互作用组的关键差异。

Proteomic analysis identifies key differences in the cardiac interactomes of dystrophin and micro-dystrophin.

机构信息

Center for Gene Therapy, The Research Institute at Nationwide Children's Hospital, Columbus OH 43205, USA.

Department of Pediatric Cardiology, China Medical University, Liaoning 110004, China.

出版信息

Hum Mol Genet. 2021 Jun 26;30(14):1321-1336. doi: 10.1093/hmg/ddab133.

Abstract

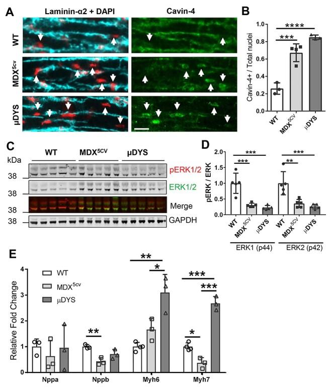
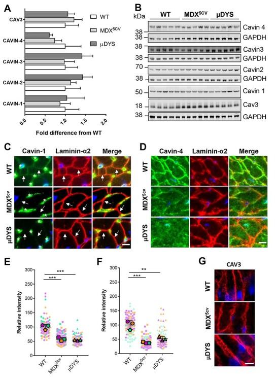
ΔR4-R23/ΔCT micro-dystrophin (μDys) is a miniaturized version of dystrophin currently evaluated in a Duchenne muscular dystrophy (DMD) gene therapy trial to treat skeletal and cardiac muscle disease. In pre-clinical studies, μDys efficiently rescues cardiac histopathology, but only partially normalizes cardiac function. To gain insights into factors that may impact the cardiac therapeutic efficacy of μDys, we compared by mass spectrometry the composition of purified dystrophin and μDys protein complexes in the mouse heart. We report that compared to dystrophin, μDys has altered associations with α1- and β2-syntrophins, as well as cavins, a group of caveolae-associated signaling proteins. In particular, we found that membrane localization of cavin-1 and cavin-4 in cardiomyocytes requires dystrophin and is profoundly disrupted in the heart of mdx5cv mice, a model of DMD. Following cardiac stress/damage, membrane-associated cavin-4 recruits the signaling molecule ERK to caveolae, which activates key cardio-protective responses. Evaluation of ERK signaling revealed a profound inhibition, below physiological baseline, in the mdx5cv mouse heart. Expression of μDys in mdx5cv mice prevented the development of cardiac histopathology but did not rescue membrane localization of cavins nor did it normalize ERK signaling. Our study provides the first comparative analysis of purified protein complexes assembled in vivo by full-length dystrophin and a therapeutic micro-dystrophin construct. This has revealed disruptions in cavins and ERK signaling that may contribute to DMD cardiomyopathy. This new knowledge is important for ongoing efforts to prevent and treat heart disease in DMD patients.

摘要

ΔR4-R23/ΔCT 微肌营养不良蛋白(μDys)是肌营养不良蛋白的小型化版本,目前正在进行一项针对杜氏肌营养不良症(DMD)的基因治疗试验,以治疗骨骼和心肌疾病。在临床前研究中,μDys 有效地挽救了心肌组织病理学,但仅部分地使心脏功能正常化。为了深入了解可能影响 μDys 心脏治疗效果的因素,我们通过质谱法比较了纯化的肌营养不良蛋白和 μDys 蛋白复合物在小鼠心脏中的组成。我们报告说,与肌营养不良蛋白相比,μDys 与α1-和β2-肌联蛋白以及 caveins(一组与 caveolae 相关的信号蛋白)的结合发生了改变。特别是,我们发现肌钙蛋白-1 和肌钙蛋白-4 在心肌细胞中的膜定位需要肌营养不良蛋白,并且在 DMD 模型 mdx5cv 小鼠的心脏中严重受损。在心脏应激/损伤后,膜相关的 cavin-4 将信号分子 ERK 募集到 caveolae,从而激活关键的心脏保护反应。ERK 信号的评估显示,mdx5cv 小鼠心脏中的信号明显抑制,低于生理基线。在 mdx5cv 小鼠中表达 μDys 可预防心肌组织病理学的发展,但不能挽救 caveins 的膜定位,也不能使 ERK 信号正常化。我们的研究提供了首次对全长肌营养不良蛋白和治疗性微肌营养不良蛋白构建体在体内组装的纯化蛋白复合物进行的比较分析。这揭示了 caveins 和 ERK 信号的中断,这可能导致 DMD 心肌病。这一新知识对于预防和治疗 DMD 患者心脏病的持续努力非常重要。

https://cdn.ncbi.nlm.nih.gov/pmc/blobs/6020/8255133/45829d93d561/ddab133f1.jpg

文献检索

告别复杂PubMed语法,用中文像聊天一样搜索,搜遍4000万医学文献。AI智能推荐,让科研检索更轻松。

立即免费搜索

文件翻译

保留排版,准确专业,支持PDF/Word/PPT等文件格式,支持 12+语言互译。

免费翻译文档

深度研究

AI帮你快速写综述,25分钟生成高质量综述,智能提取关键信息,辅助科研写作。

立即免费体验