• 文献检索
  • 文档翻译
  • 深度研究
  • 学术资讯
  • Suppr Zotero 插件Zotero 插件
  • 邀请有礼
  • 套餐&价格
  • 历史记录
应用&插件
Suppr Zotero 插件Zotero 插件浏览器插件Mac 客户端Windows 客户端微信小程序
定价
高级版会员购买积分包购买API积分包
服务
文献检索文档翻译深度研究API 文档MCP 服务
关于我们
关于 Suppr公司介绍联系我们用户协议隐私条款
关注我们

Suppr 超能文献

核心技术专利:CN118964589B侵权必究
粤ICP备2023148730 号-1Suppr @ 2026

文献检索

告别复杂PubMed语法,用中文像聊天一样搜索,搜遍4000万医学文献。AI智能推荐,让科研检索更轻松。

立即免费搜索

文件翻译

保留排版,准确专业,支持PDF/Word/PPT等文件格式,支持 12+语言互译。

免费翻译文档

深度研究

AI帮你快速写综述,25分钟生成高质量综述,智能提取关键信息,辅助科研写作。

立即免费体验

荜茇酰胺促进视网膜母细胞瘤癌细胞死亡。

Piperlongumine promotes death of retinoblastoma cancer cells.

作者信息

Allaman-Pillet Nathalie, Schorderet Daniel F

机构信息

Institute for Research in Ophthalmology, Sion, Switzerland.

University of Lausanne, Faculty of Biology and Medicine, Lausanne, Switzerland.

出版信息

Oncotarget. 2021 Apr 27;12(9):907-916. doi: 10.18632/oncotarget.27947.

DOI:10.18632/oncotarget.27947
PMID:33953844
原文链接:https://pmc.ncbi.nlm.nih.gov/articles/PMC8092346/
Abstract

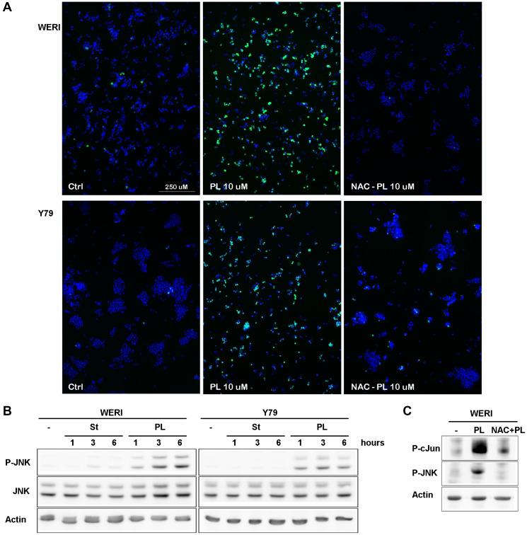
Retinoblastoma is the most common pediatric intraocular malignant tumor. While retinoblastoma initiation is triggered by the inactivation of both alleles of the retinoblastoma tumor suppressor gene () in the developing retina, tumor progression requires additional epigenetic changes, retinoblastoma genomes being quite stable. Although the management of RB has recently improved, new therapeutic agents are necessary to improve the treatment of advanced forms of retinoblastoma. In this report, we analyzed the pro-death effect of piperlongumine (PL), a natural compound isolated from Piper longum L., on two human retinoblastoma cell lines, WERI-Rb and Y79. The effects of PL on cell proliferation, cell death and cell cycle were investigated. PL effectively inhibited cell growth, impacted the cell cycle by decreasing the level of cyclins and CDK1 and increasing CDKN1A and triggered a caspase-3 independant cell death process in which reactive oxygen species (ROS) production is a major player. Indeed, PL toxicity in retinoblastoma cell lines was inhibited by a ROS scavenger N-acetyl-l-cysteine (NAC) treatment. These findings suggest that PL reduces tumor growth and induces cell death by regulating the cell cycle.

摘要

视网膜母细胞瘤是最常见的儿童眼内恶性肿瘤。虽然视网膜母细胞瘤的发生是由发育中的视网膜中视网膜母细胞瘤肿瘤抑制基因()的两个等位基因失活触发的,但肿瘤进展需要额外的表观遗传变化,视网膜母细胞瘤基因组相当稳定。尽管视网膜母细胞瘤的治疗最近有所改善,但仍需要新的治疗药物来改善晚期视网膜母细胞瘤的治疗。在本报告中,我们分析了从荜茇中分离出的天然化合物胡椒碱(PL)对两种人视网膜母细胞瘤细胞系WERI-Rb和Y79的促死亡作用。研究了PL对细胞增殖、细胞死亡和细胞周期的影响。PL有效抑制细胞生长,通过降低细胞周期蛋白和CDK1水平以及增加CDKN1A来影响细胞周期,并触发了一个半胱天冬酶-3非依赖性细胞死亡过程,其中活性氧(ROS)的产生起主要作用。事实上,视网膜母细胞瘤细胞系中的PL毒性通过ROS清除剂N-乙酰-L-半胱氨酸(NAC)处理而受到抑制。这些发现表明,PL通过调节细胞周期来减少肿瘤生长并诱导细胞死亡。

https://cdn.ncbi.nlm.nih.gov/pmc/blobs/df94/8092346/72405ac31030/oncotarget-12-907-g003.jpg
https://cdn.ncbi.nlm.nih.gov/pmc/blobs/df94/8092346/6063d65c017d/oncotarget-12-907-g001.jpg
https://cdn.ncbi.nlm.nih.gov/pmc/blobs/df94/8092346/cd13b4c05740/oncotarget-12-907-g002.jpg
https://cdn.ncbi.nlm.nih.gov/pmc/blobs/df94/8092346/72405ac31030/oncotarget-12-907-g003.jpg
https://cdn.ncbi.nlm.nih.gov/pmc/blobs/df94/8092346/6063d65c017d/oncotarget-12-907-g001.jpg
https://cdn.ncbi.nlm.nih.gov/pmc/blobs/df94/8092346/cd13b4c05740/oncotarget-12-907-g002.jpg
https://cdn.ncbi.nlm.nih.gov/pmc/blobs/df94/8092346/72405ac31030/oncotarget-12-907-g003.jpg

相似文献

1
Piperlongumine promotes death of retinoblastoma cancer cells.荜茇酰胺促进视网膜母细胞瘤癌细胞死亡。
Oncotarget. 2021 Apr 27;12(9):907-916. doi: 10.18632/oncotarget.27947.
2
Piperlongumine inhibits proliferation and oncogenic MYCN expression in chemoresistant metastatic retinoblastoma cells directly and through extracellular vesicles.千里光碱通过直接作用和细胞外囊泡抑制耐药转移性视网膜母细胞瘤细胞的增殖和致癌性 MYCN 表达。
Biomed Pharmacother. 2023 May;161:114554. doi: 10.1016/j.biopha.2023.114554. Epub 2023 Mar 20.
3
Quinoline-Based Compound BPIQ Exerts Anti-Proliferative Effects on Human Retinoblastoma Cells via Modulating Intracellular Reactive Oxygen Species.基于喹啉的化合物BPIQ通过调节细胞内活性氧对人视网膜母细胞瘤细胞发挥抗增殖作用。
Arch Immunol Ther Exp (Warsz). 2016 Apr;64(2):139-47. doi: 10.1007/s00005-015-0368-4. Epub 2015 Nov 12.
4
BIRO1, a cell-permeable BH3 peptide, promotes mitochondrial fragmentation and death of retinoblastoma cells.BIRO1是一种可穿透细胞的BH3肽,可促进视网膜母细胞瘤细胞的线粒体碎片化和死亡。
Mol Cancer Res. 2015 Jan;13(1):86-97. doi: 10.1158/1541-7786.MCR-14-0253. Epub 2014 Aug 20.
5
Piperlongumine Suppresses Proliferation of Human Oral Squamous Cell Carcinoma through Cell Cycle Arrest, Apoptosis and Senescence.荜茇酰胺通过细胞周期阻滞、凋亡和衰老抑制人口腔鳞状细胞癌的增殖。
Int J Mol Sci. 2016 Apr 23;17(4):616. doi: 10.3390/ijms17040616.
6
Increased Expression of FosB through Reactive Oxygen Species Accumulation Functions as Pro-Apoptotic Protein in Piperlongumine Treated MCF7 Breast Cancer Cells.活性氧积累增加 FosB 的表达,作为胡椒碱处理 MCF7 乳腺癌细胞中的促凋亡蛋白发挥作用。
Mol Cells. 2019 Dec 31;42(12):884-892. doi: 10.14348/molcells.2019.0088.
7
Piperlongumine induces G2/M phase arrest and apoptosis in cholangiocarcinoma cells through the ROS-JNK-ERK signaling pathway.千里光碱通过 ROS-JNK-ERK 信号通路诱导胆管癌细胞 G2/M 期阻滞和凋亡。
Apoptosis. 2017 Nov;22(11):1473-1484. doi: 10.1007/s10495-017-1422-y.
8
The Bcl-2/Bcl-XL inhibitor ABT-737 promotes death of retinoblastoma cancer cells.Bcl-2/Bcl-XL抑制剂ABT-737可促进视网膜母细胞瘤癌细胞的死亡。
Ophthalmic Genet. 2013 Mar-Jun;34(1-2):1-13. doi: 10.3109/13816810.2011.615077. Epub 2011 Sep 28.
9
Expression Changes and Impact of the Extracellular Matrix on Etoposide Resistant Human Retinoblastoma Cell Lines.细胞外基质表达变化及其对依托泊苷耐药人视网膜母细胞瘤细胞系的影响。
Int J Mol Sci. 2020 Jun 17;21(12):4322. doi: 10.3390/ijms21124322.
10
Differential microRNA-34a expression and tumor suppressor function in retinoblastoma cells.视网膜母细胞瘤细胞中微小RNA-34a的差异表达及肿瘤抑制功能
Invest Ophthalmol Vis Sci. 2009 Oct;50(10):4542-51. doi: 10.1167/iovs.09-3520. Epub 2009 May 14.

引用本文的文献

1
Efficient Combination Chemo-Sonodynamic Cancer Therapy Using Mitochondria-Targeting Sonosensitizer-Loaded Polysorbate-Based Micelles.基于聚山梨酯的载线粒体靶向声敏剂胶束的高效联合化疗-声动力学癌症治疗。
Int J Mol Sci. 2024 Mar 20;25(6):3474. doi: 10.3390/ijms25063474.
2
Chitosan-loaded piperlongumine nanoparticles and kaempferol enhance the anti-cancer action of doxorubicin in targeting of Ehrlich solid adenocarcinoma: in vivo and in silico modeling study.壳聚糖载姜黄素纳米粒和山柰酚增强阿霉素靶向艾氏腹水癌的抗癌作用:体内和计算机模拟研究。
Med Oncol. 2024 Jan 23;41(2):61. doi: 10.1007/s12032-023-02282-5.
3
The Antitumor Activity of Piplartine: A Review.

本文引用的文献

1
FoxM1 affects adhesive, migratory, and invasive abilities of human retinoblastoma Y-79 cells by targeting matrix metalloproteinase 2.FoxM1 通过靶向基质金属蛋白酶 2 影响人视网膜母细胞瘤 Y-79 细胞的黏附、迁移和侵袭能力。
Acta Biochim Biophys Sin (Shanghai). 2020 Mar 18;52(3):294-301. doi: 10.1093/abbs/gmz160.
2
Two Natural Alkaloids Synergistically Induce Apoptosis in Breast Cancer Cells by Inhibiting STAT3 Activation.两种天然生物碱通过抑制 STAT3 激活协同诱导乳腺癌细胞凋亡。
Molecules. 2020 Jan 5;25(1):216. doi: 10.3390/molecules25010216.
3
Survivin Promotes Piperlongumine Resistance in Ovarian Cancer.
荜澄茄素的抗肿瘤活性:综述
Pharmaceuticals (Basel). 2023 Sep 4;16(9):1246. doi: 10.3390/ph16091246.
4
Piperlongumine inhibits proliferation and oncogenic MYCN expression in chemoresistant metastatic retinoblastoma cells directly and through extracellular vesicles.千里光碱通过直接作用和细胞外囊泡抑制耐药转移性视网膜母细胞瘤细胞的增殖和致癌性 MYCN 表达。
Biomed Pharmacother. 2023 May;161:114554. doi: 10.1016/j.biopha.2023.114554. Epub 2023 Mar 20.
存活素促进卵巢癌对胡椒碱的耐药性。
Front Oncol. 2019 Nov 29;9:1345. doi: 10.3389/fonc.2019.01345. eCollection 2019.
4
Piperlongumine Induces Cell Cycle Arrest via Reactive Oxygen Species Accumulation and IKKβ Suppression in Human Breast Cancer Cells.胡椒碱通过活性氧积累和抑制IKKβ诱导人乳腺癌细胞的细胞周期阻滞。
Antioxidants (Basel). 2019 Nov 14;8(11):553. doi: 10.3390/antiox8110553.
5
Piperlongumine, a Novel TrxR1 Inhibitor, Induces Apoptosis in Hepatocellular Carcinoma Cells by ROS-Mediated ER Stress.胡椒碱,一种新型的硫氧还蛋白还原酶1抑制剂,通过活性氧介导的内质网应激诱导肝癌细胞凋亡。
Front Pharmacol. 2019 Oct 14;10:1180. doi: 10.3389/fphar.2019.01180. eCollection 2019.
6
JNK inhibition blocks piperlongumine-induced cell death and transcriptional activation of heme oxygenase-1 in pancreatic cancer cells.JNK 抑制阻断胡椒碱诱导的胰腺癌细胞死亡和血红素加氧酶-1 的转录激活。
Apoptosis. 2019 Oct;24(9-10):730-744. doi: 10.1007/s10495-019-01553-9.
7
Regulation of the master regulator FOXM1 in cancer.癌症中主调控因子 FOXM1 的调控。
Cell Commun Signal. 2018 Sep 12;16(1):57. doi: 10.1186/s12964-018-0266-6.
8
Recent advancements in the management of retinoblastoma and uveal melanoma.视网膜母细胞瘤和葡萄膜黑色素瘤治疗的最新进展。
F1000Res. 2018 Apr 18;7. doi: 10.12688/f1000research.11941.1. eCollection 2018.
9
The management of retinoblastoma.视网膜母细胞瘤的治疗。
Oncogene. 2018 Mar;37(12):1551-1560. doi: 10.1038/s41388-017-0050-x. Epub 2018 Jan 11.
10
Piperlongumine decreases cell proliferation and the expression of cell cycle-associated proteins by inhibiting Akt pathway in human lung cancer cells.千里光碱通过抑制 Akt 通路减少人肺癌细胞的增殖和细胞周期相关蛋白的表达。
Food Chem Toxicol. 2018 Jan;111:9-18. doi: 10.1016/j.fct.2017.10.058. Epub 2017 Nov 7.