Department of Neurosurgery, Xiangya Hospital, Central South University, Changsha, China.
College of Bioinformatics Science and Technology, Harbin Medical University, Harbin, China.
Front Immunol. 2021 Apr 16;12:656541. doi: 10.3389/fimmu.2021.656541. eCollection 2021.
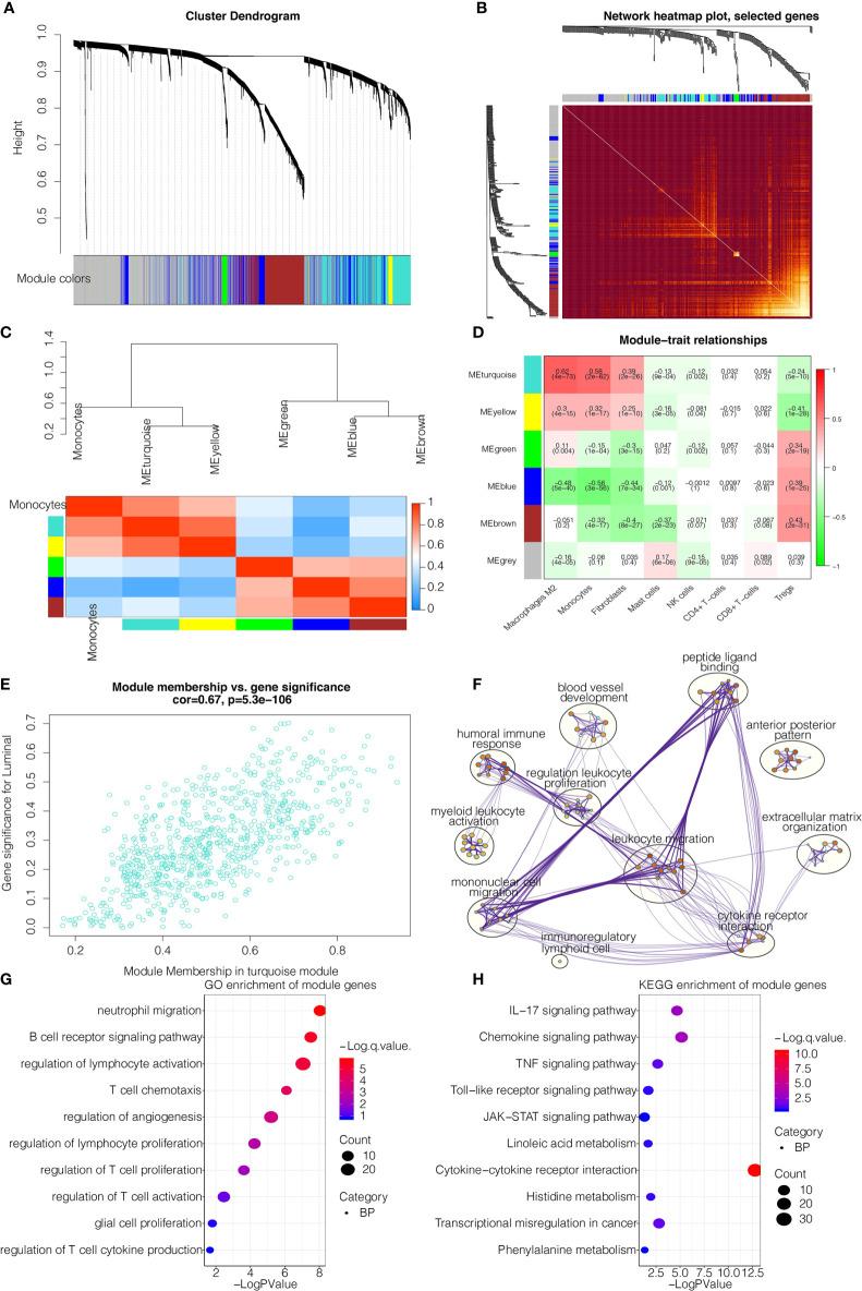
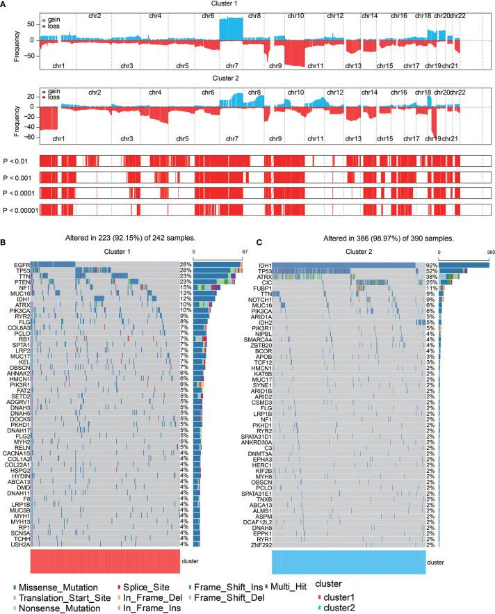
Gliomas are primary malignant brain tumors. Monocytes have been proved to actively participate in tumor growth. Weighted gene co-expression network analysis was used to identify meaningful monocyte-related genes for clustering. Neural network and SVM were applied for validating clustering results. Somatic mutation and copy number variation were used for defining the features of identified clusters. Differentially expressed genes (DEGs) between the stratified groups after performing elastic regression and principal component analyses were used for the construction of risk scores. Monocytes were associated with glioma patients' survival and exhibited high predictive value. The prognostic value of risk score in glioma was validated by the abundant expression of immune checkpoint and metabolic profile. Additionally, high risk score was positively associated with the expression of immunogenic and antigen presenting factors, which indicated high immune infiltration. A prognostic model based on risk score demonstrated high accuracy rate of receiver operating characteristic curves. Compared with previous studies, our research dissected functional roles of monocytes from large-scale analysis. Findings of our analyses strongly support an immune modulatory and prognostic role of monocytes in glioma progression. Notably, monocyte could be an effective predictor for therapy responses of glioma patients.
神经胶质瘤是原发性恶性脑肿瘤。单核细胞已被证明可积极参与肿瘤生长。采用加权基因共表达网络分析来识别有意义的单核细胞相关基因进行聚类。神经网络和 SVM 用于验证聚类结果。体细胞突变和拷贝数变异用于定义鉴定聚类的特征。对弹性回归和主成分分析后分层组之间的差异表达基因(DEGs)进行分析,用于构建风险评分。单核细胞与神经胶质瘤患者的生存相关,并具有较高的预测价值。通过大量表达免疫检查点和代谢特征,验证了风险评分在神经胶质瘤中的预后价值。此外,高风险评分与免疫原性和抗原呈递因子的表达呈正相关,这表明免疫浸润程度较高。基于风险评分的预后模型显示出较高的接收器操作特征曲线的准确率。与之前的研究相比,我们的研究从大规模分析中剖析了单核细胞的功能作用。我们的分析结果有力地支持了单核细胞在神经胶质瘤进展中的免疫调节和预后作用。值得注意的是,单核细胞可能是神经胶质瘤患者治疗反应的有效预测因子。