• 文献检索
  • 文档翻译
  • 深度研究
  • 学术资讯
  • Suppr Zotero 插件Zotero 插件
  • 邀请有礼
  • 套餐&价格
  • 历史记录
应用&插件
Suppr Zotero 插件Zotero 插件浏览器插件Mac 客户端Windows 客户端微信小程序
定价
高级版会员购买积分包购买API积分包
服务
文献检索文档翻译深度研究API 文档MCP 服务
关于我们
关于 Suppr公司介绍联系我们用户协议隐私条款
关注我们

Suppr 超能文献

核心技术专利:CN118964589B侵权必究
粤ICP备2023148730 号-1Suppr @ 2026

文献检索

告别复杂PubMed语法,用中文像聊天一样搜索,搜遍4000万医学文献。AI智能推荐,让科研检索更轻松。

立即免费搜索

文件翻译

保留排版,准确专业,支持PDF/Word/PPT等文件格式,支持 12+语言互译。

免费翻译文档

深度研究

AI帮你快速写综述,25分钟生成高质量综述,智能提取关键信息,辅助科研写作。

立即免费体验

脂多糖诱导的急性肺损伤(ALI)中差异 RNA 谱及相关竞争性内源性 RNA 网络的全转录组分析。

Whole transcriptome analysis of the differential RNA profiles and associated competing endogenous RNA networks in LPS-induced acute lung injury (ALI).

机构信息

School of Medicine, University of Electronic Science and Technology of China, Chengdu, China.

Department of Critical Care Medicine, Sichuan Cancer Hospital & Institute, Sichuan Cancer Center, School of Medicine, University of Electronic Science and Technology of China, Chengdu, China.

出版信息

PLoS One. 2021 May 7;16(5):e0251359. doi: 10.1371/journal.pone.0251359. eCollection 2021.

DOI:10.1371/journal.pone.0251359
PMID:33961683
原文链接:https://pmc.ncbi.nlm.nih.gov/articles/PMC8104378/
Abstract

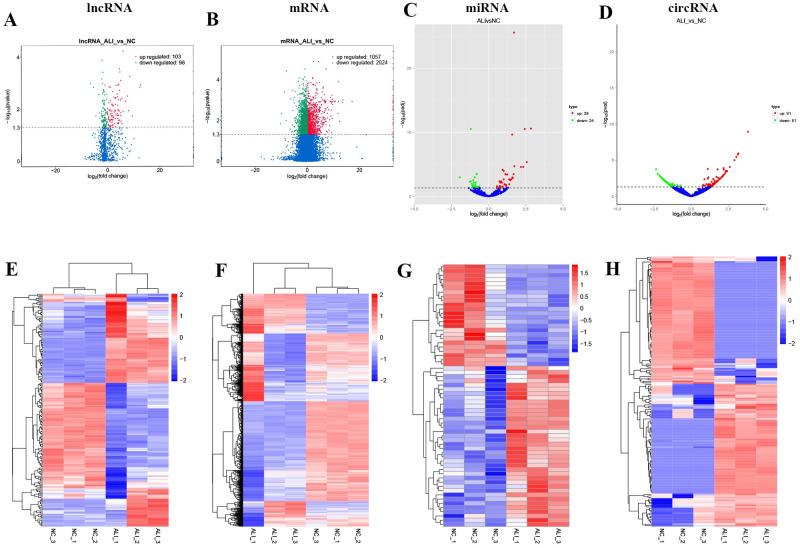
Acute lung injury (ALI) is a serious inflammation disease usually arises alveolar epithelial membrane dysfunction and even causes death. Therefore, the aims of this study are to screen the differentially expressed lncRNAs, circRNAs, miRNAs, and mRNAs in ALI based on the high-throughput sequencing. The lipopolysaccharide (LPS)-induced ALI mouse model was established, the injury of ALI mouse model was evaluated through histological analysis with hemotoxylin and eosin (H & E) staining assay, dry/wet ratio, infiltrated-immune cells, ET-1 mRNA expression and released-proinflammation factors. Then, expression data of lncRNAs, circRNAs, miRNAs and mRNAs in ALI were acquired using whole-transcriptome sequencing. The differential expression of lncRNAs (DE lncRNAs), circRNAs (DE circRNAs), miRNAs (DE miRNAs) and mRNAs (DE mRNAs) were identified, and the lncRNA-miRNA-mRNA network and circRNA-miRNA-mRNA network were constructed, and the biological function of target genes were annotated based on bioinformatics analysis. In the present study, the LPS-induced ALI mouse model was successfully established. The biological analysis results showed that total 201 DE lncRNAs, 172 DE circRNAs, 62 DE miRNAs, and 3081 DE mRNAs were identified in ALI. The 182 lncRNA-miRNA-mRNA networks and 32 circRNA-miRNA-mRNA networks were constructed were constructed based on the correlation between lncRNAs/circRNAs, miRNAs, mRNAs. The biological function analysis indicated that TNF signaling pathway, chemokine signaling pathway and so on involved in ALI. In the present study, the differential expression coding and non-coding RNAs (ncRNAs) in ALI were identified, and their regulatory networks were constructed. There might provide the potential biomarkers and underlying mechanism for ALI diagnosis and treatment.

摘要

急性肺损伤(ALI)是一种严重的炎症性疾病,通常源于肺泡上皮膜功能障碍,甚至导致死亡。因此,本研究旨在基于高通量测序筛选 ALI 中差异表达的长非编码 RNA(lncRNA)、环状 RNA(circRNA)、微小 RNA(miRNA)和信使 RNA(mRNA)。通过苏木精和伊红(H&E)染色检测、干湿比、浸润免疫细胞、内皮素-1(ET-1)mRNA 表达和释放促炎因子评估脂多糖(LPS)诱导的 ALI 小鼠模型的损伤。然后,使用全转录组测序获得 ALI 中 lncRNA、circRNA、miRNA 和 mRNA 的表达数据。鉴定 lncRNA(DE lncRNA)、circRNA(DE circRNA)、miRNA(DE miRNA)和 mRNA(DE mRNA)的差异表达,并构建 lncRNA-miRNA-mRNA 网络和 circRNA-miRNA-mRNA 网络,基于生物信息学分析注释靶基因的生物学功能。在本研究中,成功建立了 LPS 诱导的 ALI 小鼠模型。生物分析结果表明,在 ALI 中鉴定出 201 个 DE lncRNA、172 个 DE circRNA、62 个 DE miRNA 和 3081 个 DE mRNA。基于 lncRNA/circRNA、miRNA、mRNA 之间的相关性构建了 182 个 lncRNA-miRNA-mRNA 网络和 32 个 circRNA-miRNA-mRNA 网络。生物功能分析表明,肿瘤坏死因子(TNF)信号通路、趋化因子信号通路等参与了 ALI。在本研究中,鉴定了 ALI 中差异表达的编码和非编码 RNA(ncRNA),并构建了它们的调控网络。这可能为 ALI 的诊断和治疗提供潜在的生物标志物和潜在机制。

https://cdn.ncbi.nlm.nih.gov/pmc/blobs/0499/8104378/1e0c6fb4c794/pone.0251359.g007.jpg
https://cdn.ncbi.nlm.nih.gov/pmc/blobs/0499/8104378/eefb72a0c4f5/pone.0251359.g001.jpg
https://cdn.ncbi.nlm.nih.gov/pmc/blobs/0499/8104378/a09967088692/pone.0251359.g002.jpg
https://cdn.ncbi.nlm.nih.gov/pmc/blobs/0499/8104378/ac28455ff82a/pone.0251359.g003.jpg
https://cdn.ncbi.nlm.nih.gov/pmc/blobs/0499/8104378/3bbe9baa8689/pone.0251359.g004.jpg
https://cdn.ncbi.nlm.nih.gov/pmc/blobs/0499/8104378/cfef143448e1/pone.0251359.g005.jpg
https://cdn.ncbi.nlm.nih.gov/pmc/blobs/0499/8104378/408a8b30bdce/pone.0251359.g006.jpg
https://cdn.ncbi.nlm.nih.gov/pmc/blobs/0499/8104378/1e0c6fb4c794/pone.0251359.g007.jpg
https://cdn.ncbi.nlm.nih.gov/pmc/blobs/0499/8104378/eefb72a0c4f5/pone.0251359.g001.jpg
https://cdn.ncbi.nlm.nih.gov/pmc/blobs/0499/8104378/a09967088692/pone.0251359.g002.jpg
https://cdn.ncbi.nlm.nih.gov/pmc/blobs/0499/8104378/ac28455ff82a/pone.0251359.g003.jpg
https://cdn.ncbi.nlm.nih.gov/pmc/blobs/0499/8104378/3bbe9baa8689/pone.0251359.g004.jpg
https://cdn.ncbi.nlm.nih.gov/pmc/blobs/0499/8104378/cfef143448e1/pone.0251359.g005.jpg
https://cdn.ncbi.nlm.nih.gov/pmc/blobs/0499/8104378/408a8b30bdce/pone.0251359.g006.jpg
https://cdn.ncbi.nlm.nih.gov/pmc/blobs/0499/8104378/1e0c6fb4c794/pone.0251359.g007.jpg

相似文献

1
Whole transcriptome analysis of the differential RNA profiles and associated competing endogenous RNA networks in LPS-induced acute lung injury (ALI).脂多糖诱导的急性肺损伤(ALI)中差异 RNA 谱及相关竞争性内源性 RNA 网络的全转录组分析。
PLoS One. 2021 May 7;16(5):e0251359. doi: 10.1371/journal.pone.0251359. eCollection 2021.
2
Genome-wide landscape of mRNAs, microRNAs, lncRNAs, and circRNAs in hemorrhagic shock-induced ALI/ARDS in rats.大鼠失血性休克诱导的ALI/ARDS 中 mRNAs、microRNAs、lncRNAs 和 circRNAs 的全基因组图谱。
J Trauma Acute Care Surg. 2021 May 1;90(5):827-837. doi: 10.1097/TA.0000000000003119.
3
Deregulated RNAs involved in sympathetic regulation of sepsis-induced acute lung injury based on whole transcriptome sequencing.基于全转录组测序的脓毒症诱导的急性肺损伤中交感神经调节相关的非调控 RNA
BMC Genomics. 2022 Dec 16;23(1):836. doi: 10.1186/s12864-022-09073-8.
4
Whole transcriptome sequencing identifies key lncRNAs,circRNAs, and mRNAs for exploring the pathogenesis and therapeutic target of mouse pneumoconiosis.全转录组测序鉴定关键 lncRNAs、circRNAs 和 mRNAs,探索小鼠尘肺病发病机制和治疗靶点。
Gene. 2024 Apr 5;901:148169. doi: 10.1016/j.gene.2024.148169. Epub 2024 Jan 18.
5
Microarray profiling of lung long non-coding RNAs and mRNAs in lipopolysaccharide-induced acute lung injury mouse model.脂多糖诱导的急性肺损伤小鼠模型中肺长链非编码 RNA 和 mRNAs 的基因芯片分析。
Biosci Rep. 2019 Apr 30;39(4). doi: 10.1042/BSR20181634.
6
Integrated analysis of lncRNA/circRNA-miRNA-mRNA in the proliferative phase of liver regeneration in mice with liver fibrosis.肝纤维化小鼠肝再生增殖期 lncRNA/circRNA-miRNA-mRNA 的整合分析。
BMC Genomics. 2023 Jul 24;24(1):417. doi: 10.1186/s12864-023-09478-z.
7
Comprehensive Bioinformatics Analysis of Lipopolysaccharide-Induced Altered Autophagy in Acute Lung Injury and Construction of Underlying Competing Endogenous RNA Regulatory Mechanism.急性肺损伤中脂多糖诱导的自噬改变的综合生物信息学分析及潜在竞争性内源性 RNA 调控机制的构建。
Biomed Res Int. 2021 Oct 21;2021:6831770. doi: 10.1155/2021/6831770. eCollection 2021.
8
Comprehensive analysis of the coding and non-coding RNA transcriptome expression profiles of hippocampus tissue in tx-J animal model of Wilson's disease.全面分析肝豆状核变性 tx-J 动物模型海马组织的编码和非编码 RNA 转录组表达谱。
Sci Rep. 2023 Jun 7;13(1):9252. doi: 10.1038/s41598-023-36503-8.
9
RNA-Seq profiling of circular RNAs in mice with lipopolysaccharide-induced acute lung injury.脂多糖诱导的急性肺损伤小鼠环状 RNA 的 RNA-Seq 分析。
Genomics. 2024 Jan;116(1):110755. doi: 10.1016/j.ygeno.2023.110755. Epub 2023 Dec 6.
10
Whole transcriptome analysis of HCT-8 cells infected by Cryptosporidium parvum.微小隐孢子虫感染 HCT-8 细胞的全转录组分析。
Parasit Vectors. 2022 Nov 24;15(1):441. doi: 10.1186/s13071-022-05565-4.

引用本文的文献

1
Functional roles of circular RNAs in lung injury.环状RNA在肺损伤中的功能作用。
Front Pharmacol. 2024 Mar 27;15:1354806. doi: 10.3389/fphar.2024.1354806. eCollection 2024.
2
Long Noncoding RNA: A Novel Insight into the Pathogenesis of Acute Lung Injury.长链非编码RNA:急性肺损伤发病机制的新见解
J Clin Med. 2023 Jan 11;12(2):604. doi: 10.3390/jcm12020604.
3
Deregulated RNAs involved in sympathetic regulation of sepsis-induced acute lung injury based on whole transcriptome sequencing.基于全转录组测序的脓毒症诱导的急性肺损伤中交感神经调节相关的非调控 RNA

本文引用的文献

1
lncRNA CASC2 inhibits lipopolysaccharide‑induced acute lung injury via miR‑27b/TAB2 axis.长链非编码 RNA CASC2 通过 miR-27b/TAB2 轴抑制脂多糖诱导的急性肺损伤。
Mol Med Rep. 2020 Dec;22(6):5181-5190. doi: 10.3892/mmr.2020.11606. Epub 2020 Oct 16.
2
Knockdown of lncRNA MALAT1 Alleviates LPS-Induced Acute Lung Injury via Inhibiting Apoptosis Through the miR-194-5p/FOXP2 Axis.lncRNA MALAT1的敲低通过miR-194-5p/FOXP2轴抑制细胞凋亡减轻脂多糖诱导的急性肺损伤
Front Cell Dev Biol. 2020 Oct 7;8:586869. doi: 10.3389/fcell.2020.586869. eCollection 2020.
3
Quietness of circular RNA circ_0054633 alleviates the inflammation and proliferation in lipopolysaccharides-induced acute lung injury model through NF-κB signaling pathway.
BMC Genomics. 2022 Dec 16;23(1):836. doi: 10.1186/s12864-022-09073-8.
4
Microarray Profiling and Co-Expression Network Analysis of LncRNAs and mRNAs in Acute Respiratory Distress Syndrome Mouse Model.急性呼吸窘迫综合征小鼠模型中lncRNAs和mRNAs的基因芯片分析及共表达网络分析
Pathogens. 2022 May 2;11(5):532. doi: 10.3390/pathogens11050532.
5
Sevoflurane anesthesia ameliorates LPS-induced acute lung injury (ALI) by modulating a novel LncRNA LINC00839/miR-223/NLRP3 axis.七氟醚麻醉通过调节新型 LncRNA LINC00839/miR-223/NLRP3 轴改善 LPS 诱导的急性肺损伤(ALI)。
BMC Pulm Med. 2022 Apr 26;22(1):159. doi: 10.1186/s12890-022-01957-5.
6
Functions to Regulate Inflammation in Alveolar Macrophages during Acute Lung Injury.肺泡巨噬细胞在急性肺损伤中的炎症调节功能。
J Immunol. 2022 Apr 15;208(8):1886-1900. doi: 10.4049/jimmunol.2100743. Epub 2022 Apr 1.
7
Knockdown of circ_0001679 alleviates lipopolysaccharide-induced MLE-12 lung cell injury by regulating the miR-338-3p/ mitogen-activated protein kinase 1 axis.circ_0001679 的敲低通过调节 miR-338-3p/丝裂原活化蛋白激酶 1 轴缓解脂多糖诱导的 MLE-12 肺细胞损伤。
Bioengineered. 2022 Mar;13(3):5803-5817. doi: 10.1080/21655979.2022.2034564.
环状 RNA circ_0054633 的沉默通过 NF-κB 信号通路减轻脂多糖诱导的急性肺损伤模型中的炎症和增殖。
Gene. 2021 Jan 15;766:145153. doi: 10.1016/j.gene.2020.145153. Epub 2020 Sep 17.
4
LncRNA THRIL aggravates sepsis-induced acute lung injury by regulating miR-424/ROCK2 axis.长链非编码 RNA THRIL 通过调控 miR-424/ROCK2 轴加剧脓毒症诱导的急性肺损伤。
Mol Immunol. 2020 Oct;126:111-119. doi: 10.1016/j.molimm.2020.07.021. Epub 2020 Aug 17.
5
Protective effects of P2X7R antagonist in sepsis-induced acute lung injury in mice via regulation of circ_0001679 and circ_0001212 and downstream Pln, Cdh2, and Nprl3 expression.P2X7R 拮抗剂通过调节 circ_0001679 和 circ_0001212 及其下游 Pln、Cdh2 和 Nprl3 的表达对脓毒症诱导的小鼠急性肺损伤的保护作用。
J Gene Med. 2020 Dec;22(12):e3261. doi: 10.1002/jgm.3261. Epub 2020 Sep 30.
6
Acute lung injury.急性肺损伤
Curr Probl Surg. 2020 May;57(5):100777. doi: 10.1016/j.cpsurg.2020.100777. Epub 2020 Mar 4.
7
Down-regulation of lncRNA CASC9 aggravates sepsis-induced acute lung injury by regulating miR-195-5p/PDK4 axis.长链非编码 RNA CASC9 的下调通过调节 miR-195-5p/PDK4 轴加重脓毒症诱导的急性肺损伤。
Inflamm Res. 2020 Jun;69(6):559-568. doi: 10.1007/s00011-020-01316-2. Epub 2020 Mar 27.
8
Depression of lncRNA NEAT1 Antagonizes LPS-Evoked Acute Injury and Inflammatory Response in Alveolar Epithelial Cells via HMGB1-RAGE Signaling.长链非编码 RNA NEAT1 通过 HMGB1-RAGE 信号抑制 LPS 诱导的肺泡上皮细胞急性损伤和炎症反应。
Mediators Inflamm. 2020 Feb 5;2020:8019467. doi: 10.1155/2020/8019467. eCollection 2020.
9
LncRNA TUG1 alleviates sepsis-induced acute lung injury by targeting miR-34b-5p/GAB1.长链非编码 RNA TUG1 通过靶向 miR-34b-5p/GAB1 缓解脓毒症诱导的急性肺损伤。
BMC Pulm Med. 2020 Feb 22;20(1):49. doi: 10.1186/s12890-020-1084-3.
10
ACE2 exhibits protective effects against LPS-induced acute lung injury in mice by inhibiting the LPS-TLR4 pathway.ACE2 通过抑制 LPS-TLR4 通路对 LPS 诱导的小鼠急性肺损伤发挥保护作用。
Exp Mol Pathol. 2020 Apr;113:104350. doi: 10.1016/j.yexmp.2019.104350. Epub 2019 Dec 2.