Suppr超能文献

血管紧张素转化酶 2 是 γ-分泌酶复合物的一个新靶点。

Angiotensin converting enzyme 2 is a novel target of the γ-secretase complex.

机构信息

Department of Medicine, Columbia University Irving Medical Center, New York, NY, USA.

Aaron Diamond AIDS Research Center, Columbia University Irving Medical Center, New York, NY, USA.

出版信息

Sci Rep. 2021 May 7;11(1):9803. doi: 10.1038/s41598-021-89379-x.

Abstract

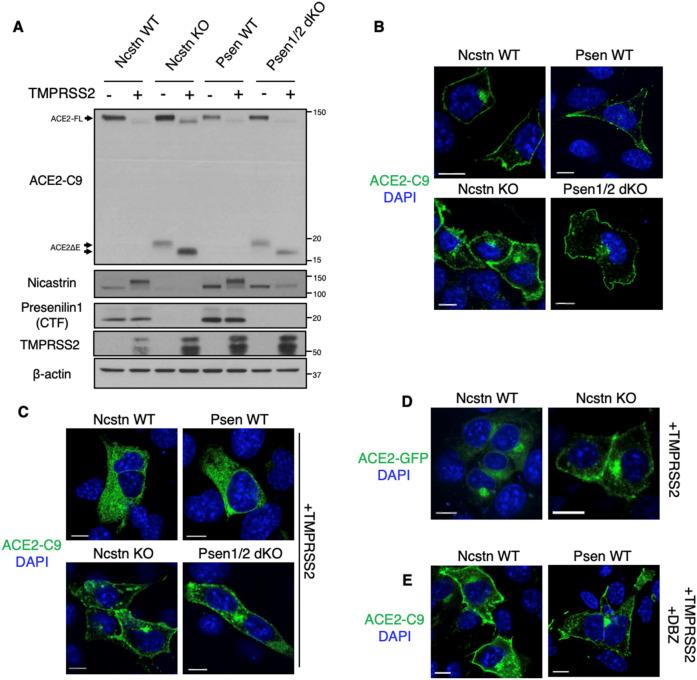
Angiotensin converting enzyme 2 (ACE2) is a key regulator of the renin-angiotensin system, but also the functional receptor of the severe acute respiratory syndrome coronavirus 2 (SARS-CoV-2). Based on structural similarity with other γ-secretase (γS) targets, we hypothesized that ACE2 may be affected by γS proteolytic activity. We found that after ectodomain shedding, ACE2 is targeted for intramembrane proteolysis by γS, releasing a soluble ACE2 C-terminal fragment. Consistently, chemical or genetic inhibition of γS results in the accumulation of a membrane-bound fragment of ectodomain-deficient ACE2. Although chemical inhibition of γS does not alter SARS-CoV-2 cell entry, these data point to a novel pathway for cellular ACE2 trafficking.

摘要

血管紧张素转换酶 2(ACE2)是肾素-血管紧张素系统的关键调节剂,但也是严重急性呼吸综合征冠状病毒 2(SARS-CoV-2)的功能受体。基于与其他 γ-分泌酶(γS)靶标的结构相似性,我们假设 ACE2 可能受到 γS 蛋白水解活性的影响。我们发现,在细胞外结构域脱落之后,ACE2 被 γS 靶向进行跨膜蛋白水解,释放出可溶性 ACE2 C 端片段。一致地,化学或遗传抑制 γS 导致缺乏细胞外结构域的 ACE2 的膜结合片段积累。尽管化学抑制 γS 不改变 SARS-CoV-2 进入细胞,但这些数据指出了细胞 ACE2 转运的新途径。

https://cdn.ncbi.nlm.nih.gov/pmc/blobs/af59/8105332/864c6550032a/41598_2021_89379_Fig1_HTML.jpg

文献检索

告别复杂PubMed语法,用中文像聊天一样搜索,搜遍4000万医学文献。AI智能推荐,让科研检索更轻松。

立即免费搜索

文件翻译

保留排版,准确专业,支持PDF/Word/PPT等文件格式,支持 12+语言互译。

免费翻译文档

深度研究

AI帮你快速写综述,25分钟生成高质量综述,智能提取关键信息,辅助科研写作。

立即免费体验