• 文献检索
  • 文档翻译
  • 深度研究
  • 学术资讯
  • Suppr Zotero 插件Zotero 插件
  • 邀请有礼
  • 套餐&价格
  • 历史记录
应用&插件
Suppr Zotero 插件Zotero 插件浏览器插件Mac 客户端Windows 客户端微信小程序
定价
高级版会员购买积分包购买API积分包
服务
文献检索文档翻译深度研究API 文档MCP 服务
关于我们
关于 Suppr公司介绍联系我们用户协议隐私条款
关注我们

Suppr 超能文献

核心技术专利:CN118964589B侵权必究
粤ICP备2023148730 号-1Suppr @ 2026

文献检索

告别复杂PubMed语法,用中文像聊天一样搜索,搜遍4000万医学文献。AI智能推荐,让科研检索更轻松。

立即免费搜索

文件翻译

保留排版,准确专业,支持PDF/Word/PPT等文件格式,支持 12+语言互译。

免费翻译文档

深度研究

AI帮你快速写综述,25分钟生成高质量综述,智能提取关键信息,辅助科研写作。

立即免费体验

顺铂暴露后对小鼠卵母细胞中线粒体的评估。

Evaluation of mitochondria in mouse oocytes following cisplatin exposure.

机构信息

Ovarian Biology Laboratory, Biomedicine Discovery Institute, Department of Anatomy and Developmental Biology, Monash University, Melbourne, Australia.

出版信息

J Ovarian Res. 2021 May 10;14(1):65. doi: 10.1186/s13048-021-00817-w.

DOI:10.1186/s13048-021-00817-w
PMID:33971923
原文链接:https://pmc.ncbi.nlm.nih.gov/articles/PMC8111953/
Abstract

BACKGROUND

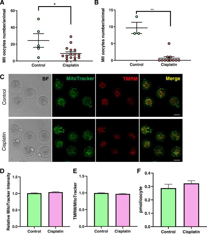
Cisplatin is a platinum-based chemotherapeutic that damages genomic DNA leading to cell death. It also damages mitochondrial DNA and induces high levels of mitochondrial reactive oxygen species (mtROS), further sensitising cells to apoptosis. Notably, immature oocytes are particularly vulnerable to cisplatin treatment, a common side effect of which is depletion of the primordial follicle reserve, leading to infertility and early menopause. Cisplatin is known to damage the DNA of oocytes, but the possibility that cisplatin also compromises oocyte survival and quality by damaging mitochondria, has not been investigated. To begin to address this question, neonatal mice were treated with saline or cisplatin (2 mg/kg or 4 mg/kg) and the short and long-term impacts on mitochondria in oocytes were characterised.

RESULTS

At 6 and 24 h after treatment, mitochondrial localisation, mass and ATP content in immature oocytes were similar between groups. However, TMRM staining intensity, a marker of mitochondrial membrane potential, was decreased in immature oocytes from cisplatin treated mice compared to saline treated controls, consistent with the induction of apoptosis. When mice were super ovulated 5 weeks after exposure, the number of mature oocytes harvested from cisplatin treated mice was significantly lower than controls. Mitochondrial localisation, mass, membrane potential and ATP levels showed no differences between groups.

CONCLUSIONS

These findings suggest that mitochondrial dysfunction may contribute to the depletion of the ovarian reserve caused by cisplatin, but long-term impacts on mitochondria may be minimal as those immature oocytes that survive cisplatin treatment develop into mature oocytes with normal mitochondrial parameters.

摘要

背景

顺铂是一种铂类化疗药物,可损伤基因组 DNA 导致细胞死亡。它还会损伤线粒体 DNA 并诱导高水平的线粒体活性氧(mtROS),进一步使细胞对细胞凋亡敏感。值得注意的是,未成熟卵母细胞特别容易受到顺铂治疗的影响,其常见的副作用是原始卵泡储备耗尽,导致不孕和早绝经。顺铂已知会损伤卵母细胞的 DNA,但顺铂是否通过损伤线粒体而影响卵母细胞的存活和质量,尚未得到研究。为了开始解决这个问题,用生理盐水或顺铂(2mg/kg 或 4mg/kg)处理新生小鼠,并对卵母细胞中线粒体的短期和长期影响进行了表征。

结果

在治疗后 6 小时和 24 小时,未成熟卵母细胞中的线粒体定位、质量和 ATP 含量在各组之间相似。然而,与生理盐水处理的对照组相比,来自顺铂处理的小鼠的未成熟卵母细胞中的 TMRM 染色强度(线粒体膜电位的标志物)降低,提示细胞凋亡的发生。当暴露后 5 周进行超排卵时,来自顺铂处理的小鼠的成熟卵母细胞数量明显低于对照组。线粒体定位、质量、膜电位和 ATP 水平在各组之间没有差异。

结论

这些发现表明,线粒体功能障碍可能导致顺铂引起的卵巢储备耗竭,但长期对线粒体的影响可能很小,因为那些幸存顺铂治疗的未成熟卵母细胞发育成具有正常线粒体参数的成熟卵母细胞。

https://cdn.ncbi.nlm.nih.gov/pmc/blobs/64c4/8111953/8b571a8399d7/13048_2021_817_Fig5_HTML.jpg
https://cdn.ncbi.nlm.nih.gov/pmc/blobs/64c4/8111953/83d91f12bfec/13048_2021_817_Fig1_HTML.jpg
https://cdn.ncbi.nlm.nih.gov/pmc/blobs/64c4/8111953/e151f0613f4d/13048_2021_817_Fig2_HTML.jpg
https://cdn.ncbi.nlm.nih.gov/pmc/blobs/64c4/8111953/5475ec7ff778/13048_2021_817_Fig3_HTML.jpg
https://cdn.ncbi.nlm.nih.gov/pmc/blobs/64c4/8111953/5c520f6d5b39/13048_2021_817_Fig4_HTML.jpg
https://cdn.ncbi.nlm.nih.gov/pmc/blobs/64c4/8111953/8b571a8399d7/13048_2021_817_Fig5_HTML.jpg
https://cdn.ncbi.nlm.nih.gov/pmc/blobs/64c4/8111953/83d91f12bfec/13048_2021_817_Fig1_HTML.jpg
https://cdn.ncbi.nlm.nih.gov/pmc/blobs/64c4/8111953/e151f0613f4d/13048_2021_817_Fig2_HTML.jpg
https://cdn.ncbi.nlm.nih.gov/pmc/blobs/64c4/8111953/5475ec7ff778/13048_2021_817_Fig3_HTML.jpg
https://cdn.ncbi.nlm.nih.gov/pmc/blobs/64c4/8111953/5c520f6d5b39/13048_2021_817_Fig4_HTML.jpg
https://cdn.ncbi.nlm.nih.gov/pmc/blobs/64c4/8111953/8b571a8399d7/13048_2021_817_Fig5_HTML.jpg

相似文献

1
Evaluation of mitochondria in mouse oocytes following cisplatin exposure.顺铂暴露后对小鼠卵母细胞中线粒体的评估。
J Ovarian Res. 2021 May 10;14(1):65. doi: 10.1186/s13048-021-00817-w.
2
Cisplatin- and cyclophosphamide-induced primordial follicle depletion is caused by direct damage to oocytes.顺铂和环磷酰胺诱导的原始卵泡耗竭是由卵母细胞的直接损伤引起的。
Mol Hum Reprod. 2019 Aug 1;25(8):433-444. doi: 10.1093/molehr/gaz020.
3
Evaluation of mitochondria in oocytes following γ-irradiation.γ 射线照射后卵母细胞中线粒体的评估。
Sci Rep. 2019 Dec 27;9(1):19941. doi: 10.1038/s41598-019-56423-w.
4
A pre-in vitro maturation medium containing cumulus oocyte complex ligand-receptor signaling molecules maintains meiotic arrest, supports the cumulus oocyte complex and improves oocyte developmental competence.含有卵丘卵母细胞复合物配体-受体信号分子的预体外成熟培养基可维持减数分裂阻滞,支持卵丘卵母细胞复合物,并提高卵母细胞发育能力。
Mol Hum Reprod. 2017 Sep 1;23(9):594-606. doi: 10.1093/molehr/gax032.
5
Mitochondrial proteome of mouse oocytes and cisplatin-induced shifts in protein profile.小鼠卵母细胞的线粒体蛋白质组和顺铂诱导的蛋白质谱变化。
Acta Pharmacol Sin. 2021 Dec;42(12):2144-2154. doi: 10.1038/s41401-021-00687-4. Epub 2021 May 20.
6
The PARP inhibitor, olaparib, depletes the ovarian reserve in mice: implications for fertility preservation.PARP 抑制剂奥拉帕利会耗尽小鼠的卵巢储备:对生育力保存的影响。
Hum Reprod. 2020 Aug 1;35(8):1864-1874. doi: 10.1093/humrep/deaa128.
7
Rescue of platinum-damaged oocytes from programmed cell death through inactivation of the p53 family signaling network.通过使 p53 家族信号网络失活来挽救铂损伤的卵母细胞免于程序性细胞死亡。
Cell Death Differ. 2013 Aug;20(8):987-97. doi: 10.1038/cdd.2013.31. Epub 2013 Apr 19.
8
Granulosa cell and oocyte mitochondrial abnormalities in a mouse model of fragile X primary ovarian insufficiency.脆性X染色体相关原发性卵巢功能不全小鼠模型中的颗粒细胞和卵母细胞线粒体异常
Mol Hum Reprod. 2016 Jun;22(6):384-96. doi: 10.1093/molehr/gaw023. Epub 2016 Mar 9.
9
Tea polyphenol protects against cisplatin-induced meiotic defects in porcine oocytes.茶多酚可预防顺铂诱导的猪卵母细胞减数分裂缺陷。
Aging (Albany NY). 2019 Jul 13;11(13):4706-4719. doi: 10.18632/aging.102084.
10
Relationship between diminished ovarian reserve and mitochondrial biogenesis in cumulus cells.卵丘细胞中卵巢储备功能减退与线粒体生物合成之间的关系。
Hum Reprod. 2015 Jul;30(7):1653-64. doi: 10.1093/humrep/dev114. Epub 2015 May 20.

引用本文的文献

1
An overview of different methods to establish a murine premature ovarian failure model.建立小鼠卵巢早衰模型的不同方法概述。
Animal Model Exp Med. 2024 Dec;7(6):835-852. doi: 10.1002/ame2.12477. Epub 2024 Sep 1.
2
Gynotoxic Effects of Chemotherapy and Potential Protective Mechanisms.化疗的生殖毒性作用及潜在保护机制
Cancers (Basel). 2024 Jun 20;16(12):2288. doi: 10.3390/cancers16122288.
3
KU80 is not required for the survival or activation of prophase-arrested oocytes in primordial follicles.KU80 对于原始卵泡中前期阻滞卵母细胞的存活或激活并非必需。

本文引用的文献

1
Evaluation of mitochondria in oocytes following γ-irradiation.γ 射线照射后卵母细胞中线粒体的评估。
Sci Rep. 2019 Dec 27;9(1):19941. doi: 10.1038/s41598-019-56423-w.
2
Direct impact of cisplatin on mitochondria induces ROS production that dictates cell fate of ovarian cancer cells.顺铂直接作用于线粒体诱导活性氧的产生,决定卵巢癌细胞的命运。
Cell Death Dis. 2019 Nov 7;10(11):851. doi: 10.1038/s41419-019-2081-4.
3
Inhibition of PI3K/mTOR increased the sensitivity of hepatocellular carcinoma cells to cisplatin via interference with mitochondrial-lysosomal crosstalk.
Front Endocrinol (Lausanne). 2023 Oct 10;14:1268009. doi: 10.3389/fendo.2023.1268009. eCollection 2023.
4
The future of fertility preservation for women treated with chemotherapy.接受化疗的女性生育力保存的未来。
Reprod Fertil. 2023 Apr 1;4(2). doi: 10.1530/RAF-22-0123.
5
TAp63 determines the fate of oocytes against DNA damage.TAp63 决定了卵母细胞对 DNA 损伤的命运。
Sci Adv. 2022 Dec 21;8(51):eade1846. doi: 10.1126/sciadv.ade1846.
6
Chemotherapy induced oxidative stress in the ovary: drug-dependent mechanisms and potential interventions†.化疗诱导卵巢氧化应激:药物依赖性机制与潜在干预措施†。
Biol Reprod. 2023 Apr 11;108(4):522-537. doi: 10.1093/biolre/ioac222.
7
The GDF15-GFRAL axis mediates chemotherapy-induced fatigue in mice.GDF15-GFRAL 轴介导了化疗引起的小鼠疲劳。
Brain Behav Immun. 2023 Feb;108:45-54. doi: 10.1016/j.bbi.2022.11.008. Epub 2022 Nov 24.
8
Common methods in mitochondrial research (Review).线粒体研究中的常见方法(综述)。
Int J Mol Med. 2022 Oct;50(4). doi: 10.3892/ijmm.2022.5182. Epub 2022 Aug 25.
9
Anti-Müllerian hormone treatment enhances oocyte quality, embryonic development and live birth rate†.抗苗勒管激素治疗可提高卵子质量、胚胎发育和活产率。
Biol Reprod. 2022 Sep 12;107(3):813-822. doi: 10.1093/biolre/ioac116.
PI3K/mTOR 的抑制通过干扰线粒体-溶酶体串扰增加了肝癌细胞对顺铂的敏感性。
Cell Prolif. 2019 May;52(3):e12609. doi: 10.1111/cpr.12609. Epub 2019 Apr 29.
4
Cisplatin- and cyclophosphamide-induced primordial follicle depletion is caused by direct damage to oocytes.顺铂和环磷酰胺诱导的原始卵泡耗竭是由卵母细胞的直接损伤引起的。
Mol Hum Reprod. 2019 Aug 1;25(8):433-444. doi: 10.1093/molehr/gaz020.
5
Chemotherapy-related damage to ovarian reserve in childhood cancer survivors: interpreting the evidence.儿童癌症幸存者化疗相关的卵巢储备损伤:解读证据。
J Assist Reprod Genet. 2019 Feb;36(2):341-348. doi: 10.1007/s10815-018-1345-8. Epub 2018 Oct 25.
6
Oocytes from stem cells.干细胞中的卵母细胞。
Best Pract Res Clin Obstet Gynaecol. 2019 Feb;55:14-22. doi: 10.1016/j.bpobgyn.2018.07.006. Epub 2018 Jul 27.
7
Loss of PUMA protects the ovarian reserve during DNA-damaging chemotherapy and preserves fertility.PUMA 缺失可在 DNA 损伤化疗期间保护卵巢储备并维持生育能力。
Cell Death Dis. 2018 May 23;9(6):618. doi: 10.1038/s41419-018-0633-7.
8
Growth hormone secretagogues hexarelin and JMV2894 protect skeletal muscle from mitochondrial damages in a rat model of cisplatin-induced cachexia.生长激素促分泌素 hexarelin 和 JMV2894 可保护顺铂诱导的恶病质大鼠模型中的骨骼肌免受线粒体损伤。
Sci Rep. 2017 Oct 12;7(1):13017. doi: 10.1038/s41598-017-13504-y.
9
Insights into the post-transcriptional regulation of the mitochondrial electron transport chain.线粒体电子传递链转录后调控的见解
Biochem Soc Trans. 2016 Oct 15;44(5):1491-1498. doi: 10.1042/BST20160100.
10
LH prevents cisplatin-induced apoptosis in oocytes and preserves female fertility in mouse.促黄体生成素可防止顺铂诱导的卵母细胞凋亡,并维持小鼠的雌性生育能力。
Cell Death Differ. 2017 Jan;24(1):72-82. doi: 10.1038/cdd.2016.97. Epub 2016 Sep 30.