• 文献检索
  • 文档翻译
  • 深度研究
  • 学术资讯
  • Suppr Zotero 插件Zotero 插件
  • 邀请有礼
  • 套餐&价格
  • 历史记录
应用&插件
Suppr Zotero 插件Zotero 插件浏览器插件Mac 客户端Windows 客户端微信小程序
定价
高级版会员购买积分包购买API积分包
服务
文献检索文档翻译深度研究API 文档MCP 服务
关于我们
关于 Suppr公司介绍联系我们用户协议隐私条款
关注我们

Suppr 超能文献

核心技术专利:CN118964589B侵权必究
粤ICP备2023148730 号-1Suppr @ 2026

文献检索

告别复杂PubMed语法,用中文像聊天一样搜索,搜遍4000万医学文献。AI智能推荐,让科研检索更轻松。

立即免费搜索

文件翻译

保留排版,准确专业,支持PDF/Word/PPT等文件格式,支持 12+语言互译。

免费翻译文档

深度研究

AI帮你快速写综述,25分钟生成高质量综述,智能提取关键信息,辅助科研写作。

立即免费体验

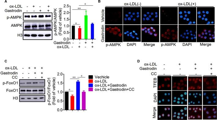
天麻素通过 AMPK-FoxO1-TFEB 信号通路诱导溶酶体生物发生和自噬来防止泡沫细胞的形成。

Gastrodin induces lysosomal biogenesis and autophagy to prevent the formation of foam cells via AMPK-FoxO1-TFEB signalling axis.

机构信息

Science and Technology Achievement Incubation Center, Kunming Medical University, Kunming, China.

Department of Anatomy, Faculty of Basic Medical Sciences, Kunming Medical University, Kunming, China.

出版信息

J Cell Mol Med. 2021 Jun;25(12):5769-5781. doi: 10.1111/jcmm.16600. Epub 2021 May 10.

DOI:10.1111/jcmm.16600
PMID:33973365
原文链接:https://pmc.ncbi.nlm.nih.gov/articles/PMC8184689/
Abstract

Abnormal accumulation of lipids and massive deposition of foam cells is a primary event in the pathogenesis of atherosclerosis. Recent studies have demonstrated that autophagy and lysosomal function of atherosclerotic macrophages are impaired, which exacerbates the accumulation of lipid in macrophages and formation of foam cells. Gastrodin, a major active component of Gastrodia elata Bl., has exerted a protective effect on nervous system, but the effect of gastrodin on atherosclerotic vascular disease remains unknown. We aimed to evaluate the effect of gastrodin on autophagy and lysosomal function of foam cells and explored the mechanism underlying gastrodin's effect on the formation of foam cells. In an in vitro foam cell model constructed by incubating macrophages with oxygenized low-density lipoproteins (ox-LDL), our results showed that lysosomal function and autophagy of foam cells were compromised. Gastrodin restored lysosomal function and autophagic activity via the induction of lysosomal biogenesis and autophagy. The restoration of lysosomal function and autophagic activity enhanced cholesterol efflux from macrophages, therefore, reducing lipid accumulation and preventing formation of foam cells. AMP-activated protein kinase (AMPK) was activated by gastrodin to promote phosphorylation and nuclear translocation of forkhead box O1 (FoxO1), subsequently resulting in increased transcription factor EB (TFEB) expression. TFEB was activated by gastrodin to promote lysosomal biogenesis and autophagy. Our study revealed that the effect of gastrodin on foam cell formation and that induction of lysosomal biogenesis and autophagy of foam cells through AMPK-FoxO1-TFEB signalling axis may be a novel therapeutic target of atherosclerosis.

摘要

脂质异常积累和泡沫细胞的大量沉积是动脉粥样硬化发病机制中的主要事件。最近的研究表明,动脉粥样硬化巨噬细胞的自噬和溶酶体功能受损,这加剧了巨噬细胞中脂质的积累和泡沫细胞的形成。天麻素是天麻的主要活性成分之一,对神经系统有保护作用,但天麻素对动脉粥样硬化性血管疾病的作用尚不清楚。我们旨在评估天麻素对泡沫细胞自噬和溶酶体功能的影响,并探讨天麻素影响泡沫细胞形成的机制。在通过用氧化型低密度脂蛋白(ox-LDL)孵育巨噬细胞构建的体外泡沫细胞模型中,我们的结果表明泡沫细胞的溶酶体功能和自噬受到损害。天麻素通过诱导溶酶体生物发生和自噬来恢复溶酶体功能和自噬活性。溶酶体功能和自噬活性的恢复促进了巨噬细胞中的胆固醇流出,从而减少了脂质积累并防止了泡沫细胞的形成。天麻素激活 AMP 激活的蛋白激酶(AMPK),促进叉头框 O1(FoxO1)的磷酸化和核易位,进而导致转录因子 EB(TFEB)表达增加。天麻素激活 TFEB 以促进溶酶体生物发生和自噬。我们的研究表明,天麻素对泡沫细胞形成的影响以及通过 AMPK-FoxO1-TFEB 信号通路诱导泡沫细胞的溶酶体生物发生和自噬可能是动脉粥样硬化的一个新的治疗靶点。

https://cdn.ncbi.nlm.nih.gov/pmc/blobs/af70/8184689/768964d9859d/JCMM-25-5769-g002.jpg
https://cdn.ncbi.nlm.nih.gov/pmc/blobs/af70/8184689/467a029ce361/JCMM-25-5769-g006.jpg
https://cdn.ncbi.nlm.nih.gov/pmc/blobs/af70/8184689/3164a518fec2/JCMM-25-5769-g004.jpg
https://cdn.ncbi.nlm.nih.gov/pmc/blobs/af70/8184689/63a0426a5fee/JCMM-25-5769-g005.jpg
https://cdn.ncbi.nlm.nih.gov/pmc/blobs/af70/8184689/db010d09f9bc/JCMM-25-5769-g001.jpg
https://cdn.ncbi.nlm.nih.gov/pmc/blobs/af70/8184689/18789eb14ddb/JCMM-25-5769-g007.jpg
https://cdn.ncbi.nlm.nih.gov/pmc/blobs/af70/8184689/c0922bb3950a/JCMM-25-5769-g003.jpg
https://cdn.ncbi.nlm.nih.gov/pmc/blobs/af70/8184689/768964d9859d/JCMM-25-5769-g002.jpg
https://cdn.ncbi.nlm.nih.gov/pmc/blobs/af70/8184689/467a029ce361/JCMM-25-5769-g006.jpg
https://cdn.ncbi.nlm.nih.gov/pmc/blobs/af70/8184689/3164a518fec2/JCMM-25-5769-g004.jpg
https://cdn.ncbi.nlm.nih.gov/pmc/blobs/af70/8184689/63a0426a5fee/JCMM-25-5769-g005.jpg
https://cdn.ncbi.nlm.nih.gov/pmc/blobs/af70/8184689/db010d09f9bc/JCMM-25-5769-g001.jpg
https://cdn.ncbi.nlm.nih.gov/pmc/blobs/af70/8184689/18789eb14ddb/JCMM-25-5769-g007.jpg
https://cdn.ncbi.nlm.nih.gov/pmc/blobs/af70/8184689/c0922bb3950a/JCMM-25-5769-g003.jpg
https://cdn.ncbi.nlm.nih.gov/pmc/blobs/af70/8184689/768964d9859d/JCMM-25-5769-g002.jpg

相似文献

1
Gastrodin induces lysosomal biogenesis and autophagy to prevent the formation of foam cells via AMPK-FoxO1-TFEB signalling axis.天麻素通过 AMPK-FoxO1-TFEB 信号通路诱导溶酶体生物发生和自噬来防止泡沫细胞的形成。
J Cell Mol Med. 2021 Jun;25(12):5769-5781. doi: 10.1111/jcmm.16600. Epub 2021 May 10.
2
Induction of lysosomal biogenesis in atherosclerotic macrophages can rescue lipid-induced lysosomal dysfunction and downstream sequelae.诱导动脉粥样硬化巨噬细胞中的溶酶体生物合成可挽救脂质诱导的溶酶体功能障碍及下游后遗症。
Arterioscler Thromb Vasc Biol. 2014 Sep;34(9):1942-1952. doi: 10.1161/ATVBAHA.114.303342. Epub 2014 Jul 24.
3
Foam Cell Induction Activates AMPK But Uncouples Its Regulation of Autophagy and Lysosomal Homeostasis.泡沫细胞诱导激活 AMPK,但解除其对自噬和溶酶体动态平衡的调节作用。
Int J Mol Sci. 2020 Nov 27;21(23):9033. doi: 10.3390/ijms21239033.
4
Gypenoside inhibits ox-LDL uptake and foam cell formation through enhancing Sirt1-FOXO1 mediated autophagy flux restoration.绞股蓝皂苷通过增强 Sirt1-FOXO1 介导的自噬流恢复来抑制 ox-LDL 摄取和泡沫细胞形成。
Life Sci. 2021 Jan 1;264:118721. doi: 10.1016/j.lfs.2020.118721. Epub 2020 Nov 5.
5
SCD1 activation impedes foam cell formation by inducing lipophagy in oxLDL-treated human vascular smooth muscle cells.SCD1 激活通过诱导 oxLDL 处理的人血管平滑肌细胞中的脂噬作用来阻碍泡沫细胞的形成。
J Cell Mol Med. 2019 Aug;23(8):5259-5269. doi: 10.1111/jcmm.14401. Epub 2019 May 22.
6
TFEB SUMOylation in macrophages accelerates atherosclerosis by promoting the formation of foam cells through inhibiting lysosomal activity.TFEB 的 SUMOylation 可通过抑制溶酶体活性促进泡沫细胞的形成,从而加速巨噬细胞中的动脉粥样硬化形成。
Cell Mol Life Sci. 2023 Nov 11;80(12):358. doi: 10.1007/s00018-023-04981-8.
7
Enhancing lysosomal biogenesis and autophagic flux by activating the transcription factor EB protects against cadmium-induced neurotoxicity.通过激活转录因子 EB 增强溶酶体生物发生和自噬流可预防镉诱导的神经毒性。
Sci Rep. 2017 Feb 27;7:43466. doi: 10.1038/srep43466.
8
Hypericin-mediated sonodynamic therapy induces autophagy and decreases lipids in THP-1 macrophage by promoting ROS-dependent nuclear translocation of TFEB.金丝桃素介导的声动力疗法通过促进TFEB的活性氧依赖性核转位诱导自噬并降低THP-1巨噬细胞中的脂质。
Cell Death Dis. 2016 Dec 22;7(12):e2527. doi: 10.1038/cddis.2016.433.
9
AMPK-dependent phosphorylation is required for transcriptional activation of TFEB and TFE3.AMPK 依赖性磷酸化对于 TFEB 和 TFE3 的转录激活是必需的。
Autophagy. 2021 Dec;17(12):3957-3975. doi: 10.1080/15548627.2021.1898748. Epub 2021 Mar 18.
10
Trehalose induces autophagy via lysosomal-mediated TFEB activation in models of motoneuron degeneration.海藻糖通过溶酶体介导的 TFEB 激活诱导运动神经元退变模型中的自噬。
Autophagy. 2019 Apr;15(4):631-651. doi: 10.1080/15548627.2018.1535292. Epub 2018 Nov 5.

引用本文的文献

1
Chinese medicine targets cellular autophagy against cardiovascular diseases: research progress and future prospects.中医药针对细胞自噬防治心血管疾病的研究进展与未来展望
Front Cardiovasc Med. 2025 May 26;12:1585407. doi: 10.3389/fcvm.2025.1585407. eCollection 2025.
2
Recombinant high-density lipoprotein targeted delivery of celastrol to promote foam cells lipophagy against early atherosclerosis.重组高密度脂蛋白靶向递送雷公藤红素以促进泡沫细胞自噬对抗早期动脉粥样硬化。
J Nanobiotechnology. 2025 Mar 22;23(1):237. doi: 10.1186/s12951-025-03327-9.
3
Gastrodin Improves the Activity of the Ubiquitin-Proteasome System and the Autophagy-Lysosome Pathway to Degrade Mutant Huntingtin.

本文引用的文献

1
Gastrodin prevents homocysteine-induced human umbilical vein endothelial cells injury via PI3K/Akt/eNOS and Nrf2/ARE pathway.天麻素通过 PI3K/Akt/eNOS 和 Nrf2/ARE 通路预防同型半胱氨酸诱导的人脐静脉内皮细胞损伤。
J Cell Mol Med. 2021 Jan;25(1):345-357. doi: 10.1111/jcmm.16073. Epub 2020 Dec 15.
2
Enhanced translation expands the endo-lysosome size and promotes antigen presentation during phagocyte activation.增强的翻译会扩大内溶酶体的大小,并在吞噬细胞激活过程中促进抗原呈递。
PLoS Biol. 2019 Dec 4;17(12):e3000535. doi: 10.1371/journal.pbio.3000535. eCollection 2019 Dec.
3
The FoxO-Autophagy Axis in Health and Disease.
天麻素通过改善泛素-蛋白酶体系统和自噬溶酶体通路活性来降解突变型亨廷顿蛋白。
Int J Mol Sci. 2024 Jul 14;25(14):7709. doi: 10.3390/ijms25147709.
4
Oxidized LDL Accelerates Cartilage Destruction and Inflammatory Chondrocyte Death in Osteoarthritis by Disrupting the TFEB-Regulated Autophagy-Lysosome Pathway.氧化型低密度脂蛋白通过破坏TFEB调节的自噬-溶酶体途径加速骨关节炎中的软骨破坏和炎性软骨细胞死亡。
Immune Netw. 2024 Apr 12;24(3):e15. doi: 10.4110/in.2024.24.e15. eCollection 2024 Jun.
5
A biomimetic tri-phasic scaffold with spatiotemporal patterns of gastrodin to regulate hierarchical tissue-based vascular regeneration.一种具有天麻素时空模式的仿生三相支架,用于调节基于组织分层的血管再生。
Bioact Mater. 2024 May 15;38:512-527. doi: 10.1016/j.bioactmat.2024.05.007. eCollection 2024 Aug.
6
Gastrodin: a comprehensive pharmacological review.天麻素:药理学综述
Naunyn Schmiedebergs Arch Pharmacol. 2024 Jun;397(6):3781-3802. doi: 10.1007/s00210-023-02920-9. Epub 2024 Jan 2.
7
Integrative transcriptomic and network pharmacology analysis reveals the neuroprotective role of BYHWD through enhancing autophagy by inhibiting Ctsb in intracerebral hemorrhage mice.整合转录组学和网络药理学分析揭示了补阳还五汤通过抑制脑出血小鼠中的组织蛋白酶B增强自噬发挥神经保护作用。
Chin Med. 2023 Nov 13;18(1):150. doi: 10.1186/s13020-023-00852-3.
8
A review: Mechanism and prospect of gastrodin in prevention and treatment of T2DM and COVID-19.综述:天麻素防治2型糖尿病及新型冠状病毒肺炎的机制与前景
Heliyon. 2023 Oct 26;9(11):e21218. doi: 10.1016/j.heliyon.2023.e21218. eCollection 2023 Nov.
9
Review on pharmacological effects of gastrodin.天麻素药理作用综述
Arch Pharm Res. 2023 Oct;46(9-10):744-770. doi: 10.1007/s12272-023-01463-0. Epub 2023 Sep 25.
10
Mechanism of NURP1 in temozolomide resistance in hypoxia-treated glioma cells via the KDM3A/TFEB axis.NURP1 在缺氧处理的脑胶质瘤细胞中通过 KDM3A/TFEB 轴对替莫唑胺耐药的作用机制。
Oncol Res. 2023 May 24;31(3):345-359. doi: 10.32604/or.2023.028724. eCollection 2023.
FoxO-自噬轴在健康和疾病中的作用。
Trends Endocrinol Metab. 2019 Sep;30(9):658-671. doi: 10.1016/j.tem.2019.07.009.
4
SR-B1 drives endothelial cell LDL transcytosis via DOCK4 to promote atherosclerosis.SR-B1 通过 DOCK4 驱动内皮细胞 LDL 胞吞作用,从而促进动脉粥样硬化。
Nature. 2019 May;569(7757):565-569. doi: 10.1038/s41586-019-1140-4. Epub 2019 Apr 24.
5
Activation of PPARA-mediated autophagy reduces Alzheimer disease-like pathology and cognitive decline in a murine model.激活 PPARA 介导的自噬可减少小鼠模型中的阿尔茨海默病样病理和认知衰退。
Autophagy. 2020 Jan;16(1):52-69. doi: 10.1080/15548627.2019.1596488. Epub 2019 Apr 6.
6
Lysosomal storage diseases.溶酶体贮积症。
Nat Rev Dis Primers. 2018 Oct 1;4(1):27. doi: 10.1038/s41572-018-0025-4.
7
Role of inflammation in the pathogenesis of atherosclerosis and therapeutic interventions.炎症在动脉粥样硬化发病机制中的作用及治疗干预。
Atherosclerosis. 2018 Sep;276:98-108. doi: 10.1016/j.atherosclerosis.2018.07.014. Epub 2018 Jul 25.
8
Gastrodin pretreatment alleviates myocardial ischemia/reperfusion injury through promoting autophagic flux.天麻预处理通过促进自噬流来减轻心肌缺血/再灌注损伤。
Biochem Biophys Res Commun. 2018 Sep 18;503(4):2421-2428. doi: 10.1016/j.bbrc.2018.06.171. Epub 2018 Jul 3.
9
Docetaxel enhances lysosomal function through TFEB activation.多西他赛通过 TFEB 激活增强溶酶体功能。
Cell Death Dis. 2018 May 23;9(6):614. doi: 10.1038/s41419-018-0571-4.
10
Lysosome activation clears aggregates and enhances quiescent neural stem cell activation during aging.溶酶体激活可清除聚集体并增强衰老过程中静止神经干细胞的激活。
Science. 2018 Mar 16;359(6381):1277-1283. doi: 10.1126/science.aag3048. Epub 2018 Mar 15.